
法律人一生都要与写作为伍。学生时代要写论文,工作之后,法官要制作判决书,检察官要制作起诉书,律师要写辩护意见,企业法务要写法律意见书等。可以说,写作是法律人的必备技能。
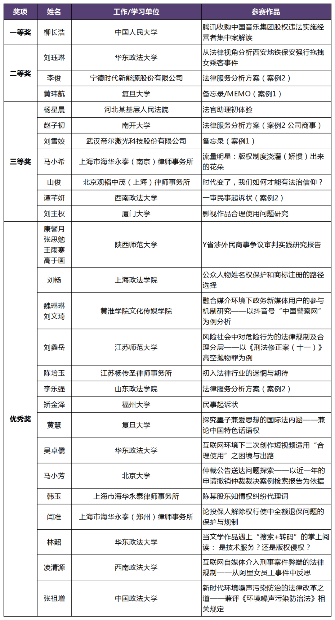
为给法律人提供一个展示个人专业素养和写作能力的舞台,推介、挖掘、培育更多优秀的创作者,激励更多法律原创佳作诞生,由华东政法大学律师学院、律新社、海华永泰律师事务所主办,海华学院承办,赢火虫和威科集团支持的首届“海华杯”法律写作大赛应运而生。 12月10日下午,黄浦江畔的海华永泰律师事务所喜气洋洋,律所内齐聚了一群相信“写作的力量”的新老朋友,他们是海华永泰律师事务所主任冯加庆,海华永泰律师事务所执行主任陈峰,华东政法大学律师学院、继续教育学院副院长张国元,律新社创始人、CEO王凤梅,海华永泰律师事务所高级合伙人、海华学院院长余盛兴,海华永泰律师事务所高级合伙人盖晓萍,海华永泰律师事务所高级合伙人郭斌,赢火虫品牌总监方颖,威科集团高级销售总监刘雪丽,上海国际仲裁中心仲裁员、东陶(中国)有限公司法务总监陆宇平以及获奖代表,大家济济一堂,共襄首届“海华杯”法律写作大赛颁奖盛典。海华永泰律师事务所高级合伙人、海华学院院长余盛兴作为本次颁奖仪式的主持人,首先介绍了本次大赛活动参与情况。首届“海华杯”法律写作大赛自8月23日启动以来,得到了社会各界的广泛认同和踊跃投稿,共计收到符合投稿要求作品159篇。其中社会类84篇,行业类15篇,专业类60篇。吸引了来自全国56所高校法学生,以及21家单位的法律实务工作者积极参与,在业内引发了强烈反响。海华永泰律师事务所主任冯加庆在致辞中表示:“写作对于律师来说是一个非常基础和重要的功能,无论你在仲裁庭和法庭上多么善辩,坐下来写作的能力更为重要,不论是法学院的老师还是律所合伙人都更关注新人的写作能力。”此外,冯主任还寄语“海华杯”,希望以后能有更多的人参加,让海华永泰为同行写作能力的提升、法律人才的涌现贡献力量。
随后,海华永泰律师事务所执行主任陈锋致辞。他谈到:“辩论赛反映的是律师的及时反应以及对某一个观点的辩驳能力,但是写作是对思维和法律事实的重现,在现在法律服务市场的激烈环境中,写作能力变得尤为重要。”陈主任希望这次大赛让大家进一步认识到写作的重要性,并逐步提高法律人的写作思维和水平。“大学高校法学教育进入瓶颈,法学教育2.0更强调法学教育、法律实务、法律实践结合,培养真正能够很好地理解法律并在此基础上更好地利用法律的人才,这种人才不在于学到了多少法律知识,而在于他能够如何、多大程度上运用自己的法律知识。”华东政法大学律师学院、继续教育学院副院长张国元分享了他的观点,他认为本次活动就是在此初衷基础上思维的碰撞,能说的不一定会写,但是只要能写,稍加训练就一定能说,法律的水平很大程度上体现在写作上。本次法律写作大赛受到了全国上下的关注,说明这次活动是成功和备受认可的,张国元希望未来大赛能一如既往地办下去,成为法律共同体期待和交流聚会的平台,为法治中国的建设贡献更大力量。“因为写作聚在一起,是元宇宙时代的独特连接,写作使自己的心和别人的心连在一起。” 律新社创始人、CEO王凤梅的致辞充满了诗意,她向与会的嘉宾分享了写作大赛初心,并且传递了“相信写作的力量”这个主题的内涵。她认为相信是一种信仰、信任、信念,她相信,通过写作的力量能够获得更大的影响力和信任,这种影响力和信任应该反过来赋能青年法律人。她同时表示,律新社一直在新媒体这个领域印证相信的力量,未来将通过“律新V品”,更好地做推送,为大赛成果做好宣传。随后,赢火虫品牌总监方颖在致辞中表示:“赢火虫在业务打磨过程中逐渐认识到法律的写作对整个律师业务效率的影响,赢火虫积极响应国家依法治国号召,打磨出‘法律+资本+大数据’的产品矩阵,在这个打磨产品的过程中,也发现好的文笔对于法律人的工作效率和质量都会有质的提高。”因此赢火虫非常支持此次活动并积极参与,方总期待未来法律人与赢火虫平台有更多合作。“威科是最相信写作的力量的代表。”威科集团高级销售总监刘雪丽与参会嘉宾分享到:威科拥有185年历史,从作者最好的合作伙伴出版社启航,在科技的发展中围绕客户进行创新,完美完成数字化转型。在中国推出的威科先行法律信息服务更是利用大数据等先进科技助力律师用完善准确的数据丰富写作。威科期望用科技的力量助力法律写作,也愿意为法律专业作者提供发布、分享的平台。上海国际仲裁中心仲裁员、东陶(中国)有限公司法务总监陆宇平作为评委专家代表致辞,陆总表示:“写作要有中心思想,要有丰富的内涵,更重要的是所写的东西要引发共鸣。”他希望律师学院在未来能办得更加有声有色,更希望写作大赛能够一直办下去,并在未来继续参与其中。首先颁发的是优秀奖,共有15个作品获奖。赢火虫品牌总监方颖、威科集团高级销售总监刘雪丽为与会的获奖嘉宾代表颁发荣誉证书。
优秀奖获奖代表、来自华东政法大学的吴卓儒现场发表了获奖感言。他首先感谢主办方给与平台和机会让他能够发挥长处,同时表示:“未来作为青年法律人将会更加注重法律写作的提升,争取未来为国家的法律事业作出贡献。”三等奖共有7个优秀作品,东陶(中国)有限公司法务总监陆宇平总为获奖嘉宾代表颁发了荣誉证书。二等奖共计3个优秀作品,律新社创始人、CEO王凤梅,海华永泰律师事务所高级合伙人盖晓萍、郭斌为获奖嘉宾颁发了荣誉证书。来到现场的两位获奖嘉宾均为在校学生,其中来自华东政法的刘珏琳说到:“作为一名本科生,我们相信写作的力量。写作对于一个法律人来说非常重要,我们会继续提升自己的能力,也希望比赛越办越好。”复旦大学的黄玮航则分享了自己写好文章的三点要素,即兴趣、认真和细致,“对这个领域要有兴趣去深入挖掘,要细致、认真,要把写作当成自己的热爱。”本次大赛的一等奖被来自中国人民大学的博士研究生柳长浩摘得。华东政法大学律师学院、继续教育学院副院长张国元为他进行了线上颁奖。柳长浩表示之前通过律新社微信推送看到了本次大赛的公告,于是结合今年发生的腾讯违法实施经营者集中的案件进行了案例解读和分析。同时,他感谢大赛给了自己一个锻炼能力和交流观点的机会,还提到本次大赛赋予了法律写作更加重要的意义。“在法律界,法律共同体需要写作来表达观点、参与法治实践,因此在法学界,写作更是一门基本功夫。无论是学术创新中的新材料、新观点、新方法,还是对于法律实践的实务界和法律服务业的写作者来说,总需要从动笔开始,总需要从第一篇文章做起。通过不断地修改、思想的碰撞,受到一定的肯定,从而有一种获得感,才能逐步成长为写作的一把好手,才能更好地运用语言精确、美妙地表达自己的思想。”在颁奖仪式与法律写作经验交流会的间隙,华东政法大学律师学院、继续教育学院副院长张国元与智慧树网教育业务总监陈弘向与会人士介绍了华东政法大学律师学院与智慧树网共同研发的律师实务技能微专业项目。张国元向大家介绍在全面推进依法治国的新时代背景下,培养卓越法治人才,要求德法兼修、法学理论与法律实践并重。目前法学院专业教育模式深入单一专业方向、理论认知,实践技能提升内容涉足尚浅,与社会所需跨专业、多专业融合、实务操作等能力有一定脱节。
微专业的新模式创新,联合国内多家知名律所启动本项目,向同学们全方位展示律师实务工作的基本流程和方法,通过案例教学和实操训练,提升在校学生的法律实务技能,养成良好的法律人思维和工作习惯,为日后实习、就业打下扎实的实务基础。
陈弘总监也介绍了律师实务技能微专业项目的具体内容,包括什么是微专业、能学到什么、怎么学,同时也对教师团队、考核方式、课程设置做了介绍。需要详细了解项目情况可以扫码下方二维码。

随后,与会人员展开了写作经验交流活动,包括刘雪姣、韩玉、张祖增等参与大赛的代表都发表了自己的写作体会。最后,东陶(中国)有限公司法务总监陆宇平总结发言,希望大家热爱写作,无论写什么都能抓住写作主题的精髓,敢于发表自己的观点。颁奖仪式暨交流活动在一片热烈的气氛中进入尾声,与会嘉宾纷纷表示希望大赛可以一直办下去。余盛兴院长表示,12月11日是中国加入世贸组织20周年,这20年里中国发生了翻天覆地的变化,因此也希望未来法律写作大赛也能办20年,并诚挚邀请所有与会人员未来20年都可以继续参与到法律写作大赛中来。20年的承诺,是对中国法治建设发展的信心,是对海华永泰及所有参与到这项推进法律写作人才挖掘及培养事业中的合作伙伴发展的信心,更是对写作的力量的信心。我们有理由相信,在未来的20年里,在各方推动下,法律写作领域将涌现出更多优秀的人才;我们相信,蓬勃发展的种子已经种下,硕果必将显现。
