
古城
法律先生特邀律所运营顾问
“不得虚计划”合作伙伴
律所一线运营专家,法律实务与法律科技从业经验
这句话并不是空穴来风,近几年律师行业的变化,应该让大家感受到了法律运营的重要性。
今天的内容是最近推出的《法律运营实战笔记》中的部分内容,对当前法律行业品牌打法的集中梳理。
01
重新定义律所品牌


综合上面的三重价值,我们总结出“法律品牌价值三角”:
02
法律品牌的三层次
明确了法律品牌的定义之后,我们发现法律品牌和其他行业还有区别,它是分层次的,可以分为律所品牌、律师团队品牌和律师个人品牌三个层次:

律所品牌的着力点不在于说自己业务做得有多好,重点是内外两个层面:
对外,打造律所的社会影响力,在更大范围内提升律所的知名度。
这是因为目前多数律所都是综合性律所,很难以某个专业作为律所品牌的内涵,更多是以律所整体向社会大众做传播。
比如最简单的君合、金杜这类红圈所做品牌运营的时候更多是基于律所整体做品牌运营。
对内,是吸引优秀律师加盟,这是对律师行业的“雇主品牌”。毕竟律师行业是一个轻资产的行业,律师是最核心的“生产要素”,吸引优秀律师加盟律所品牌对内的核心主题。
第二个层次是律师团队品牌,也有一些专业化律所可以归到这一层次。律师团队品牌的核心是业务品宣,是向客户传达业务的专业度,形成客户的信任,进而获得目标客户。
比如我们之前着力辅导的陕西哲勤律师事务所,这两年打造的钢贸律师团队、尽执团队、企瀛律师团队,都是以团队为主体做品牌运营,以此帮助团队形成品牌竞争力。
第三个层次是律师个人品牌。在提成制主导的律所,律师可能最看重的就是个人品牌。
但这不并意味着,公司制、一体化的律所就不需要打造律师个人品牌,反而应该进一步“升级律师个人品牌”。
换句话说就是要打造律师个人IP,而后以明星律师为核心组建业务团队,再进一步从律师个人品牌上升到律师团队品牌,再依托团队品牌提升律所整体品牌,最终形成“品牌律师、品牌团队、品牌律所”的良性循环。
03
做好法律品牌的五步法
定义品牌、了解品牌的目的不能仅限于知,还得践于行,需要找出法律品牌的普适性打法。
在做法律品牌运营的过程中,我们也逐渐摸索出一些品牌的打法,概括起来就是“做好法律品牌的五步法”,包括:品牌定位+品牌设计+品牌背书+品牌传播+品牌升级。
(1)品牌定位
品牌定位是做好法律品牌的第一步,但也是品牌工作中最难一步,这一步的难不在于品牌定位本身之难,而在于“品牌定位的梳理和取舍之难”。
律所层面的品牌定位梳理相对来说比较简单,主要从客户价值感知、竞争差异化、成员满意度三个维度出发做定位考虑。
实际上这三个维度也是服务类公司通用的三个追求目标,不同的律所在三个维度上会做出不同比重的选择。

还有的律所是从客户价值感知维度出发,多强调律所能给客户带来的价值,比如昆鹰律师事务所的Slogan“诉讼就是一场零和游戏,有人赢,就有人输。我们通常会赢”,强调的是给客户带来的胜诉价值。
当然大多数律所在品牌定位设计上往往不会太偏重单一要素,更多是客户价值感知、竞争差异化、成员满意度这三个维度的融合,并结合自身所处的发展阶段、律所特色以及内部决策层的喜好确定律所的品牌定位。
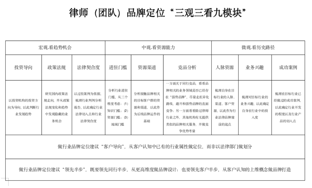
这是律所层面品牌定位的梳理,与律所相似,律师团队层面的品牌梳理也有三个核心的因素,分别是:趋势机会、资源能力和历史路径。
趋势机会是最为优先的考量因素,毕竟法律服务是一个依附于其他行业的附属行业,其他行业发展的越好对法律服务的需求数量、层次都会要求越高。
以建工法律服务为例,前十几年国内建工行业快速发展,带动了建工法律服务的繁荣,也衍生出一批以建工作为其品牌定位的律所、律师团队和律师,而且很大一部分律师对外做品牌宣传的时候都会说“自己从事建工法律服务”,以增加案源获取的机会。
但这两年因为疫情以及经济调控等因素的影响,建工行业开始走下坡路,连带着建工法律服务的市场也有所萎缩。
基于这点考虑,做律师团队层面的品牌定位,首要在于把握趋势机会。这有点像投资人或者创业者选择“赛道”一样,律师团队也需要在品牌定位的时候选择适合自己的赛道。
当然这个赛道选择考虑的因素就比较多了,我们通常建议是以行业/产业或者领域为单位做赛道选择,同时选择的时候有一些小的技巧可以参考:
比如“跟风投资机构”,看看投资机构尤其是本地投资机构这两年的投资布局,毕竟这些机构整日都在研究各类赛道,他们的选择相当于给我们做出了指引。
再者就是研究国内政策法规,我一直说“最好的业务机会隐藏在政策法规中”。比如这两年比较热的“短赛道”——刑事合规业务,很大程度上发轫于最高检的“合规不起诉”的政策文件以及最高检等相关部门关于刑事合规的监管布局。
第三点就是这个行业/产业/领域和法律服务的匹配度,换句话说就是这个行业、产业、领域对法律服务的需求是否强烈。
比如我之前辅导的一个团队,最早的品牌选择倾向于美妆行业,但深入了解美妆行业之后发现这个行业对法律服务的需求并不强烈。
当前美妆行业更多处于“蛮荒发展期”,监管政策、监管部门以及日常的交易模式都处于起步期,更多是依靠行业的明规则、潜规则在运转,对法律服务的需求度很低。
资源能力是律师团队品牌定位需要考虑的第二个因素。并非所有的选择都能落地,不能落地的选择还不如没有选择,而落地的关键就在于“资源能力”的梳理。
资源能力又可以进一步拆解为“进驻门槛、资源渠道、竞品分析”:
以进驻门槛为例,其中地域门槛就是一个很必要的考量因素,毕竟法律服务尤其是特定类型的法律服务对地域的要求非常高。
之前我和不少西安当地的律师团队交流的时候,他们提出说自己的品牌定位是想做“高大上的业务”。
当问到他们什么是高大上的业务的时候,他们会提出类似于IPO、投资行业、高端商事诉讼、涉外业务,但问题在于如果我们仔细分析律协发布的业务数据就会发现:
这类高大上的业务集中在“特定地域、特定律所、特定律师”手里,留给青年律师的选择并不多,尤其是地域就形成了极大的限制。
比如一个西安的青年律师希望做IPO业务,那么他就不应该在西安选择律所,而应该在北上广找合适的律所。
除过地域门槛,还需要进一步分析知识门槛、资源门槛。知识门槛相对来说好解决,只要团队的学习能力足够强,快速掌握品牌定位相关的法律知识不难,难点在于需要将法律知识与客户需求、业务实战相融合。
这点不是单纯地靠书本学习、课程学习所能解决的,而是通过具体的实战项目积淀出来的。如果团队之前从来没有与自己所选择的品牌业务相关的业务实战,在知识方面还是有欠缺的。
资源门槛即更容易理解了,有的律师团队品牌定位为央企、国企法律服务,但这类优质客户的开发对于人脉、资源的依赖度较高。
这类客户选择律师,不是单纯比拼业务能力,而是多个因素综合考量的结果。如果不具备一定的资源优势,与这类客户都很难接触上,更谈不上做这类客户的业务。
最后一个考量因素是竞品分析。当前的法律服务市场大家都能感觉到已经是一个竞争激烈的市场,不是某个团队、某家律所的独角戏,即便是我们业务所宣称的一些红海业务。

比如双炭法律服务,实际上也已经有不少玩家开始介入了,做团队品牌定位的设计,竞品因素是必须要考虑的一个因素。
做竞品分析需要同时关注“同行竞品和同业竞品”,简单地说同行竞品就是看看品牌相关的业务在当前的法律服务市场上是否已经存在“强势品牌”。
比如在电力行业法律服务中,阳光时代律师事务所已经发展多年,有很强的竞争力,属于电力行业的“强势品牌”,而且在全国也有布局分所,律所或者团队选择进驻电力行业,将电力行业法律服务作为其定位品牌,势必在市场、业务上和阳光时代“直面竞争”。
这有点像当前国内的创业群体,一般会采用“绕开策略”选择赛道,也就是绕开类似于BAT这类巨头公司,否则和巨头公司直面竞争,很难有胜出的可能;
同业竞争也是一个考量因素,不过不是律师同行的竞争,而是类似于法律服务公司、法律科技公司甚至咨询管理公司的竞争,最典型的就是股权激励。当前做股权激励的主体,除过律所、律师团队之外,更多是管理咨询公司。
如果律师团队以股权激励作为自己的定位品牌,必然需要考虑与这些主体的差异化竞争。
律师团队品牌定位的最后一个核心要素是“历史路径”,从这个维度来说,律师团队做出的品牌定位看似偶然,实则有一定的必然性。
以我之前辅导的钢贸律师团队为例,钢贸是一个很细分的领域,多数律师对钢贸法律服务很陌生。而钢贸律师团队之所以进入到这个赛道,以“钢贸行业法律服务”作为其品牌定位实际上是“历史路径演化的结果”。
其实他们在进入到钢贸赛道之前,一直做的是帮劳务公司催收建筑劳务款,而建筑劳务款催收会接触到大量的施工企业。
在催收的过程中发现施工企业除过劳务款之外还涉及到大量的建材款,而其中比较大的项目就是“钢材货款”。
与建筑劳务款相比,钢材货款的催收业务流程基本一样,但钢材货款属于大宗商品货款,数额远不是建筑劳务款所能比的,相应的钢材货款的催收所能收到的律师费也远高于建筑劳务款,基于这些考虑,团队最终选择以“钢贸行业法律服务”作为其品牌定位。
同时历史路径的选择也为品牌定位提供了“成功案例和一些人脉资源的积淀”,毕竟之前做过品牌相关业务或者相类似业务,多少都会积淀一些成功案例和人脉资源,这些对于下一步的品牌运作会起到很大的帮助。
而我们平常在辅导律师团队做品牌定位的时候,也会“深挖团队的历史路径”,其中最关键的一步就是“评估团队上年度的业务数据”,包括业务类型占比数据、创收来源数据、客群数据等,将历史业务数据作为辅导团队品牌定位的重要依据。
当然历史路径中还有一个重要因素,就是“业务兴趣”,尤其是团队负责人的业务兴趣,但这个因素重要又不重要。
说重要是因为有兴趣了,才会投入更多的时间和精力去研究品牌相关的业务,也容易出成果。比如我熟悉的一些个体律师,当初做品牌定位选择,很大程度上就是基于业务兴趣做的选择,而后组建团队,团队的品牌也是从个人品牌“承继”过来的。
也是基于上面的这些因素,我们在律师团队品牌定位辅导的时候研发出一份《律师(团队)品牌定位三观三看九模块》的工具。

不过做团队品牌定位的辅导,我们一直告诉团队,“梳理和推导出来的,而不是谁能告诉你的答案”,即便是我们也没法告诉团队你应该选择哪个品牌定位不应该选择哪些品牌定位,这是过程实际上是我们和律师团队一起摸索的过程。
最后是律师个人品牌梳理,或者套用时髦的话叫做“律师个人IP打造”。
就当期行业的情况来看,律师个人品牌打造关键点不在于个人品牌,而在于梳理个人品牌与所在团队品牌之间的关系。

虽然这个例子不是团队层面的背书,但道理基本上差不多。
同时个体律师还需要考虑在团队品牌的基础上进一步打造律师个人的“细分品牌”。
以我们德恒西咸践行团队为例,践行团队经过上面团队品牌定位的辅导,确定了团队品牌定位为“为企业法律服务,用法律服务帮助企业成功”。

当然,目前也有不少律师还是以个体状态发展,对这一类律师的个人品牌打造,其实方式方法和律师团队品牌打造没有太大的差别,还是参考上面团队品牌定位的方法进行,所以我们把第二种律师个人品牌策略叫做“一人成团战略”,就是个体律师常说的“一个人活成一个团队”。
(2)品牌设计
品牌定位确定之后,下一步就是品牌设计工作,这是将品牌定位“外化”的过程,让受众可以通过这些外化的要素,感知品牌价值。
正如上面提到的,不论是律所、律师团队还是律师个人品牌虽然也都从客户视角做品牌定位,但品牌定位没法直接让客户感知到,还得有一些设计要素“传达”品牌价值观。
举个简单例子,我们之前辅导执行律师团队做品牌设计,业务领域定位为执行领域,而品牌价值观定位为“让执行不再难”。
其实当时做出这个品牌价值观是有一定原因的,这个原因一方面在于最高院提出的执行执法目标,最高院的说法是“用2-3年时间基本解决执行难问题”,并发布了一系列的政策法规。
其中就包括《关于深入推进律师参与人民法院执行工作的意见》,在政策上也在鼓励律师参与解决执行难问题;
另一方面也是“客户视角”的体现。执行业务的主体对象是“执行人”,而执行环节执行人的最大感受就是“执行难”问题,被执行人隐藏财产、部分法院执行不力、执行财产线索难以寻找,导致执行人的切实感受就是“胜诉之后得不到执行,执行是一个很大的难题”。
基于这两个方面的考虑,我们确定了执行团队的品牌价值观为“让执行不再难”。
这个品牌价值观确定之后,或者说团队品牌定位确定之后,我们接下来的工作就是尽快将“执行不再难”的价值观外化。
外化的第一步是做品牌要素的设计,包括Logo、Slogan、法律内容、律师IP和法律产品。在具体操作上就是先申请注册,将Logo以商标注册的方式尽快确定下来。

当然这些工作还仅仅是一些视觉设计的工作,还不足以让客户相信我们可以做到让执行不再难,还需要进一步的推进安排。
我们做的第二个工作是搞了一场“执行疑难问题论坛”,将法院系统、学术系统、律师行业中执行专家都邀请过来,并将“让执行不再难”作为我们活动的口号。


同时基于让执行不再难的价值目标,我们还进一步做执行业务的优化,逐步打磨出“执行三板斧,支持四系统”的业务架构,作为执行团队的核心竞争力。

当然要说起来,这些东西还不足以建立客户对我们做执行业务的充分认知,也不足以让客户相信我们真的可以做到让执行不再难。


想要做品牌传播,在当前的媒体环境下,自媒体和社群兴起,大众更喜欢传播有价值的内容,而法律品牌天然具有“内容属性”,比如我们常见的内容形态,包括文章、书籍、课程、视频、直播、成功案例等都是我们常见的比较好的传播内容。
我们也看到律师行业的品牌传播也多是内容层面的传播,但这里的障碍在于“内容的长效生产机制”。
以短视频为例,这两年律师群体都开始接受短视频的内容载体,也纷纷开通微信视频号、抖音号、B站等视频账号,希望借助视频媒体做法律内容传播。
但我们在辅导律师做短视频的时候发现律师经常会遇到一些内容生产上的障碍:
第一个障碍在于律师做内容有的时候是基于流量,而非建立在品牌定位的基础上。比如最常见的“失误”就是跟风热点做短视频,什么内容比较热就做什么内容,基本上没有考虑这个内容和律师(团队、律所)的品牌定位是否相匹配,更多是在追求阅读量、点赞量、转发量等“流量指标”。
而实际上流量对于法律品牌来说,并不是一个太重要的指标,原因在于法律服务客单价相对高、偶发性比较强、对信任关系的要求比较高,这些促成法律品牌传播的时候更强调“客户精准度、客户信任感、客户转化率”,对数量的要求反而没那么高。
当然也有一些做短视频的律师已经不再将短视频作为法律品牌的内容,转而通过带货、广告来盈利,这种模式下对流量特别关注倒是应该的,毕竟这种模式下的流量就等于收益。
这点要求律师在做内容的时候需要更加“聚焦”,一方面聚焦于服务自己的目标客户,通过内容解决目标客户的特定问题;另一方面聚焦于品牌,持续不断地生产与品牌定位相关的内容。
而想要解决聚焦的问题,搭建持续的内容生产机制,必然需要围绕品牌定位建立“内容框架”,而后再按照内容框架安排人员分工,并形成内容生产流程,持续不断生产优质内容。
以建工法律服务为例,我们辅导团队搭建内容框架是按照“建工行业运作流程”形成的,而后对流程涉及的法律风险点做拆解,再安排人员跟进形成优质内容输出。



第三个障碍是频次。我一直说“品牌是时间的朋友”,做内容、对接渠道不能仅仅在短时间做,而应该做好打长久战的准备,毕竟客户对于品牌的认知容易“遗忘”,我们要不时提醒客户我们是做什么、我们能带来什么价值。这有点像目前头部品牌,比如可口可乐、阿迪达斯等,虽然已经是知名度非常高的品牌,但还在打广告,就是需要通过广告刷存在感,强化客户对品牌的感知。
但问题在于前两个障碍容易客服,也有不少律师已经做到了,但第三个障碍“频次”,很多律师没有做到,而原因不是因为做不到而是因为“坚持不下去”,或者说太急于求成,追求品牌的短期效应。
以微信公号为例,当前大部分的律所、律师团队,包括一些律师个人都开通了微信公号,但能做到“日更”的公号少之又少,其原因就在于律师没有形成长效的内容生产机制,或者做了一段时间发现公号没有带来有效案源或者带来的案源很少,很快就对公号的运营失去兴趣,不少法律公号都成了“死号”。
还是那句话“品牌是时间的朋友”,想要将品牌做出效果、做出影响力,必然需要长久的坚持,最起码要先做好三年期的品牌规划。
当然具体操作上,我们建议律所或者律师团队在做三年期品牌规划的时候可以从“内容运营+活动运营+驱动运营+社群运营”四个板块做三年期品牌规划的框架设计,而后对四个板块做负责人员、具体内容、物料成果、时间节点的具体拆解,最终形成一份可以指导行为的《三年期品牌规划》。

(5)品牌升级
最后一个板块是品牌升级,先和大家讨论一个问题“品牌的变与不变”,在品牌的发展中什么东西是始终不变的,什么东西是不断变化的?
在解答这个问题之前我们来看看一家律师事务所的品牌变化。这家律师事务所就是北京元甲律师事务所(以下简称元甲所),了解元甲所的应该都知道,元甲所的业务品牌定位是“交通事故法律维权”,而且“只为受害人代言”,但实际上这两年元甲所的业务品牌定位已经发生了变化,我们可以从元甲所的官网看到,元甲所的业务范围已经不仅仅限于交通事故法律维权,已经扩展到“婚姻家事、物业公司服务、私人律师顾问、企业法律顾问、房产建材、保险理赔”等多个领域。

这实际上就是法律品牌的一种“横向演变”,从一个业务领域扩展到多个业务领域,但需要注意业务领域虽然发生了变化,但元甲所的“品牌价值”始终没有太大的变化,并以“元甲文化”的方式传承下来,其目标客户群也没有太大的变化,还是围绕“C端普通民众的法律需求”做服务,同时元甲内部的这种流程化、市场化作业方式也没有太大的变化,这是元甲所品牌的“固定内核”。
除过横向演变之外,还有纵向的延伸,这点在婚姻家事领域体现的尤为明显。
我们之前接触的成都一家婚姻家事律所,起步之初做的业务主要是离婚诉讼,相应地品牌设计、案源开发、渠道对接、业务模式也都是围绕离婚诉讼设计的,做到一定程度之后,这家律师事务所“开始做减法”,将离婚诉讼业务控制在一定比例,不再盲目增加,而将更多的律师、资源投入到“客单价”更高的私人财富管理领域,相当于开始启动“婚姻家事+”的业务体系,包括婚姻家事+信托服务、婚姻家事+公司股权业务、婚姻家事+刑事法律服务等等,通过纵向的延伸,不断发掘更高价值的业务领域。
但同样地,虽然业务领域一直在纵向延伸,但作为底层基础的是始终是“婚姻家事业务”,其他都是在婚姻家事业务基础上衍生出来的,而且目标客户群也没有发生本质的变化,只不过对目标客户群进行了分层,分为“高净值人群”和“其他客户”。
从这两家律所的实践我们不难看出,在品牌升级的过程中,有些东西是内核,是不会也不需要去变化的,一旦变化了可能品牌就不是原来的品牌了。比如说目标客户群,目标客户群的属性一般是不会变化的,不会有律师说今天服务C端个人客户,然后明天做品牌升级服务B端企业客户。
再者,品牌所蕴含的愿景、使命、价值观也是需要长期稳定的东西,这点直接体现在律所文化或者团队文化。一旦发生变化,可能你的律所或者团队就不是曾经那个律所或者团队了,套用一句时髦的话就是“可能活成了自己讨厌的样子”。
最后是作业方式和作业习惯也轻易不会变化,而且会产生一定的路径依赖,这也是早期的品牌打造沉淀下来的东西。
还是以元甲所为例,虽然元甲所的业务范围发生了变化,但各个领域的运作方式相似度非常高,就是之前做交通事故维权所已依托的流程化、市场化的打法始终在延续。
当然品牌最大的不变就是不断变化,尤其是做法律品牌运营我们不能把品牌“做老了”,需要始终结合目标客户群的需求变化、业务层次的延伸做品牌升级,让法律品牌要始终保持自身的活力。

当然品牌的升级也不是没有方向的乱升级,从我们的实践来看,目前多数法律品牌的升级都是围绕着“纵横”两个方向:纵向做基础业务+的延伸,比如婚姻家事领域的品牌升级,而且当前不少刑事律师事务所也在做“刑事+”的品牌升级。
横向是依托原有客户群,更深入地挖掘客户需求,围绕原有客户群不断拓宽业务领域,以达到“一站式服务客户”的目标。这点在一些规模型律所已经启动,尤其是规模律所内部的“存量客户开发”,基本上就是这么一种思路。
END


