
作者丨若萱 出品丨律新社研究中心 这不仅是立法的突破,更是能源革命的号角,引领我们迈向一个全新的能源时代。 2024年11月8日,第十四届全国人大常委会第十二次会议表决通过了《中华人民共和国能源法》(以下简称《能源法》)。该法律将于2025年1月1日正式施行。《能源法》共分为九章,包含八十条内容,涵盖了总则、能源规划、能源开发利用、能源市场体系、能源储备与应急、能源科技创新、监督管理、法律责任以及附则。该法律对能源规划进行了详细规定,明确了全国、分领域、区域间以及省(区、市)层面的能源规划要求。这为国家与地方、行业与企业等不同层面的需求提供了相应的制度支持。我国之前已经陆续颁布了《电力法》《煤炭法》《节约能源法》《可再生能源法》等法律,但一直缺少一部能源领域的基础性法律。此次《能源法》的颁布,不仅填补了这一法律空白,更为我国未来的能源发展和能源安全保障指明了方向,并为各能源相关单行法和地方能源立法提供了指引。 律新社邀请到北京市炜衡律师事务所高级合伙人胡育宏律师,针对《能源法》进行解读。胡育宏在调研中全面解读了《能源法》的立法背景、主要内容及战略意义,强调了该法律在构建清洁低碳、安全高效的能源体系、推动能源高质量发展、保障国家能源安全以及实现绿色低碳转型和可持续发展方面的关键作用。律师指出,《能源法》通过法治手段优化能源市场结构、价格形成机制、科技创新和国际合作,为能源产业的健康发展和国家的能源安全提供了坚实的法律基础,同时也为企业和个人带来了全新的市场商业格局。 胡育宏 胡育宏自2002年起从事专职律师工作,擅长的领域包括能源政策与法律、能源合规与监管事务、公司与并购。他在《能源法》律领域有着深厚的专业知识和实践经验,参与了《能源法》、《电力法》(修订)、《煤炭法》(修订)、《国家石油储备条例》等法律法规和政策性文件的起草制订工作,并主持或参与了国家能源局多项法制与改革课题研究。
01 立法背景:应对能源变革的法律响应 为了应对能源供需格局的新变化和国际能源发展的新趋势,确保国家能源安全,并推动能源生产和消费领域的革命性变革,我国提出了“四个革命、一个合作”的能源安全新战略。在能源体制革命方面,特别强调了深化改革的必要性,旨在恢复能源的商品属性,构建一个具有有效竞争特征的市场架构和体系,并确立一个以市场为主导的能源价格形成机制。同时,国家在法治层面需要转变政府对能源的监管方式,并建立和完善《能源法》的法治框架。 胡育宏在调研中表示,自2015年起,我国电力体制改革深入推进,油气体制改革亦将全面铺开。中央政府针对能源领域市场化改革的重大战略决策,是经过充分论证与审慎考虑的,具备可行性、科学性和长期性特征。能源行业的依法治理,迫切需要将能源发展的大政方针、原则、战略及决策纳入法制化轨道。若待能源各领域改革全面完成后再进行能源立法完善,显然不切实际。此外,改革领域若缺乏法律引导与规范,其推进速度或将减缓,所遇阻力或将增大,成本或将提升,而以消费者及用户为主体的市场参与者所承受的负担亦可能加重。 能源治理方式正由以项目审批为主,逐步转向战略制定、规划布局、政策引导、标准制定、监管强化及服务优化等多元化方式,若法律制度不健全,这些方式及环节将面临无法可依的困境。
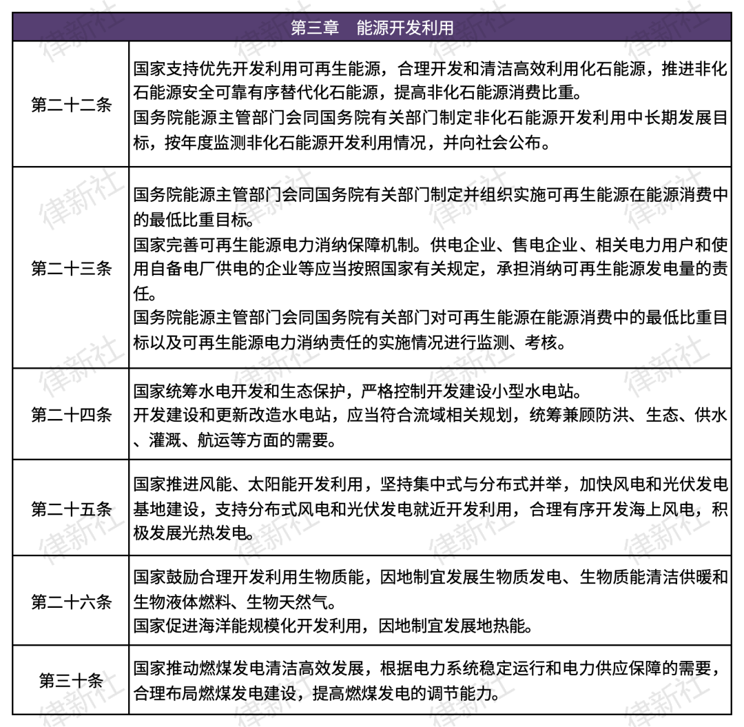
02 法律体系构建:填补空白,统一指导 胡育宏指出,《能源法》不仅填补了我国能源法律体系的空白,更为能源产业的未来发展提供了明确的指导和规范。在这一背景下,我们首先需要理解《能源法》的立法背景,以及它如何构建一个全面、协调的法律体系,为能源产业的健康发展奠定基础,具体体现在以下三个方面: 1. 《能源法》旨在解决与能源发展相关的全局性、综合性、基础性法律问题。它在协调和促进各能源品种的开发与利用方面发挥着不可替代的作用,确保了能源的多元互济和协同保障,同时促进了能源安全和能源结构的优化调整。 2. 长期以来,我国能源领域缺乏基础性和综合性的法律框架,这导致了各个能源单行法无法充分发挥其法治效能。《能源法》的颁布将从更高层面统领、协调各能源单行法的制定、修订和实施。在构建以《能源法》为核心的法律体系中,《能源法》将作为总体纲领和立法基础,确保《能源法》律制度体系的有序性、完整性和相互衔接。 3. 鉴于电力法、煤炭法以及石油天然气法等能源单行法的修订和制订存在滞后性,《能源法》还将起到补充和完善的作用,填补现有法律体系中的空白。 03 亮点聚焦:五大亮点照亮能源未来 《能源法》的出台标志着中国能源行业依法治理迈入了一个崭新的阶段。胡育宏提出了该法律的五大亮点: 1. 规定了能源规划管理制度,将促进能源管理方式的转变,更好发挥规划对能源发展的引领、统筹、保障作用。 2. 各能源品种的开发利用政策充分体现了协同保障,构建清洁低碳、安全高效的新型能源体系的要求。 3. 规定了能源市场体系建设的基本原则要求,为能源市场化改革提供了法治保障。 4. 规定了能源储备基本原则,为制订相关能源品种的储备法规提供了法律依据,为完善能源储备体系、保障能源安全提供法治保障。 5. 是单设能源科技创新一章,为推动能源技术革命提供了基本遵循。 这些亮点不仅展现了国家对能源产业发展的前瞻性思考,而且为推动绿色、低碳能源转型提供了坚实的法律基础。 胡育宏特别强调了《能源法》的核心目标,该法总则明确将能源转型和绿色低碳发展设定为能源发展的核心目标,涵盖了能源体系和结构优化的相关条款。该法律还明确规定了从传统的能耗双控向碳排放双控的转型新机制。 此外,《能源法》中关于能源开发利用的政策规定,均体现了对能源结构进行调整和优化的明确要求。《能源法》第二十三条、第三十四条、第三十五条分别规定了可再生能源消纳保障机制和绿色能源消费促进机制。 值得注意的是,《能源法》对能源作了重新定义,也标志着氢能作为正式的能源管理对象,进入了新的发展阶段。氢能的规定:《能源法》将氢能开发利用政策表述为“积极有序”,在确保安全的前提下支持氢能产业发展。《能源法》承认和支持氢能产业发展,但强调应在安全的前提下实现高质量发展。 04 《能源法》“三重奏”:系统化推进能源变革 《能源法》一方面推进能源供给革命,支持优先开发利用可再生能源,对各种类型的可再生能源的开发和利用提出了明确的指导方针,有效地确保了绿色能源的供应;另一方面推动能源消费革命,激励能源消费者积极参与需求响应,拓展绿色能源的消费领域,实践绿色低碳的生产和生活方式。同时,聚焦能源供应安全,通过明确政府、企业以及能源用户等各方的责任和义务,构建一个系统完善、协同运作高效的能源安全责任体系。 可再生能源:优化发展与结构调整 《能源法》旨在促进可再生能源的健康和可持续发展,同时推动能源结构的优化和实现双碳目标。随着《能源法》的实施,我国现有的能源结构将经历变革,为可再生能源的进一步发展铺平道路。 在总结过去十年我国在可再生能源科技、产业发展以及促进政策方面所积累的经验基础上,《能源法》第二十二条至第二十六条对可再生能源的促进政策作出了原则性的规定。尽管这些规定与现行的《可再生能源法》存在一些差异,但它们反映了《能源法》立法立足于现实、坚持问题导向的工作思路,符合我国当前及未来相当长一段时间内推动可再生能源发展的战略需求。 《能源法》的实施将成为主管部门调整和优化相关促进、激励政策的法律基础,并将为未来修订《可再生能源法》提供立法依据。此外,《能源法》第三十条明确指出:“国家将推动燃煤发电的清洁和高效发展,根据电力系统稳定运行和电力供应保障的需求,合理规划燃煤发电项目的布局,提升燃煤发电的调节能力。”这一规定凸显了燃煤发电在支持可再生能源发展方面所扮演的关键角色。 《能源法》背景下企业与个人的新时代 《能源法》的实施,不仅对能源产业结构产生深远影响,也对企业和个人提出了新的要求和挑战。在推动可再生能源发展的同时,企业和个人如何把握绿色转型的先机,成为了一个亟待解决的问题。 正如胡育宏在调研中所强调的,该法律的实施将对企业的投资决策产生深远影响,并促进企业和个人向绿色能源消费的转变。在企业投资方面,必须深入理解综合性的能源开发利用政策以及特定能源品种的开发利用政策,并且要留意这些综合性政策与单一能源品种政策之间,以及不同能源品种政策之间的联系、冲突和替代关系,以便做出合理的投资决策。 在能源市场化改革的加速推进的背景下,能源价格将更加真实地反映供需关系,其波动性也随之增大。例如,近年来电力市场上出现的负电价现象,为发电企业和用电企业带来了一定的影响。此外,绿证制度和绿色能源消费促进政策也将对企业和个人的用电需求产生影响。 国家能源安全的法律保障与国际合作 面对复杂多变的国际局势和日益严峻的能源供需挑战,胡育宏表示《能源法》提出了多元化保障和国际合作的新思路。 《能源法》规定了多元保障的要求,具体体现在多能互补,协同保障。由于新的能源安全观已代替传统能源安全观,新的能源安全观认为不仅要保障供应安全(供应链安全、能源基础设施安全),还需要关注和保障生态环境安全和气候安全,即需要从更高层次上关注可持续发展。 为了反映这一转变,《能源法》体现了综合运用多种策略来确保能源安全。这些策略包括在国内加强能源开发,形成多元化的互补供应体系,通过市场化改革提高能源供给效率,以及完善能源储备和应急响应机制。同时,还需加强能源基础设施建设。在构建具有弹性的能源体系,实现供应多元化和能源本身的安全性的同时,还应关注国际能源安全,积极进行国际投资和贸易合作,以防范国际能源市场的风险。




05 执行挑战与建议:确保法律实施效果的策略 《能源法》在为能源行业带来规范和指引的同时,也面临着执行过程中的挑战。如何确保法律的有效实施,避免法律条款被架空,是必须认真对待的问题。对此,胡育宏在调研中也发布了他的见解。 胡育宏表示,《能源法》的定位决定了其多数条款未能直接规定市场主体的权利义务,从而无法直接适用。有些条款需要配套规定才可以具体实施。这就有可能出现由于配套规定迟迟不能出台,《能源法》部分条款被架空的现象。因此,《能源法》的出台只是完善《能源法》律制度体系的新起点,今后有关部门的配套立法任务将更加繁重。 在起草过程中,起草部门已经高度关注《能源法》与《电力法》等能源单行法之间、《能源法》与《矿产资源法》等其他相关法律之间的关系,并予以妥善处理,但往往这些法律的出台时期不同,各法律之间存在的新旧规定、一般规定与特别规定之间的冲突问题,是法律适用中的一大难题。 他也提出了以下建议应对挑战: 1. 制订、落实能源立法规划,提高能源单行法、《能源法》其他配套法规立法的计划性、科学性。 2. 采取多种措施加快能源单行法、《能源法》配套法规的立法进度。 3. 在制订、修改能源单行法和《能源法》配套法规的过程中,注重各个法律法规之间的衔接。
结语 随着《能源法》的正式实施,中国能源领域即将经历一场深刻的法治变革。这部法律不仅为能源产业指明了清晰的发展路径,同时也为国家的能源安全和绿色低碳转型提供了坚实的法律支撑。面对实施过程中的挑战,政府、企业以及社会各界的共同协作至关重要,以确保《能源法》能够充分发挥其作用,促进中国能源行业的可持续发展。展望未来,期望《能源法》能在实际应用中持续优化,为打造一个清洁、高效、可持续的能源未来贡献其力量。
►对话周塞军:《能源法》来了,盘点生态律师的“绿色”服务要点|律新调研 ►守护蓝天绿水的法律卫士,双碳目标下的创新法律服务|律新调研 ►中国能源含“绿”量不断提升!全球能源法律服务迎来“可再生”热|律新观察 ►从“新绿”到“长青”还有多远?3位资深律师谈矿业ESG转型之路丨律新调研 ►“卖碳”获利!碳交易进程下,企业如何“卖碳”成金?|律新观察 ►全球榜首!绿色转型步伐加快,能源法律服务如何谋篇布局?丨律新观察

