
编者按: 近日,中国婚姻家事法律服务领域专家、一线大咖共同见证了中国首部婚姻家事法律服务品牌发展报告及指南的发布,共议婚姻家事法律专业服务与品牌建设。 通过探寻符合法律服务规律和特色的专业服务品牌建设方式,打通用户认知视角和行业发展特点之间的“最后一公里”。律新社研究中心联合多家单位,通过公开信息检索、律师和客户调研、业界专家访谈等途径,从组织架构、发展模式、业务类型等多个维度对我国31个省、自治区和直辖市(港澳台除外)部分提供婚姻家事法律服务的律师、律师团队、律师事务所品牌进行研究和分析,推出《中国婚姻家事法律服务品牌发展报告》(以下简称《报告》),展示中国婚姻家事法律服务业的品牌发展情况。 本报告分为四个章节。第一章介绍中国婚姻家庭现状及公共/公益法律服务中的婚姻家事法律服务,包括中国婚姻家庭现状、公共法律服务中对婚姻家事法律服务的体系支持、公益法律服务中的婚姻家事法律服务;第二章介绍中国婚姻家事法律服务概况,包括《民法典》后的家事审判、婚姻家事法律服务类型、不同地区业务发展情况、行业组织专业建设情况;第三章介绍中国婚姻家事法律服务品牌发展概况,包括服务团队品牌建设整体发展阶段、从大数据看服务团队品牌建设情况、不同地区服务团队品牌建设情况、典型服务团队/组织品牌建设情况;第四章介绍婚姻家事品牌建设方法论及拓业展业,包括品牌建设方法论、品牌传播战略、品牌发展趋势,以及婚家律师的谋业与谋道。 本文节选了《报告》第四章节部分内容整理如下,与各位读者分享。更多精彩内容,请扫描文末二维码获取。
作为婚家律师,到底有哪些进行品牌建设的方法和渠道?律新社经过7年行业深耕和调研,总结出以下方法,这些方法论与优秀婚家律师品牌建设相互验证,可以“通用”:

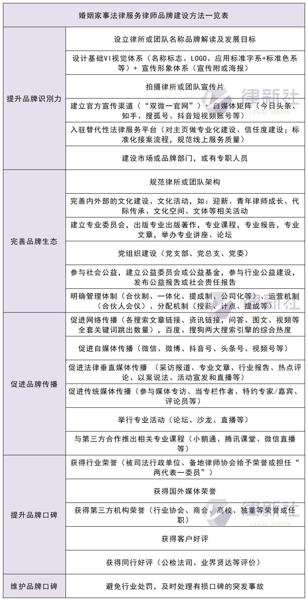
资料来源:律新社研究中心根据公开信息整理
提升品牌识别、完善品牌生态、促进品牌传播、提升并维护品牌口碑,共同形成了一个品牌的“品牌力”。品牌力帮助律师、团队、律所在客户心中形成一种记忆结构,形成产品和服务的人设。有强大品牌力的基础是律师专业内容的建设,好的内容+好的传播=美名远扬。
以专业活动为例,律师团队通过举办、参与各种婚姻家庭法律服务领域的沙龙、研讨会等形式,输出专业观点,促进行业交流学习。
北京天驰君泰律师事务所高级合伙人杨晓林于2010年建立了“家事法苑”婚姻家事团队,专注于婚姻家事继承诉讼实务研究,分享中国婚姻家庭法制建设及理论研究资讯动态,致力于推动家事诉讼程序立法及完善,共建特定专业领域内法律职业共同体阳光下业务研讨、正当、正常交流的和谐平台。“家事法苑”目前开展了“家事法苑”婚姻家事法律资讯简报、“家事法苑”家事法主题法科生实习项目、“家事法苑”家事法实务网络沙龙、“家事法苑”实务交流系列微信群平台等项目。
北京天驰君泰律师事务所上海分所高级合伙人公维亮曾在中国婚姻家事法实务论坛、家事诉讼程序理论与实务论坛、家事法实务沙龙、家事法讲坛上进行多次主题分享,并组织策划多次婚姻家事领域的专业或行业研讨活动。他表示,主题分享及活动策划需要花费大量时间进行知识梳理和呈现准备,这样的主题分享和研讨活动组织也是自我学习、梳理、同行交流和品牌呈现的重要方式。
资料来源:律新社研究中心整理 上海市君悦律师事务所合伙人王垚翔的微信名是“兔爸律师”,在律所公众号上发布过《小兔学〈民法典〉》系列文章,风格轻松诙谐,适于普通受众阅读。王垚翔认为,婚家律师与客户的共情非常重要,过于专业化、太“硬”的文章会让普通受众难以理解;沟通需要由浅入深,站在客户的角度,循序渐进地挖掘出他们的需求;专业化强的文章更适用于提升行业影响力,促成律师之间的合作。 上海市汇业律师事务所高级合伙人王旭团队每年都会重点推出《上海市法院审理离婚纠纷案件大数据报告》。他说,整个团队会从年底开始准备,对当年的全部审判案例进行精读、关键内容梳理、特点统计、研究分析,在这方面花费的精力极大。通过逐一阅读当年的法院判例,团队也在不断回顾、思考、总结中得到了锻炼。报告发布后,每年都有诸多媒体、自媒体平台转发,具有一定影响力。同时,所内其他律师团队也可以了解自己团队的工作内容和专业范围,对后续的协力办案很有帮助。 以专业著作为例,著书立说是一项良好的品牌建设途径。据律新社研究中心调研,形成一本著作,目录拟定、后续分工、内容核定、审稿等流程平均耗时1-2年。团队形成专业著作,主要为了总结团队研究成果、打造团队品牌、促进业界交流、加深客户印象。 中伦律师事务所合伙人贾明军表示,团队2022年出版的《私人财富管理实务操作》套书,仅目录拟定就耗时一年多,从后续分工到内容核定、审稿又耗时一年。内容主要涉及团队多年来在私人财富管理领域的实践经验、最高人民法院及各地方法院的司法观点与审判思路,以及私人财富法律管理业务中可能出现的各类问题。 上海市海华永泰律师事务所高级合伙人付亚辉表示,自己团队于2022年9月出版的《企业家法律风险防范的100个关键》从规划到出版耗时一年时间。团队在创作过程中,经常就个别法律问题探讨至深夜;为保证内容准确、贴切,在形成过程中与多位资深律师或专家沟通请教。该书受众主要是企业家及与企业家打交道的群体,内容从公司的设立、内部治理、对外经营、劳动人事、企业家的婚姻家事、企业家刑事风险以及企业解散清算和执行等7个板块进行阐述,以期全方位地为企业家“防雷避坑”。 以媒体渠道宣传为例,大众喜欢家长里短的故事,比较容易通过案例接受普法,因此,婚家律师在做媒体或自媒体方面有“天然优势”。以传统媒体节目为例,CCTV-12社会与法频道的《法律讲堂》《律师来了》等节目时常邀请婚家律师担任嘉宾,这也是社会公众判断和选择律师品牌的重要途径之一。 上海严嫣律师事务所主任严嫣曾是电视上的律师常客。她表示,通过节目,老百姓能直接感受到她雷厉风行的个人风格;若认为她的剖析与自己的“三观”相符,符合自己对律师的期待,便会慕名而来寻求合作。在其十余年的媒体生涯中,传统媒体的影响力极大,也帮助她锻炼出极强的临场反应能力和专业素养,练就了快速从纷繁复杂的事件中理出要点的能力。不过,随着短视频平台的盛行,自媒体已经逐渐具备了超越传统媒体的传播力,一段点评热点事件的短视频可能在一天内就达到百万播放量。 严嫣认为,优质的短视频输出很有必要。今年3月,她参与拍摄的《只说壹次》短视频达到了数十万播放量,视频中的金句“爱情是两个人的事,婚姻是很多人的事,而走下去,还是两个人的坚持”也流传颇广。她认为,短视频拍摄需要规划和长期建设,只有持续输出优质内容,才能树立专业形象。 以课程推广为例,在机构中为特定群体授课,能让婚家律师有针对性地直接接触到客户,是拓展案件的重要途径之一。 上海兰迪律师事务所的高级合伙人张焕娥表示,团队多次为律师同行及第三方财富公司讲授婚姻家事及财富传承课程。团队于2019年8月在万法通平台推出家族财富管理及传承的法商智慧第四讲——“律师和角色定位,私人定制落地案例剖析”课程,从现阶段家族财富管理格局及高净值人士的管理体系入手,为律师厘清在财富管理中的定位和服务。她也曾与中国高端理财综合服务平台恒天财富、RFP中国专属课程平台中财会等平台合作,推出相关课程,提升自己的财富管理领域的品牌影响力。 北京市君益诚律师事务所高级合伙人李凤凡表示,自己团队在过去两年中受邀为各大企事业单位开展婚姻家事及财富传承专题讲座80余场,听众超过5000人次,为诸多高净值人士提供专业、完善的定制化家事法律服务。团队打造了《家事律师进阶实务精讲》等系统性课程,并与知名法律服务平台合作开展线上讲座,扩大团队的专业品牌影响力。 以公益活动为例,公益活动触及到的主要是周边社区、街道居民或某些弱势群。据调研,虽然直接形成转化情况较少,但可以在周边居民心中形成律师的专业印象,此外,公益活动是律师社会价值的重要体现,展现了婚家律师的社会担当。 北京市两高律师事务所副主任张荆表示,很多人有错误观念,认为没有业务才去做社会公益活动。但是社会公益一方面能够让律师在实务锻炼和咨询中快速地成长起来;另一方面,公益活动是一个长期而持续的回馈,不论从社会还是政府的层面,都非常关注律师为社会回馈作出的实际贡献。 此外,部分公益案件是成就律师的契机。张荆表示,自己在十几年前办过一个10年无性婚姻案,这样的案件暴露出精神暴力层面的制度目前是空白的。以这个案件作为契机,自己一直都在推动家庭冷暴力相关规定的推出,直到2016年精神暴力相关规定入法。公益活动让律师接触到了社会的部分价值观,还有社会现象中的一些平时可能不会太在意到的层面,并且由此关注到这些层面,在这些领域做出一些切实的努力,甚至成为职业生涯的转折点。 山西新晋界律师事务所合伙人李志华表示,自2008年4月起,自己与山西广播电视台收视率最高的栏目《小郭跑腿》开始公益合作。该栏目为日播节目,定位于婚姻家庭情感方面的民间调解,直面基层一线和现实纠纷,未成年人、老人、妇女权益保护,婚姻、彩礼、继承、监护、收养、抚养、赡养、亲子鉴定、各类财产分割、家庭暴力等话题广泛涉及。李志华律师为栏目组、当事人提供义务法律帮扶,随栏目组下农村、进社区、调解矛盾、访贫问苦,14年来帮助了许多基层家庭;同时,通过“小郭跑腿”微信公众号刊发普法宣传文章200余篇,在基层、群众中有良好的认知度和美誉度。 山西弈锋诚律师事务所主任李静表示,为使广大人民群众提高自我维权的意识和能力,自2017年律所成立之初,自己就开始在省内和本地区长期开展妇女维权方面的专题普法讲座,同时作为中央电视台社会与法频道《法律讲堂》栏目生活版主讲人以以案说法的形式开展普法宣传,通过公益宣讲赢得了社会各界的肯定和赞誉。此外,律所出资成立了长治弈锋诚妇女儿童维权服务中心,中心属于长治市妇联孵化的民办非企业的社会组织,长期承接本地区12338妇女维权公益服务热线的咨询服务,服务广大妇女;同年,维权中心又组建了女童保护基金长治弈锋诚志愿者团队,在本地区长期走进各小学开展防性侵安全知识教育公益课程的宣讲,服务众多少年儿童,得到了社会各界的肯定。 以新媒体矩阵建设为例,目前各大专业所、律师团队、律师个体均有相关建设。不同平台有不同的用户群体和传播特点。据调研,律师使用微信公众号发布专业内容较多。律新社研究中心观察到的一些微信公众号有:“家事法苑”“家族律评”“小军家事”“南粤家事”“承凤家事”“涉外家事与财富传承”“杜芹家族律师团队”“北京律师张荆”“丽姐说法”等。 资料来源:律新社研究中心整理 以与替代性法律服务平台的合作为例,对于以面向C端客户为特征的婚家或民事律师,此处替代性法律服务平台(ALSP)尤指作为Market Place的媒合型泛法律服务平台,例如华律网、找法网、百度律临、法家云、LEX绿豆圈、律兜等。这些平台不同程度地侧重于两类业务,即律师专业度展示和借助律师进行线上法律服务,它们以解决客户找律师的需求为初衷,对律师来说,却以增进曝光和收获案源为结果。


* 本文节选自《中国婚姻家事法律服务品牌发展报告》第四章,如需阅读全文,请扫描下方二维码。

END






