

如何平衡事业和家庭的关系,这是职场女性一直要面对的选择,也是常见困惑。如今,这种困惑被研究量化。10月9日下午,诺贝尔经济学奖获奖名单揭晓,克劳迪娅·戈尔丁(Claudia Goldin)获此殊荣,评奖委员会在发布的一份声明中表示,克劳迪娅·戈尔丁的研究“增进了我们对妇女劳动力市场结果的理解”。克劳迪娅·戈尔丁第一个提供了几个世纪以来女性收入和劳动力市场参与情况。她的研究揭示了这些变化背后的驱动力,并指出了性别差异持续至今的主要原因。
● 克劳迪娅·戈尔丁的获奖为女性劳动力市场带来了哪些积极影响?
● 与过去相比,女性在劳动力市场上的竞争力、处境等方面有哪些变化?
● 中国女性的劳动关系品质如何?
● 在律师群体中,女律师有哪些优势与劣势?
● 今年1月1日起新修订的《妇女权益保障法》正式开始施行,新版《妇女权益保障法》对于婚育歧视的规定覆盖了从招用、薪酬待遇、职业晋升、培训、辞退解雇等整个工作过程,女性职场环境会得到怎样的改善?
近日,律新社研究中心邀请上海远业律师事务所主任、创始合伙人温陈静和北京观邦律师事务所劳动法团队负责人刘远卓进行解读,两位中国劳动法领域的优秀女律师分别从女性劳动者与律师的双重视角,对女性劳动力市场发表了观察观点。
克劳迪娅·戈尔丁对200多年来美国劳动力数据的分析表明,就业率和性别工资差距不仅取决于经济,还取决于社会角色下女性家庭职责的不断演变。
戈尔丁的研究还表明,性别间的收入差异往往从女性第一个孩子出生后开始。在女性生完第一个孩子后1—2年间,薪酬差距开始扩大。戈尔丁认为,一些高收入行业(她称之为“贪婪职业”)放大了性别对收入的影响,“男人放弃与家人在一起的时间,女人则放弃了自己的事业”,性别收入差距随之扩大,而造成这种现象的根源就是“贪婪的工作”(Greedy Works)。
戈尔丁在新书《事业还是家庭?—女性追求平等的百年旅程》中提出,如何平衡家庭责任和职业发展一直是社会关注的焦点,然而令人深感遗憾的是,即便在发达国家,努力在事业与家庭间追寻平衡的似乎总是女性。
随着国际分工的日益精细化与专业化,女性在劳动分工中所扮演的角色也愈加被重视。致同会计师事务所发布的《2023商业女性调查报告》显示,在全球中端市场企业中,有32.4%的高管职务由女性担任,比19年前首次开展调查时增长了13%,但仅比2022年上升了0.5个百分点。与全球范围内缓慢的增速相比,中国女性高管比例由2022年的32.3%增至35.4%,首席财务官、人力资源总监、公司控制人已连续四年成为中国女性高管最常担任的三大职务。
尽管根据世界经济论坛(WEF)发布的2022年度《全球性别差距报告》,世界全面实现性别平等至少还需要132年,但女性在劳动力市场上的重要性正在显著提升。《2023商业女性调查报告》数据显示,2019年女性担任首席合伙人/董事总经理的占比为15%,2023年则升至28%;同期女性首席信息官的比例从16%升至23%。目前,25%的企业拥有女性首席运营官,38%的企业拥有女性首席财务官。越来越多的女性担任重要领导职务这一事实,表明企业所实施的针对女性的培训、支持计划等战略措施正在发挥作用。图:2021—2023年女性担任高管比例
中国劳动法领域女律师不仅要面对大量女性劳动用工维权问题,而且自身也承担着“贪婪的工作”的压力。
上海远业律师事务所主任、创始合伙人温陈静在接受律新社调研时谈到,克劳迪娅·戈尔丁教授直言不讳地表示,女性在职场上的性别歧视持续至今。教授认为这是女性在劳动力市场中遇到的最大挑战。我国的就业市场也是如此。就业歧视不单只体现在招聘环节,而是贯穿就业过程各个环节发生的性别歧视。基于对性别的刻板印象,女性在职场生活中遭受着工资差距、晋升机会、工作环境、职业选择等多方面的不平等待遇。
社会习惯性为女性贴上自我牺牲的标签,认为女性承担大部分的家庭责任理所当然。性别认知不平等的社会规范逼迫着女性在事业和家庭中做抉择。
北京观邦律师事务所劳动法团队负责人刘远卓在接受律新社调研时表示,克劳迪娅·戈尔丁获得今年的诺贝尔经济学奖,这是对女性在劳动力市场上杰出贡献和不懈努力的高度认可。她的成就不仅代表了个人的卓越,也代表了女性在现代社会中的潜力和机遇。然而,我们不能忽视的是,尽管在女性劳动力市场地位方面取得了一些进展,但仍然存在许多重要问题需要解决。与过去相比,女性在劳动力市场上的竞争力的确有所增强。更多女性获得了高等教育,积累了丰富的知识和技能,使得她们在各个行业中拥有更广泛的职业选择。然而,性别歧视和职场不平等问题仍然根深蒂固,在职业晋升、薪资水平和工作机会方面,女性仍然面临挑战。部分用人单位仍持有一种刻板印象,认为女性因家庭责任而在工作中表现不稳定,或者会投入更少的时间。也正因如此,女性时常面临不公平的薪资待遇,以及较男性更为有限的职业晋升机会。
对于女性在律师行业中的现状,温陈静认为,律师是工作强度与压力都非常大的职业,由于法律的更新迭换及实践中司法口径的变化,律师也是需要步履不停保持学习状态的职业。这样的工作特性使得女律师更难把握家庭与事业之间的平衡。但这个职业依旧为女性兼顾家庭提供了一些便利,不同于朝九晚五的固定工作时间,律师可以更为灵活地安排自己的工作,也可以居家办公的方式调整工作节奏,创造机会兼顾家庭。因女性柔韧性及同理心更强也在某些领域的法律纠纷解决及社会矛盾化解中表现出比男性律师更有优势和不可替代性。刘远卓的观点与之相似,她认为,女性律师作为一个特定的职业群体,同样面临性别歧视的困境。她们在法律领域常常会受到性别刻板印象的困扰,被认为在某些专业领域不如男性,逻辑思维不如男性。然而,人们往往忽视,女性律师更善于倾听他人的意见,具备更强的沟通能力和协商技能。
温陈静坦言,正如评委会成员兰迪·亚尔马松表示,虽然戈尔丁没有提出解决办法,但是她的研究使决策者得以处理这个根深蒂固的问题。长久以来,女性在职场生活中保持缄默,似乎在潜移默化中接受了社会的规训。从来如此,便对吗?我们应该放声呐喊,应该为自己的权益尽力争取。今年1月1日起新修订的《妇女权益保障法》便正式开始施行,迈出了追求男女平等的一大步,通过未来不断修缮,相信不平等一定会成为历史。刘远卓则表达了对女性劳动力市场的美好愿望。她表示,克劳迪娅·戈尔丁的获奖必将使我们更加关注性别平等问题,促使政府、企业和社会采取更多的措施来消除性别歧视,包括:减少对女性从事特定职业的偏见,鼓励男性更多地参与家庭生活,共同分担家庭责任,制定更多保护女性平等就业权的法律、法规等等。愿全社会共同努力,创造一个更加多元、平等和包容的职场环境,确保每个人都拥有平等的机会,无论性别如何,都能够追求自己的职业梦想。
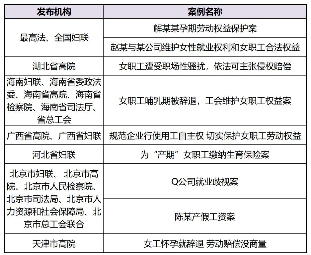
正如两位律师所言,女性当前的就业压力仍然存在,但长期以来对于男女平等的呼声也一直未曾减弱。新修订的《妇女权益保障法》在正式出台前,就修订草案两次在网上公开征求意见,分别收到40余万、30余万条意见,是近年来收到意见数最多的法律草案之一。[2]有评论人士指出,这是《妇女权益保障法》自1992年10月1日起施行以来的又一次“大修”,是我国依法保障妇女权益的重大进展。根据各地中级人民法院公开披露的数据,近年来在司法实践中,涉及女性劳动者权益保护的案件数量逐年攀升,女性劳动者整体维权意识不断增强。在各类案件中,女职工生育维权占比最高。北京、广州等地中级人民法院公布的数据显示,多胎政策放开以来,“三期”女职工权益案件数增幅明显。全国妇联发布的第四届“依法维护妇女儿童权益十大案例”中,有两件涉及女性劳动争议的案件,分别为“产假期间被扣生育津贴获赔案”及“工会劳动法律监督维护内退女职工特殊权益案”,为人民法院审理此类案件提供了有益的示范。而在各省发布的“依法维护妇女儿童权益十大案例”中,涉及女性劳动争议的案件也主要集中在“三期”问题上。
表1:最高法及各省机构2022年“依法维护妇女儿童权益十大案例”中涉及女性劳动争议的案件
盈科上海人力资源与股权法律事务部联合盈科全国劳动与社会保障法律专业委员会发布的《2022年度上海中级人民法院审理劳动争议案件数据统计报告》显示,女性在劳动争议上诉案件中的占比达34%,男性占比约66%。
陈元
北京盈科(上海)律师事务所高级合伙人、盈科全国第三、四届劳动与社会保障法律专业委员会主任
针对这一数据,北京盈科(上海)律师事务所高级合伙人、盈科全国第三、四届劳动与社会保障法律专业委员会主任陈元解释到,这与劳动者所在行业及职位存在较大关系。“在统计过程中发现,诉争案件中的劳动者以建筑行业、科技互联网行业为主,而这些行业以男性居多,如工地建筑工人、IT等。其次,从职位来看,诉争案件中劳动者多为企业中级管理层或高管,在一般企业中男性居多。因此从统计报告中看,男性远超于女性。” [3]
在全球范围内,民权运动和妇女运动以各种方式促进了妇女的平等,改变了国家的法律和对法律的解释。在所有国家,劳动力市场最重要的变化是女性从家庭走向市场。女性走上平等之路,是历史的必然,也是科学技术发展、社会发展的必然结果。
为了进一步探讨劳动法律服务领域发展主题,助力专业品牌化提升,律新社《精品劳动法律服务品牌指南(2023)》的申报及调研工作在持续进行中,欢迎扫描下方二维码参与申报及调研。

[1]劳动法行天下:《女律师,获诺贝尔奖!》
https://mp.weixin.qq.com/s/Winzku3Qh6Zq0A8h2fdFkQ[2]光明日报:《通过!新修订的妇女权益保障法有哪些亮点?》
https://mp.weixin.qq.com/s/TYrCirHn27dnx4nerr84jw[3]劳动报:《深挖500件劳动争议案件数据,上海这个律师团队有这些发现》
https://www.51ldb.com/shsldb/zc/content/01871c04aeedc0010000df844d7e124a.html