本周关注
最高法驳回第一起中国国内律所破产申请
近日,中国最高人民法院驳回了重庆富国律师事务所的破产清算申请。最高法裁定书指出,律师事务所不具备《企业破产法》规定的主体资格,因此不能申请破产清算。裁定书认为,律师事务所属于不具有法人资格的专业服务机构,不能直接适用《企业破产法》进行破产清算。虽然富国曾经重庆市司法局同意进行“公司制律师事务所试点”,但这只意味着该所可以参照公司形式进行内部管理,并不代表其是法律规定的营利法人。此外,目前也无其他法律明确规定律师事务所可以参照《企业破产法》进行破产清算。《律师法》等也没有规定律师事务所可以进行破产清算。这是中国首起律所申请破产并遭驳回的案件。资料显示,重庆富国律师事务所曾拥有约50名律师,其于2009年牵涉重庆涉黑案件,于2010年10月自行解散清算,并申请破产,但经历三审,均被认定不具备破产资格。
《重庆律师行业社会责任报告(2020年度)》发布,重庆市有律师13884人
8月19日,重庆市司法局召开新闻发布会,发布2020年度《重庆律师行业社会责任报告》,并介绍重庆市律师行业发展和履行社会责任的有关情况。截至2021年6月,重庆市有律师13884人,从业人员1.6万多人。每万人中有律师4名以上。律师事务所915家,其中100人以上的大中型律师事务所14家。2020年,重庆市律师行业办理诉讼案件和非诉讼法律服务18.22万件,担任党政机关、企事业单位法律顾问2.1万家,纳税3.2亿元,重庆市建设西部法律服务高地取得新成效。
相关阅读 一图读懂《重庆律师行业社会责任报告(2020年度)》
“IFLR1000 中国奖”榜单公布
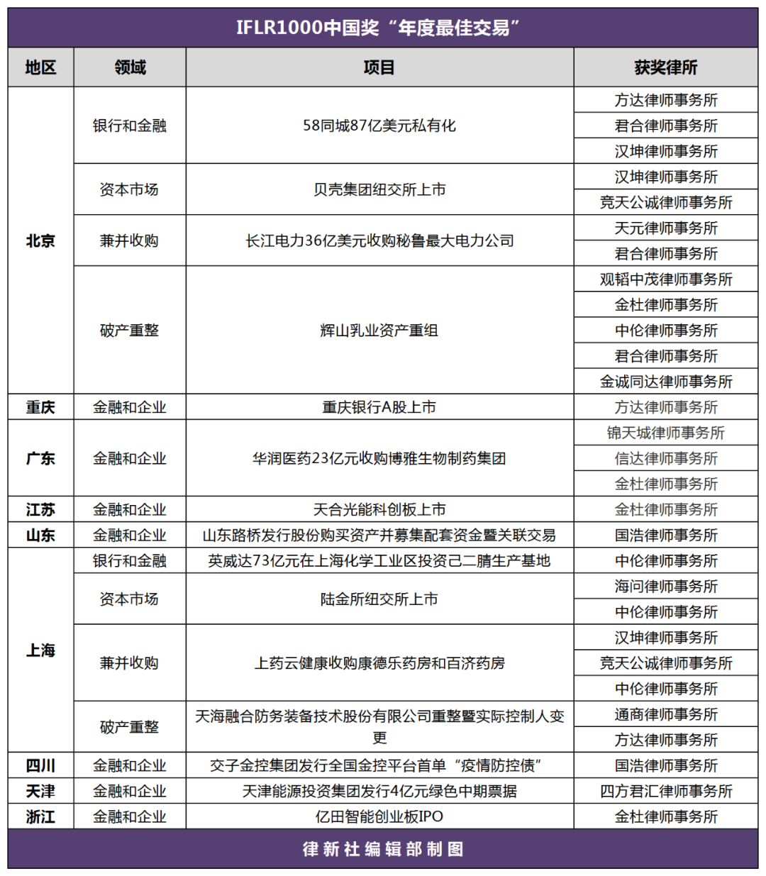
8月19日,知名法律评级机构《国际金融法律评论》(IFLR1000)公布了第二届“IFLR1000中国奖”(IFLR1000 China Awards 2021)获奖名单。





“2021 ALB China 十五佳成长律所”榜单公布
8月20日,国际知名法律媒体《亚洲法律杂志》(Asian Legal Business,ALB)公布了“2021 ALB China 十五佳成长律所”(2021 ALB China Fastest Growing Firms)榜单。

2021国际投资仲裁深圳杯(FDI Moot Shenzhen)圆满落幕
8月15日下午,由深圳国际仲裁院(SCIA)作为主办方、金诚同达律师事务所作为中国区赛事协办方(National Sponsor),为期两天的国际投资仲裁深圳杯(FDI Moot Shenzhen 2021)淘汰赛落下帷幕。在来自57个国家、地区的超300位裁判的积极支持、参与下,北京大学、清华大学、中国人民大学等高校的42支参赛队伍、近300名队员展开了激烈角逐。最后,中国政法大学中欧法学院赛队以精彩的表现摘得FDI MOOT SHENZHEN 2021的桂冠,对外经济贸易大学赛队斩获亚军,北京师范大学赛队和中国政法大学赛队获得季军。来自对外经贸大学的孙嘉璇同学以其扎实的国际投资仲裁法基础和出色的英语表达能力荣获本届比赛“最佳辩手”称号。
《广州法律援助白皮书(2020)》发布,广州市各级法律援助机构共批准法律援助案件23313件
8月17日,广州市法律援助处、广州日报数据和数字化研究院(GDI智库)联合发布 《广州法律援助白皮书(2020)》(以下简称《白皮书》)。《白皮书》主要从法律援助建设现状、案件总体分析、案件类型分析、受援人基本情况以及法律咨询情况共五个方面,反映了在常态化疫情防控背景下,广州市各法律援助机构努力做好法律援助工作,积极服务和保障民生,维护经济困难群体合法权益。2020年,广州市各级法律援助机构共受理法律援助案件23313件,共为受援人挽回经济损失或取得利益25811.83万元,26526人次获得法律援助,其中农民工和妇女成为法律援助和咨询对象最多的两大群体。
上海瀛泰(青岛)律师事务所获准设立
广信君达9位律师晋升合伙人
许蓉蓉律师获评2021年“领英中国职场女性人物”
近日,全球知名职场社交平台领英(LinkedIn)中国发布其2021年“领英中国职场女性人物”名单。该次评选面向金融、互联网、风险投资、广告与市场营销、律所法务、时尚品牌等多元行业领域,在众多跨行业、地区的职场女性中综合评选出十余位在其所在领域取得杰出成就的女性人物。君合律师事务所合伙人许蓉蓉作为中国律界入选的唯一女性代表入选。
金杜助力天合光能成功发行52.52亿可转债
君合助力上海农村商业银行股份有限公司于上交所主板挂牌上市
8月19日,上海农村商业银行股份有限公司(“上海农商银行”)在上海证券交易所主板挂牌上市。上海农商银行本次公开发行96,444.4445万股人民币普通股A股,发行价格为人民币8.90元/股,募集资金约为人民币85.84亿元。君合自2005年起至今已经陆续为上海农商银行改制成立、澳新银行战略入股、公司治理常年等多个项目提供法律服务。在本项目中,君合担任发行人律师,自2018年10月开始全程参与了本项目的各项工作。本项目中,君合为上海农商银行顺利解决了包括历史沿革、股东核查、股权规范、资产确权、监管合规等一系列复杂疑难问题;协助上海农商银行取得了上海市人民政府、上海市国资委、上海银保监局、中国证监会的批准和同意;完成了申报文件准备、监管机构沟通、反馈问题回复和专项问题核查等重点事项。本项目牵头合伙人为邵春阳律师和冯诚律师。
环球助力春华资本领投数坤科技
中伦助力红筹企业格科微在科创板上市
8月18日,格科微有限公司(GalaxyCore Inc.)(“格科微”)首次公开发行股票并在上海证券交易所科创板成功上市。格科微本次发行数量为249,888,718股,发行价格为人民币14.38元/股,募集资金约为人民币35.93亿元。中伦律师事务所在本项目中担任格科微的专项法律顾问,为格科微提供了全方位法律服务。这也是中伦继九号公司后服务的又一例红筹企业科创板上市项目。红筹企业可通过发行CDR或者发行股票两种方式实现A股上市,中伦是当前市场上唯一一家同时为两种上市模式实现红筹企业A股上市提供全程法律服务的律师事务所。中伦项目组由合伙人赵靖和郭克军牵头,主办合伙人为姚启明、夏荷和沈进,项目组主要成员还包括非权益合伙人丁文昊、及律师周全、胡怡静、焦蕾等。合伙人张根旺、高如枫、姚平平和许卓杰等亦在各自的专业领域为本项目提供支持。
中伦文德助力五矿地产成功发行公司债券
锦天城协助中国东方航空集团有限公司完成DFI注册发行工作
竞天公诚助京东方成功完成非公开发行A股股票
京东方科技集团股份有限公司(“京东方”)非公开发行人民币普通股股票项目于2021年7月获中国证监会核准,并于近日成功发行完成。京东方本次非公开发行募集资金总额为203.33亿元,是2018年以来A股市场第四大、除银行外规模最大的非公开发行融资项目。竞天公诚作为京东方本次非公开发行的发行人律师,为京东方提供了全程法律服务,包括方案论证和分析、全面法律尽职调查、出具律师工作报告及法律意见书、答复反馈意见、发行簿记见证等。
天元助力心玮医疗成功在香港主板上市
8月20日,上海心玮医疗科技股份有限公司(“心玮医疗”)成功在香港联交所主板挂牌上市。心玮医疗本次全球发售约660万股,发行定价为每股171港元,定价位于招股价区间上限,募集资金约11.3亿港元。心玮医疗是天元参与的第14家未有盈利的生物科技公司香港上市项目。天元作为心玮医疗的发行人中国法律顾问,为公司上市前融资、并购、员工股权激励的设计及落地、股改以及各项上市准备工作提供了法律服务。
大成助力山水比德在深交所成功上市
近日,中国园林景观设计行业龙头企业——广州山水比德设计股份有限公司(“山水比德”)正式登陆深圳证券交易所创业板。山水比德本次发行新股1,010万股,每股发行价格为80.23元,募集资金约8.1亿元。大成广州办公室卢旺盛律师团队自2017年开始,为山水比德IPO项目全程提供法律服务,团队成员还包括李晶晶、欧铭希、安国良等律师。
德恒助力壹石通上交所科创板成功上市
8月17日,安徽壹石通材料科技股份有限公司(“壹石通”)于上海证券交易所科创板挂牌上市。壹石通本次公开发行新股4,554.1085万股,发行价格为15.49元/股,募集资金总额约7.05亿元,将用于动力电池涂覆隔膜用勃姆石生产基地建设项目、电子通讯用功能粉体材料生产基地建设项目、壹石通(合肥)先进无机非金属材料研发中心建设项目和营运及发展储备资金项目。德恒作为壹石通本次科创板发行上市项目的发行人律师,组成了以合伙人李晓新律师、李珍慧律师为主要负责人,王浚哲、田多雨、孙军伟、钱方、闫彦鹏等律师为主要成员的项目组,与发行人及保荐人等各方中介机构合作,为本次发行提供了全面的法律服务。
天册助力恒盛能源于上海证券交易所主板成功上市
8月19日,天册担任发行人律师的恒盛能源股份有限公司(“恒盛能源”)于上海证券交易所主板成功上市。本次恒盛能源发行新股数量5,000万股,发行价格8.38元/股,募集资金总额41,900万元。天册作为恒盛能源本次上市的发行人律师,全程参与了本项目各阶段的工作,为恒盛能源本次发行上市提供了全面的法律服务。本次恒盛能源在上海证券交易所主板上市的天册项目组成员包括:合伙人傅羽韬律师、裘晓磊律师和盛敏律师。
国枫提供法律服务的标榜股份IPO项目通过深圳证券交易所审核
8月18日,由北京国枫律师事务所提供法律服务的江阴标榜汽车部件股份有限公司(“标榜股份”)首次公开发行股票并在创业板上市项目获得深圳证券交易所创业板2021年第49次上市委员会审核通过。标榜股份本次拟公开发行股票不超过2,250万股,本次募集资金拟投向包括汽车动力系统连接管路及连接件扩产项目、新能源汽车电池冷却系统管路建设项目、研发中心建设项目。北京国枫律师事务所作为标榜股份创业板IPO项目发行人律师,提供了法律服务。本项目由胡琪律师领衔,项目组成员还包括王月鹏律师、董一平律师、龚曼昀律师助理。
观韬中茂助力长安银行成功发行30亿元无固定期限资本债券
近日,长安银行股份有限公司30亿元无固定期限资本债券(“永续债”)在全国银行间债券市场成功发行,长安银行成为陕西省内首家、西北地区第二家成功发行永续债的地方法人银行。本项目由观韬中茂西安办公室高级合伙人田向群律师担任项目负责人,合伙人孙红律师、杨拓律师为本项目提供全程法律服务。
中银律师助力中粮糖业控股股份有限公司成功发行超短期融资券
近日,中银律师事务所高级合伙人索维华律师团队助力中粮糖业控股股份有限公司成功注册并发行2021年度第一期超短期融资券。本次超短期融资券项目注册金额为人民币20亿元整,本期发行金额为人民币5亿元整。
世辉代表轻舟智航完成1亿美元A+轮融资
8月16日,轻舟智航宣布完成了由云锋基金和元生资本领投、美团龙珠和国际知名养老基金共同投资的1亿美元A+轮融资,老股东IDG资本持续跟投,本轮融资由Scale Partners势乘资本担任独家资本顾问。世辉律师代表轻舟智航全程参与项目之交易文件审阅、谈判及交割等事宜。
浩天信和为美柏医药生物再获A轮数千万融资提供全程独家法律服务
8月16日,美柏医药生物(“美柏生物”)宣布完成数千万元A轮融资,本轮融资由雅惠投资领投,腾云大健康以及老股东丹麓资本持续跟投。浩天信和作为美柏医药生物法律顾问,为本项目提供了全程法律服务,包括进行法律尽职调查、交易结构设计、交易各方的谈判、交易文件的修改与签约、协助交割等。本次项目由浩天信和生命健康团队合伙人颜麟、李延龙律师牵头,团队成员包括白玉婧律师等。
安杰助力平安集团参与方正集团重整,成功获得反垄断审查批准
8月17日,国家市场监督管理总局反垄断局在其官网发布公告,已于2021年8月11日无条件批准中国平安人寿保险股份有限公司收购新方正集团有限公司股权案,是目前为止我国交易总金额最大的经营者集中申报案件之一。本次集中后,平安人寿将取得对新方正集团的控制权。北京安杰律师事务所律师作为平安人寿的代理人,为本次经营者集中申报提供了全面的法律服务,包括收集相关信息与材料、起草并准备所需全部申报文件、向国家市场监督管理总局递交申报文件以及回复相关问题等,并成功帮助平安人寿获得反垄断审查批准。负责本次项目的安杰律师团队由合伙人詹昊、宋迎牵头,团队主要成员包括朱丽博、杨雨晖等。
通力助力鼎晖百孚投资小佩宠物
近日, 小佩宠物宣布完成5000万美金D轮融资, 本轮融资由鼎晖百孚、Sofina领投, 现有股东GGV、启明创投、知春资本、渶策资本、坤言资本跟投。通力作为鼎晖百孚本轮投资的法律顾问, 为鼎晖百孚提供了专业的法律服务。
德衡与第25届山东省运会筹委会签订法律服务协议
山东省第25届运动会将于2022年8月在日照市开幕,省运会筹委会近日与山东德衡律师事务所签订专项法律顾问服务协议。省运会是山东省规模最大的综合性运动会,涉及项目广泛,参与众多。德衡省运会法律服务团由合伙人会议执行主席胡明领导,侯继山、成焘、原铭赏、刘忠新、马晓洁、韩佳欣等合伙人、律师组成,在政府赛事支持、赛事商业运营、赛事法律风险识别与防范、体育规则适用、体育协会及运动员利益保护、赛事争议解决等领域提供专业法律服务。
ICC China成功推荐6名中方专家加入ICC竞争委员会并购控制报告工作组
近期,国际商会中国国家委员会(ICC China)竞争委员会成功推荐6名中方专家加入国际商会(ICC)竞争委员会并购控制报告工作组。该工作组的目标是汇总全球20多个重要的反垄断国家和地区的并购制度及应对措施,形成一份可供政府组织和监管机构参考的政策文件,推动解决并购控制制度中一系列不合理的程序问题。ICC China竞争委员会向广大会员企业进行了候选人征集工作,并成功向ICC竞争委员会推荐了安杰律师事务所合伙人詹昊律师、北京大成律师事务所高级合伙人邓志松律师、京都律师事务所合伙人金毅律师、北京市盈科律师事务所高级合伙人王俊林律师、中伦律师事务所北京办公室合规与政府监管部合伙人郑孜青律师、北京市天元律师事务所合伙人朱凡律师等6位专家入选并购控制报告工作组。以上6位专家均具有10年以上从事竞争法与反垄断法的丰富经验,专业领域包括反垄断民事诉讼、反垄断调查、经营者集中申报、企业并购交易和反垄断合规等,涉及金融、石化、汽车、医药、投资基金等多个行业。
鸿鹄律师事务所任命TMT专家龚钰为北京办公室公司法团队合伙人
近日,国际律师事务所鸿鹄(Bird & Bird)任命科技、媒体与电信(TMT)领域专家龚钰为鸿鹄律师事务所北京办公室公司法团队合伙人。龚钰律师在跨境并购、一般公司事项、外商直接投资,以及商事、监管和合规领域经验非常丰富。过去10年来,龚律师为来自多个行业的客户提供了法律服务,尤其擅长处理科技、媒体、电信、网络安全和数据保护领域事项。
高伟绅助力香港上市公司中设集团私有化
近日,高伟绅律师事务所就中国机械工业集团有限公司(“国机集团”)通过其全资拥有的要约方公司对中国机械设备工程股份有限公司(“中设集团”)的私有化,为中设集团提供法律服务。本次私有化交易采用吸收合并方式,并于2021年1月13日刊发公告。该合并交易已生效,中设集团已于2021年8月6日在香港联交所退市。本交易由高伟绅中国区联席管理合伙人王彦峰 (Tim Wang) 及合伙人罗秀娴 (Amy Lo) 共同领导,项目团队成员包括谭诗聪 (Tommy Tam)(香港)、蒋大雁 (Dayan Jiang)(北京)、唐嘉雯 (Queenie Tong)(香港)、黄炜杰 (Anson Wong)(香港)和黄达聪 (Tobias Wong)(香港)。
安理国际(A&O)助力四川发展4亿美元港澳卢互联互通票据发行
近日,安理国际律师事务所(A&O)协助联席牵头经办人完成怡锦投资有限公司发行的2026年到期、票息2.80%的4亿美元票据。本次发行是首单中国地方国有企业在香港交易所(HKEX)、中华(澳门)金融资产交易股份有限公司(MOX)和卢森堡证券交易所(LuxSE)三地挂牌上市的债券。此前中华(澳门)金融资产交易股份公司与卢森堡证券交易所曾在澳门签署合作谅解备忘录,双方于2020年1月起开展债券双向挂牌上市。此次发行开创了境外债券澳门和卢森堡两地“一站式”上市的先河,从而进一步深化了四川与澳门、卢森堡的三地金融合作。此次债券发行由四川发展国际控股有限公司提供无条件不可撤销的担保,并由四川发展(控股)有限责任公司提供维好契约和股权回购契约作为信用支持。该项目团队由A&O合伙人李准权和顾问律师李静牵头,团队成员陈思含、张蕙心和郭晓颖提供协助。
威尔逊、盛德助力中国维C厂商赢得“美国对华反垄断第一案”
近日,美国联邦第二巡回上诉法院针对“美国对华反垄断第一案”做出最新判决,撤销了要求中国维生素C生产商河北维尔康制药有限公司及其母公司华北制药集团有限责任公司进行高额赔偿的一审判决,并指令原告不得再次起诉。美国威尔逊律师事务所在本案中代理维尔康及华北制药集团,主导律师包括合伙人Jonathan Jacobson、Scott Sher、Brad Tennis;盛德律师事务所则为中国商务部提供服务,主导律师为合伙人Carter Phillips。
德汇助力箩筐技术被移除美涉军企业清单
近日,中国软件技术企业箩筐技术公司赢得美国法院临时禁令,被美国国防部从中国涉军企业清单(CCMC)中撤除,成为继小米后第二家成功被移除出该清单的中国企业。美国德汇律师事务所在该案中代表箩筐技术,对美国总统、国防部和财政部提起起诉。2021年1月,美国国防部认定纳斯达克上市公司箩筐技术为中国涉军企业,禁止美国投资人投资、交易该公司证券。此后,箩筐技术收到了纳斯达克和富时指数的退市通知。伴随箩筐技术被从CCMC中撤除,纳斯达克撤回了下市通知,该公司也被重新列入富时指数。6月3日,拜登总统签署行政令,公布了新的“中国军工复合体企业”清单,共包含59家中国公司,新名单于2021年8月2日生效。箩筐和小米成功挑战美国制裁和禁令的案例也为今后中国企业通过法律途径维护自身权利提供参考。
凯易代表欧康维视生物完成与Alimera Sciences, Inc.的合作协议并向其发行非上市认股权证
近日,凯易代表欧康维视生物(Ocumension Therapeutics)成功向美国纳斯达克上市公司Alimera Sciences, Inc. (“Alimera”,ticker symbol: ALIM)发行1,000,000份非上市认股权证。欧康维视生物是一家致力于识别、开发和商业化同类首创或同类最佳眼科疗法的中国眼科医药平台公司,其股份于2020年7月在香港联合交易所有限公司主板挂牌上市。Alimera为一家总部位于美国的生物制药公司,专门从事商业化及开发影响眼睛后部或视网膜疾病的处方眼科药物。凯易团队由公司业务部合伙人吕梦宇博士(Mengyu Lu,香港)牵头领导。技术与知识产权交易合伙人王敏(Min Wang,芝加哥)、公司业务部合伙人赵蓉婧(Rongjing Zhao,上海)和律师蔡亦展(Ryan Choi,香港)提供协助。其他团队成员包括:资本市场业务高级交易经理董婧雯(Jingwen Dong,香港),国际法律顾问朱文静(Patty Zhu,上海)和外国法律顾问汪霄航(Xiaohang Wang,北京)。
贝克·麦坚时为电竞俱乐部Ninjas in Pyjamas与星竞威武合并提供法律服务
近日,贝克·麦坚时律师事务所正在为瑞典电子竞技俱乐部Ninjas in Pyjamas(NIP)就其与中国电子竞技俱乐部星竞威武(ESV5)合并成立NIP集团(NIP Group)提供法律咨询服务。NIP是《反恐精英》竞技史上最知名的电竞队伍,并组织队伍参加过包括《无畏契约》《彩虹六号:围攻》和《FIFA》在内的多项赛事。星竞威武是由中国电子竞技俱乐部eStar Gaming和Victory Five成立的合资企业,投资方包括斗鱼和奇虎360等企业。本次合并后,NIP将于2022年重返竞争激烈的《英雄联盟》联赛,而星竞威武集团旗下的V5战队将更名为“Ninjas in Pyjamas”战队,继续逐鹿英雄联盟职业联赛。英雄联盟职业联赛是中国最高级别的《英雄联盟》赛事。此外,该战队还将参加《英雄联盟:激斗峡谷》赛事。贝克·麦坚时团队由香港办公室并购业务部合伙人屈爱青(Tracy Wut)律师领导,团队成员包括斯德哥尔摩办公室资本市场业务部合伙人Joakim Falkner律师、并购业务部合伙人Anna Orlander律师、税务业务部合伙人Linnea Back律师,以及Erik Holmgren律师;伦敦办公室资本市场业务部合伙人Adam Farlow律师和奋迅律师事务所上海办公室并购业务部顾问叶磊(Lei Ye)律师。
湖南律协发布《湖南省律师行业发展规划(2021-2025年)》
8月19日,湖南省律师协会发布《湖南省律师行业发展规划(2021-2025年)》。“十三五”期间发展时,湖南省律师队伍建设持续强化。截至2020年12月底,湖南全省共有律师事务所942家,律师人数达到100名以上的律师事务所12家;律师18191名,其中社会律师14825名,公职律师2561名,公司律师362名,法律援助律师443名。2020年,全省律师共办理诉讼类案件21.5万件、非诉讼法律事务5.3万件,担任党政机关、人民团体、企事业单位法律顾问23606家。在谈到“十四五”发展目标时,湖南提出,律师队伍持续壮大,整体素质显著提高。培养建设一支与党同心同德的人民律师队伍。至2025年,全省律师人数达到3万人。“四化”建设稳步推进,创新发展成绩斐然。律师事务所规模化、专业化、规范化、品牌化建设全面推进。未来五年,全省建设100家拥有50名律师以上、规范管理水平高、法律服务能力强的大中型律所,其中拥有100名律师以上的律所25家,全省律所在境外和湖南自贸试验区设立分所的数量实现较大突破。
加州初创公司平台“Hello Divorce”筹集200万美元以推动全国扩张
近日,加州初创公司Hello Divorce筹集了200万美元的种子投资,以推动其在全美50个州的扩张。该公司的平台为低成本自助离婚和律师协助离婚提供便利。这笔投资由CEAS投资公司牵头,这是一家专门从事颠覆性技术长期投资的公司。这是该公司第一次筹集外部资金,创始人兼首席执行官Erin Levine在最近的一次采访中表示。她引导了初始平台的开发,并能够通过公司的收入为早期增长和发展提供资金。
国际法律技术协会(ILTA)将启动法律创新中心
国际法律技术协会(ILTA)将于8月22日在拉斯维加斯举行的年度ILTACON期间推出ILTA创新中心,旨在创建一个将法律技术产品的开发商、投资者和买家聚集在一起的社区,以扩大这三个群体交流的机会。该中心将分三个阶段启动,首先是ILTA投资中心,届时将邀请选定的投资者优先获得法律科技和服务提供商的潜在投资和经过审查的人才。该中心的后续阶段将包括人才市场,汇集经过审查的法律和商业人才,以及创新市场,专为小型公司和律师事务所设计,以识别经过审查的技术和服务。8月22日启动的第一阶段投资中心将包括:
行业专家联络员与每位投资者合作,了解他们的需求和兴趣。
法律科技初创公司的季度推介会。第一个定于2021年10月。
每月与主题专家和具有法律专业知识的人才进行小组讨论,分享对行业的见解。
每月通讯涵盖投资者活动、寻求投资的公司、新兴企业和增长领域。
接触具有法律行业、业务、增长和投资专业知识的专家人才。
每年围绕ILTACON组织的特别活动和网络会议。
Litera收购Kira Systems
近日,拥有超过15,000名客户的法律技术解决方案的全球领导者Litera宣布已同意收购机器学习合同审查和分析软件的行业领导者Kira Systems。Kira成立于2011年,总部位于加拿大多伦多,是律师事务所合同分析软件的领导者,通过改变合同审查流程,帮助律师更高效、更准确地分析更多文件。Kira具备专利的的机器学习技术可快速提取概念和数据点,并带有1200多个内置供应模型。Kira改变了律师事务所完成尽职调查的方式。使用Kira,律师可以高效、准确地审查更多合同,以降低风险并提供更重要的交易洞察分析。随着本次收购,Kira的技术将进一步帮助Litera履行使命,即支持律师事务所提高客户保留率、提高利润率并提高最终用户的幸福感。
字节跳动申请法律君商标及logo
天眼查App显示,近日,北京字节跳动网络技术有限公司申请注册“法律君”商标及logo,国际分类为社会服务、网站服务等。目前商标状态为申请中。


