

自中国法学会案例法学研究会主办的“统一法律适用大讲堂”正式开始报名以来,各方反应热烈,异常踊跃。截至目前,已经有最高人民法院、国家法官学院、江苏省高级人民法院、重庆市高级人民法院、吉林省高级人民法院、辽宁省高级人民法院、黑龙江高级人民法院、江西省高级人民法院、内蒙古自治区高级人民法院、新疆维吾尔自治区高级人民法院、上海市人民检察院、湖北省人民检察院、吉林省人民检察院等法检系统的法官、检察官报名参加。
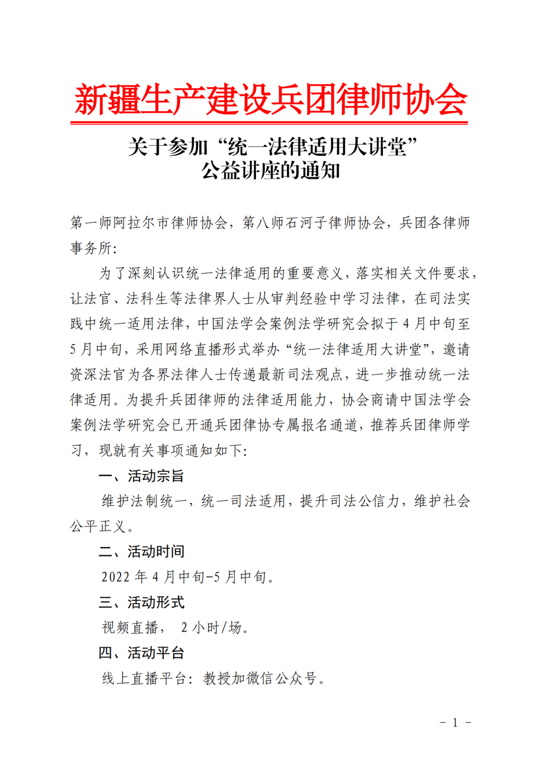
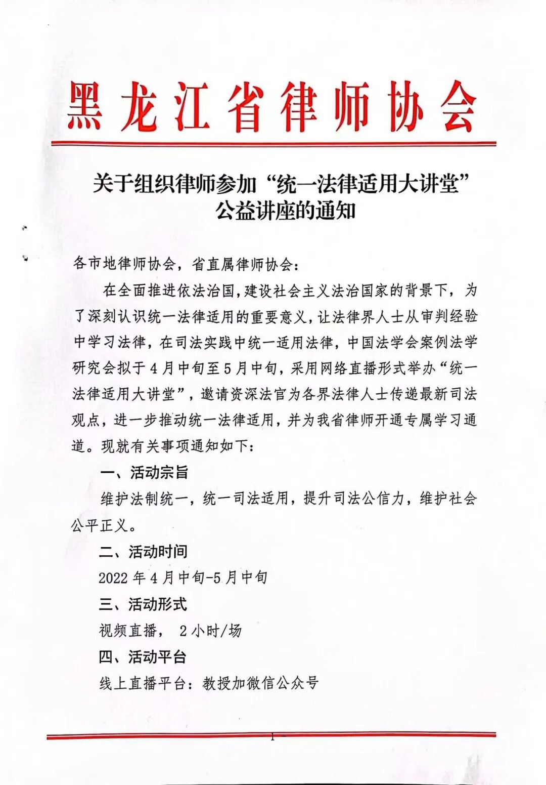
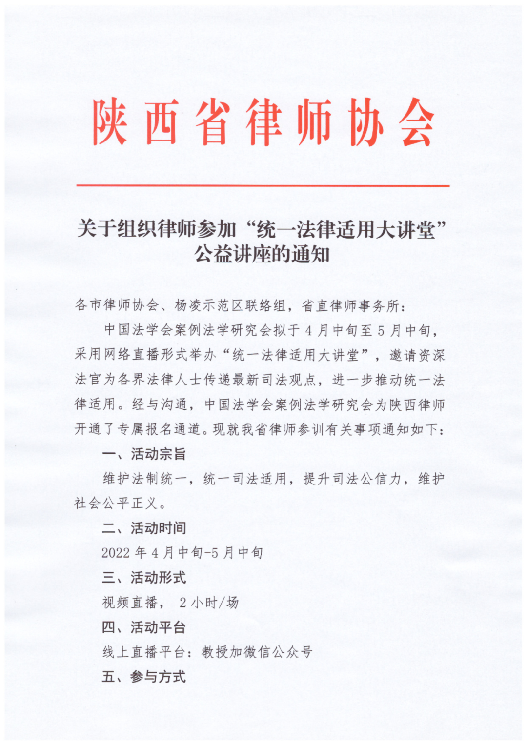
目前,广东省律协、贵州省律协、黑龙江省律协、重庆市律协、浙江省律协、陕西省律协、江苏省律协、新疆生产建设兵团律协已经与“统一法律适用大讲堂”秘书处达成合作,并为本省律师开通了专属报名通道,多个省市律协已将课程计入了培训课时。律新社也对本次活动提供了公益支持,为各位读者能够第一时间获取课程,特开通专属报名通道。

