
郭国中 上海段和段律师事务所高级合伙人、闵行区知识产权协会常务副会长、长三角知识产权发展联盟秘书长 王苏 上海段和段律师事务所 律师助理 一段视频,唤醒共情, 慨叹小满时节之最好节气,感慨良多 一段视频,走心意境, 惊叹商业广告之登峰造极,吸睛无数 一段视频,抄袭文案, 怒叹知识产权之保护不易,嘘声遍野
昨天是夏天的第二个节气,小满,奥迪汽车与刘德华合作的宣传视频《今日小满,人生小满就好》刷爆各大平台,甚至被奉为神作。

当晚,一位名叫“北大满哥”的博主,发布短视频并配文“被抄袭了过亿播放的文案是什么体验”,直指刘德华及奥迪上述视频文案全文抄袭,引来众多网友围观。
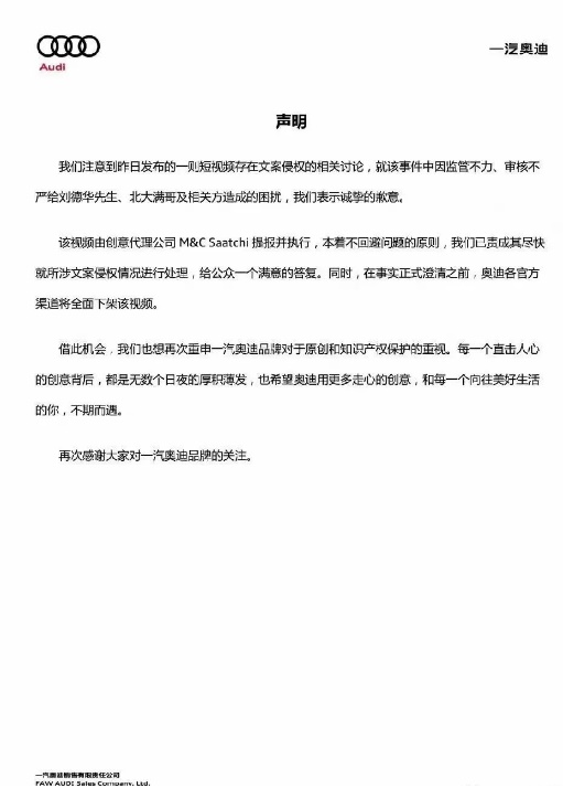
今天上午10点13分,奥迪官微已经道歉,并删掉了昨天的争议广告。刘德华先生的抖音账号,也删除了该宣传视频。


近年来,知识产权保护环境日益优化,全民知识产权保护意识显著提高。2021年6月1日,历时10年修改的新《著作权法》正式实施,引入侵权惩罚性赔偿制度,大幅提高侵权违法成本,将赔偿上限提升10倍,为创作者“撑腰”。


而此次因“小满”宣传视频而引起创作者极度“不满”事件,必将引起全社会关注,本文将从企业规范管理,做好风险防范角度进行剖析。
01 中国知识产权法律环境现状如何?
党的十八大以来,我国知识产权事业不断发展,走出了一条中国特色知识产权发展之路。知识产权的创新正迎来良好新局面,新的法律环境下对知识产权的保护也提出更高要求。
2021年9月,中共中央、国务院印发了《知识产权强国建设纲要(2021-2035年)》,提出统筹推进知识产权强国建设,全面提升知识产权创造、运用、保护、管理和服务水平,充分发挥知识产权制度在社会主义现代化建设中的重要作用。习大大也在多次讲话中表示,我国正在从知识产权引进大国向知识产权创造大国转变,进一步提高对知识产权保护工作重要性的认识,全面加强知识产权保护工作,为贯彻新发展理念、构建新发展格局、推动高质量发展提供有力保障。
而在知识产权法律环境日益优化的大背景下,此次知识产权侵权事件发人深省,相信全民也将在此次事件之后,真正尊重知识产权、保护知识产权。
02 是否构成知识产权侵权? 如侵权成立,需要承担什么法律责任?
根据《著作权法》的相关规定,作者对其独立创作并有一定创作高度的作品享有著作权,未经许可,他人通过复制、发行、通过信息网络传播等侵犯著作权的行为需承担相应的法律责任。
结合本事件中的情况而言,就是否侵权和侵权责任简述如下:
首先,关于节气的概念和小满至于人生的思想,是不受著作权法保护,但满哥在视频中关于小满的特定表达及诗句的后三句应属其独创成果,显然受到保护。
其次,奥迪广告的拍摄、取景虽有其原创之处,但广告中打动人心的最主要是文案,而该文案与满哥视频文案完全一致,构成实质性相似无疑。今天,奥迪、广告商均已发布道歉声明,虽态度诚恳,但已构成侵权事实;
再次,“北大满哥”仍有权利追究相关主体的侵权责任,而相关主体包括:广告主(一汽奥迪公司)、广告经营者(上思广告)、广告发布者(微信平台-腾讯公司)、广告代言人(刘德华先生)等;
最后,著作权侵权的法律责任主要包括:民事责任、行政责任和刑事责任,其中:民事责任包括停止侵害、消除影响、公开赔礼道歉、赔偿损失等;行政责任包括警告、责令停止制作和发行侵权复制品、没收非法所得、没收侵权复制品、没收侵权复制品的制作设备、罚款等;刑事责任对应的罪名包括侵犯著作权罪、销售侵权复制品罪,相应刑罚由法院根据案情判决。本事件中“北大满哥”后续的维权方式尚不清楚,期待能够通过和解方式协商解决。
03 企业如何做好知识产权管理合规与风险防范?
随着互联网技术的发展,知识产权合规的重要性日益凸显,对于企业而言,需要做到内外兼修,即严格企业内部知识产权管理、强化企业外部供应商审核,简要说明如下:
1、严格企业内部知识产权管理
严格企业内部知识产权管理相关主要工作如下:
(1)知识产权确权合规:企业应及时申请注册登记各类知识产权,及明确后续维护或主动放弃的管理措施和工作程序。
(2)知识产权运营合规:企业应明确知识产权转让、许可、工作流程;明确职务发明成果、委托或合作开发成果的归属条件;建设知识产权运营管理规范。
(3)知识产权运用合规:企业应注重生产经营各环节的知识产权风险防范,包括广告宣传或展销、原材料及设备采购(包括软件等)、技术和产品开发、技术转让(许可)与合作、委托加工、产品销售、进出口贸易等。
2、强化企业外部供应商审核
强化企业外部供应商审核,相关主要工作如下:
(1)加强对供应商资质审查:比如注册资本、员工人数、知识产权情况、涉诉情况等。
(2)加强对合作协议核心条款的审查:比如技术合同中的技术情报保密、技术成果归属及收益分成办法、验收的标准及办法等。
(3)加强对授权链条审查:尤其在文娱内容传播行业,对原创作品的创作手稿或过程留存,对非原创作品的授权证书或转让协议等。
企业知识产权管理合规与风险防范不仅是降低企业自身风险之举,更是尊重知识产权成果之道,增强市场竞争力的同时共创知识产权保护合力。
一年四季节气已至“小满”,今日事件引起创作者“不满”,而中国知识产权保护事业尚未“圆满”!
5月21日-22日,注定是不平凡的二天,经历慨叹、惊叹、怒叹,但如果能够坚持“知识产权盈亏事,尊重保护胜万全”,定能迎来赞叹,更能迎来知识产权“芒种”之日!
END




