
来源丨中国中小企业协会企业合规专委会
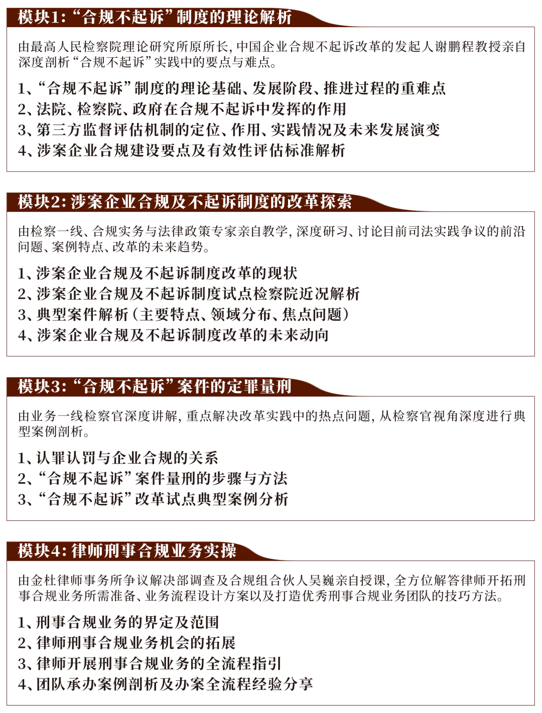
根据《2023年最高人民检察院工作报告》,自我国开始探索涉案企业合规改革试点以来,最高人民检察院会同国务院国资委、全国工商联等12部门共建第三方监督评估机制;全国检察机关共办理相关案件5150件,实践中已发现的理论问题、实践难题备受业内关注。 律师,作为企业刑事合规的主要参与者,能够为企业提供全流程的刑事合规咨询,帮助企业预防与解决潜在、已有的刑事风险。随着企业合规改革的深入探索,越来越多的企业开始尝试将“刑事合规”纳入企业风控管理体系之中;但另一方面,司法实践中涉企犯罪、企业高管涉刑案件仍频见报端。那么,企业原有刑事合规制度能否发挥防范风险的实效?涉案企业合规改革的实践现状、未来政策动向又会向哪走?业内领先的、成熟的刑事合规律师团队是如何开展工作的? 针对以上理论与实务中的难点和问题,中国中小企业协会联合中企智合推出了“刑事合规业务实战课程”。本课程围绕“合规不起诉”制度的理论解析、涉案企业合规及不起诉制度的改革探索、“合规不起诉”案件的定罪量刑、律师刑事合规业务实操等4个模块进行构建,邀请了合规实务专家、一线检察官、第三方监督评估专家、刑事合规专业律师共同授课,旨在帮助律师全方位掌握刑事合规业务的未来趋势和实操技能,一站式回应实操中的重点和难点问题。 课程师资 课程模块 课程收获 全面理解涉案企业合规不起诉改革的实践情况 掌握一手的政策信息和涉案企业合规典型案例的特点 获取国内知名刑事合规业务团队分享业务实操全流程 聆听检察一线、合规实务、律师业务专家的领先经验 一站式解决实务中面临的重难点问题 课程详情 课程时间:2023年7月15日-16日 课程地点:北京 报名方式:扫描下方二维码,咨询报名,享受早鸟价 填写报名表后,工作人员会在24小时致电,请注意接听电话 END



