图说百所7月“战绩”:16所迎来54名合伙人加盟;锦天城交易业务领先;“合规”为专业活动最热主题丨律界情报286期

7月,很多律所陆续开过年中工作会议,上半年数据相继出炉,有些情理之中,有些意料之外。总体而言,传统业务持续强劲,人员流动频繁,市场潜力很大。律新社研究中心基于对国内100家品牌影响力律所监测,收录每月律所动态及行业动态,关注律所设立/合并/迁址、专业活动、业绩情况及合伙人加盟动态等,并形成数据统计分析供参考。● 7月,钱伯斯、ALB以及LEGALBAND均有新榜单发布,红圈所依然保持强大竞争力;● 5家律所新设分所,3家律所乔迁新址,众成清泰落子韩国;● 新鲜血液大量流入,7月16家律所(含分所)共迎来54名合伙人及顾问加盟;● 律所交易活跃,锦天城交易量遥遥领先,IPO仍为第一大业务,离岸债券发行业务数量有所提升;
7月,最高检发布生态环境保护检察公益诉讼典型案例;天津高院、贵州高院、上海高院、内蒙古高院、山东高院及浙江高院等六家法院发布多领域典型案例。

7月,钱伯斯、ALB以及LEGALBAND均有新榜单发布。

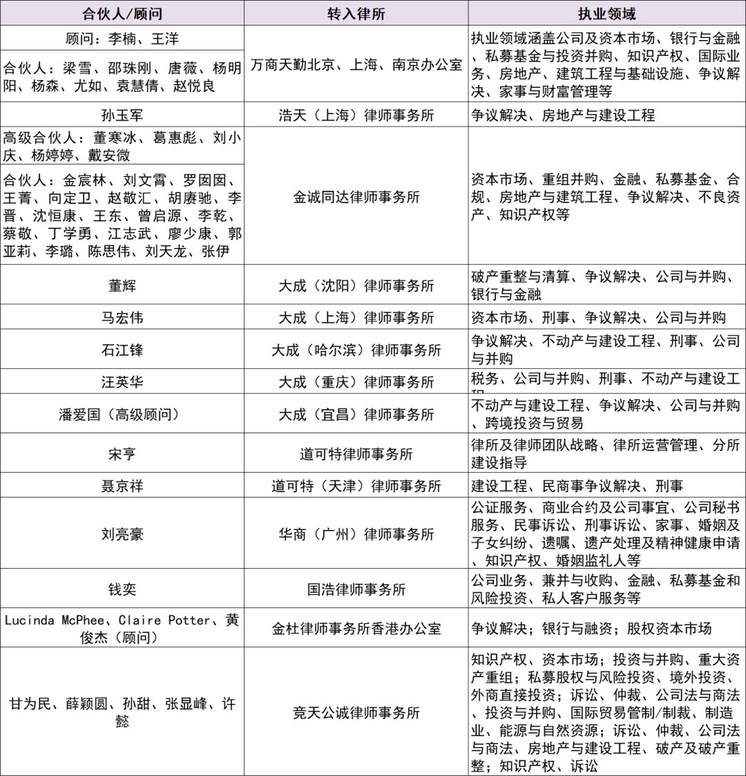
7月,100家律所中共16家律所(含分所)迎来合伙人加盟。其中,金诚同达律师事务所加盟合伙人人数最多,高达26位;万商天勤也迎来8位合伙人及2位顾问的加盟。
据不完全统计,在律新社监控的100家律所中,41家律所披露了7月业绩情况,共119起交易案例。从数量上看,锦天城律师事务所遥遥领先,竞天公诚律师事务所、金杜律师事务所、华商律师事务所、大成律师事务所等紧随其后。
从业务领域来看,IPO业务最多,占到了全部交易案件的27.73%。此外,在业务数量前十的专业领域中,还包括债券发行、投融资、并购、知识产权、合规等,主要为公司商事及资本市场业务。119起交易中59起披露了标的额,其中58起均过亿,平均标的额约为26.48亿元,最高标的额达270亿元。从标的额分布来看,多数交易标的额在1-20亿元区间内,占全部交易的86.44%。
据不完全统计,100家律所中29家律所在7月举办了一定规模的专业活动。按专业领域来看,合规方面的活动最多,共达到11场,其次为建筑工程、ESG及私募与风险投资。图4 29家律所举办活动专业领域分布
* 以上数据均来自于各律所公众号公开披露信息,如有遗漏,欢迎扫描下方二维码联系补充。律新社研究中心出品
