
作者丨律新社研究中心


行业动态
01
司法部、最高检及8家法院发布典型案例
8月,司法部发布5件依法保护民营企业产权和企业家权益典型案例,以及贯彻实施法律援助法典型案例;最高检发布第四十六批指导性案例;最高院发布生态环境保护检察公益诉讼典型案例;江西高院、黑龙江高院、西藏高院、吉林高院、河南高院、天津高院、广东高院等7家法院发布多领域典型案例。

02
律协动态

表2 8月各地律协动态
03
指南/榜单发布
| 指南/榜单名称 | 上榜律师/律所 | |
| 律新社《精品知识产权法律服务品牌指南(2023)》 | 详见链接 | |
| 2023年度LEGALBAND客户首选:合规律师15强 | 嘉润律师事务所 蔡丽 大成律师事务所 陈立彤 锦天城律师事务所 窦方旭 天元律师事务所 方有明 通商律师事务所 黄凯 安理律师事务所 罗为 德恒律师事务所 吕友臣 君泽君律师事务所 谭洁 安理律师事务所 汤敏志 浩天律师事务所 陶毓 环球律师事务所 王克友 星来律师事务所 王唯宁 金茂凯德律师事务所 谢晶京 世辉律师事务所 臧翌晗 汇业律师事务所 郭青红 | |
| 2023年度LEGALBAND客户首选:新锐合伙人15强 | 泰和泰律师事务所 蔡建宇 汉坤律师事务所 陈程 高朋律师事务所 陈抒 己任律师事务所 杜晓宽 德恒律师事务所 郭枭 竞天公诚律师事务所 李峰 通商律师事务所 李其师 天同律师事务所 李谦 世辉律师事务所 王晓栋 天元律师事务所 王择 植德律师事务所 徐新 嘉润律师事务所 翟雪明 通力律师事务所 赵铭宗 大成律师事务所 朱碧云 环球律师事务所 陈捷奕 | |
| ALB | 北京策略律师事务所 北京市道可特律师事务所 北京浩天律师事务所 北京嘉维律师事务所 卓纬律师事务所 华商律师事务所 上海格联律师事务所 海润天睿律师事务所 湖南天地人律师事务所 两高律师事务所 植德律师事务所 上海融力天闻律师事务所 中联律师事务所 文康律师事务所 广东知恒律师事务所 | |
安杰世泽律师事务所 陈俊 兰台律师事务所 程阳 观韬中茂律师事务所 顾文俊 北京浩天律师事务所 黄开莉 北京树成律师事务所 卢晓武 上海正策律师事务所 钱欣 福建拓维律师事务所 苏小榕 兰台律师事务所 田韶卿 万商天勤律师事务所 卫永鹏 上海海若律师事务所 吴卫义 锦天城律师事务所 徐敏 大成律师事务所 杨梅 天元律师事务所 杨虎城 国标律师事务所 姚克枫 君合律师事务所 张一鹏 海华永泰律师事务所 张怡 通力律师事务所 张移 大成律师事务所 赵云虎 竞天公诚律师事务所 赵骁 天达共和律师事务所 周原 | ||
| 2023 ALB中国区域市场法律大奖:华东地区获奖名单公布 | 详见链接 | |
IFLR 1000 | IFLR1000中国2023年度排名发布 | 详见链接 |

律所合并、设立动态


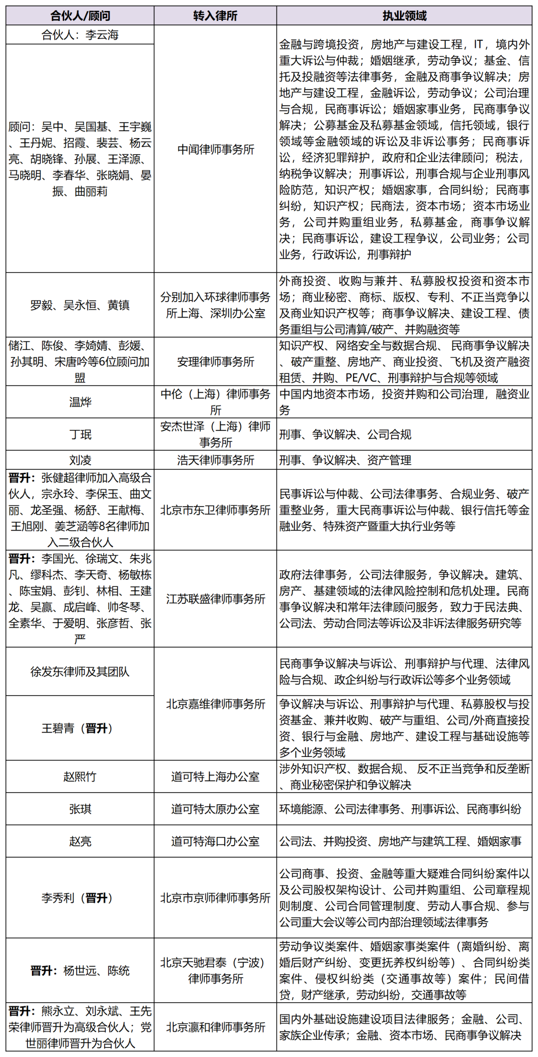
合伙人加盟动态


业绩动态

图1 41家律所8月交易数量

图2 41家律所8月交易专业领域分布


律所专业活动

图4 39家律所举办活动专业领域分布
更多律界信息交流及专业服务调研,
敬请与律新社研究中心联系。
往期内容
