
2023年9月,中国法律服务业动态更活跃。律所方面,争议解决案件数量较8月有明显提升;各律所迎来晋升高峰期,近百位合伙人加盟及晋升,人数远高于前两月。 律新社研究中心基于对国内100家品牌影响力律所的监控,收录每月律所动态及行业动态,关注律所设立/合并/迁址、专业活动、业绩情况及合伙人加盟动态等,并形成数据统计分析供参考。 要闻抢先看 ● 9月,司法部、最高检及6家法院发布典型案例; ● 9月,山东、辽宁及上海律协换届; ● 9月,共有9家律所新设分所,较8月增长125%; ● 9月,律所迎来晋升潮,16家律所(含分所)共迎来92名合伙人及顾问加盟与晋升,泰和泰、兰台均有超过30人晋升合伙人或顾问; ● 律所交易活跃,中伦交易量位居榜首,争议解决案件数量较8月有明显提升; ● 9月律所专业活动数量较8月大幅增加。 01 司法部、最高检及6家法院发布典型案例


02 律协动态
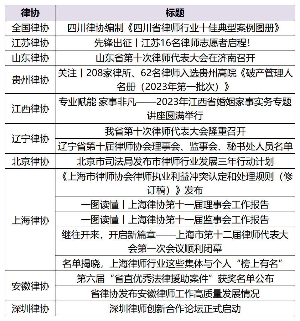
表2 9月各地律协动态
03 榜单发布
| 榜单名称 | 上榜律师/律所 | |
| 2023年度LEGALBAND中国律师特别推荐榜15强:ESG与绿色经济 | 植德律师事务所 杜丽丽 环球律师事务所 金旭 天元律师事务所 李明玥 德恒律师事务所 廖名宗 瀛泰律师事务所 栾其文 浩天律师事务所 沈海翔 世辉律师事务所 石林 通商律师事务所 万兴 海润天睿律师事务所 王惠萍 金茂律师事务所 吴荣良 大成律师事务所 徐文萍 大成律师事务所 杨志鹏 天达共和律师事务所 赵舒杰 君合律师事务所 倪天伶 海润天睿律师事务所 赵廷凯 | |
| 2023年度LEGALBAND中国律师特别推荐榜15强:医疗健康 | 百宸律师事务所 邓华 竞天公诚律师事务所 杜瑶 通力律师事务所 高云 安杰世泽律师事务所 顾龙 环球律师事务所 黄旭春 汇业律师事务所 孔祥钧 泰和泰律师事务所 欧阳秋月 天元律师事务所 宋丽 德恒律师事务所 张磊 世辉律师事务所 朱赞 植德律师事务所 李筠怡 通商律师事务所 王波 嘉源律师事务所 王元 锦天城律师事务所 虞正春 盈理律师事务所 赵梦晗 | |
| ALB | 全球速卖通–法务部 爱齐亚太区法务合规部 北京卡路里信息技术有限公司法务部 看云控股法务部 北京旷视科技有限公司法务部 博将集团有限公司合规部 中国天辰工程有限公司法律合规部 度小满法律合规部 富士康工业互联网股份有限公司法务智权处 G7易流集团法律事务部 惠州市德赛西威汽车电子股份有限公司法务部 英矽智能法务部 光启技术股份有限公司法务中心 上海哈啰普惠科技有限公司法务部 | |
| 榜单公布丨2023 ALB China 并购排名 | 详见链接 |

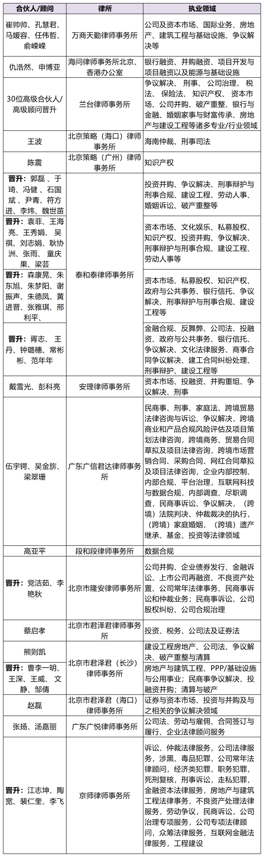
9月,共有16家律所(含分所)迎来合伙人/顾问加盟与晋升。其中,泰和泰律师事务所共有31位合伙人晋升,兰台律师事务所共有30位高级合伙人及高级顾问晋升。


图1 48家律所9月交易数量

图2 48家律所9月交易专业领域分布

图3 34起交易案例标的额区间分布(含区间上限)

* 以上数据均来自于各律所公众号公开披露信息,如有遗漏,欢迎扫描下方二维码联系补充。
更多律界信息交流 及专业服务调研 敬请联系律新社研究中心

号外 律新社计划陆续推出劳动法、数据合规、破产重组与特殊资产处置等多个专业领域的精品法律服务品牌指南。目前,律新社《精品劳动法律服务品牌指南(2023)》正在火热申报中,欢迎符合要求的机构和个人踊跃申报! 往期内容 ● 21所迎来65位合伙人加盟;京师落子蒙古,国际化再进一步;债券发行业务数量小幅提升丨图说百所(2023年8月)





