
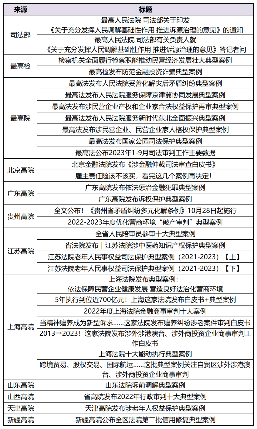
2023年10月,或许是受长假影响,中国法律服务行业各项活动逐步恢复,数据整体比9月降低,但经过蓄力,今年最后两个月可能会有小爆发。各地法院集中发布多领域典型案例及白皮书;ALB、asialaw及LEGALBAND均有新榜单发布;律所破产案件数量较9月相比有所增加;各律所在经历了9月大流动后迎来稳定期,人员流动放缓。 律新社研究中心基于对国内100家品牌影响力律所的监控,收录每月律所动态及行业动态,关注律所设立/合并/迁址、专业活动、业绩情况及合伙人加盟动态等,并形成数据统计分析供参考。 要闻抢先看 ● 10月,司法部、最高检及10家法院发布典型案例及白皮书; ● 10月,全国律协知识产权专业委员会及全国律协仲裁与律师调解专业委员会召开业务交流会; ● 10月,共有8家律所新设分所,上海瀛泰律师事务所和吉林功承律师事务所跨地域合并为上海功承瀛泰律师事务所; ● 10月,12家律所(总分所合并统计)迎来67位合伙人加盟与晋升,人员流动较9月有所回落,降幅接近30%; ● 律所交易数量下降16.34%,德恒交易量位居榜首,破产案件数量较9月相比有明显提升。 01 司法部、最高检及10家法院发布典型案例

02 律协动态
| 律协 | 标题 |
全国律协 | 全国律协知识产权专业委员会2023年业务交流会在深圳举办 |
全国律协仲裁与律师调解专业委员会业务交流会在京召开 | |
135名律师受聘为最高人民法院诉讼服务志愿律师 | |
北京律协 | “律”久弥新 共话发展 北京律协举办光荣执业三十年律师授牌仪式暨老律师座谈会 |
福建律协 | 百舸争流,奋楫者先——2023年福建律师论坛在三明举办 |
广东律协 | 国务院办公厅印发修订后的《香港法律执业者和澳门执业律师在粤港澳大湾区内地九市取得内地执业资质和从事律师职业试点办法》 |
广州律师服务团进驻第134届广交会 | |
广西律协 | “律”力助推涉外法治工作——广西律师为第20届中国—东盟博览会提供法律服务 |
河北律协 | 京津冀律师协会监事工作协同发展交流会在河北石家庄召开 |
陕西律协 | 第二届陕西青年律师辩论赛圆满收官 |
上海律协 | |
四川律协 | 祝贺!我省2019-2022年度民族地区法律援助对口帮扶先进集体和先进个人名单出炉 |
云南律协 | |
浙江律协 | 第十三届浙江律师论坛在台州市仙居县成功举办 |
表2 10月各地律协动态
03 榜单发布
| 榜单名称 | 上榜律师/律所 | |
| ALB | 2023 ALB China 十五佳女律师 | 德恒律师事务所 范朝霞 国浩律师事务所 冯晓奕 锦天城律师事务所 傅莲芳 中伦律师事务所 李海容 汉坤律师事务所 刘云鸽 竞天公诚律师事务所 龙艳梅 国枫律师事务所 马哲 通力律师事务所 佘铭 通商律师事务所 沈晓琳 金杜律师事务所 夏东霞 达维律师事务所 晏丽珺 奋迅·贝克麦坚时 张宏 君合律师事务所 张宗珍 协力律师事务所 郑蕾 天元律师事务所 周倩 |
详见链接 | ||
Asialaw Profiles | asialaw 2023年度奖项获奖名单公布 | 详见链接 |
2023年度 LEGALBAND 菁英榜:争议解决律师20强 | 天达共和律师事务所 陈功 高朋律师事务所陈 文颖 金茂凯德律师事务所 陈亦哲 通商律师事务所 崔强 君泽君律师事务所 邓纯 汇业律师事务所 符标 德恒律师事务所 郭枭 康达律师事务所 霍进城 金诚同达律师事务所 李岚 汉坤律师事务所 刘静 环球律师事务所 万发文 安杰世泽律师事务所 万佳 浩天律师事务所 王琪 天同律师事务所 王晓雨 锦天城律师事务所 肖燕 竞天公诚律师事务所 徐凌君 大成律师事务所 袁萌 中伦律师事务所 杨晓莉 己任律师事务所 赵旗志 | |
2023年度 LEGALBAND 菁英榜:新经济律师20强 | 通力律师事务所 安随一 大成律师事务所 陈福 汉坤律师事务所 陈骁敦 植德律师事务所 郭晓兴 世辉律师事务所 梁宏俊 大成律师事务所 刘婧 汇业律师事务所 沈澄 通商律师事务所 肖晋卿 汉坤律师事务所 许家旺 安理律师事务所 杨博 安杰世泽律师事务所 张偲杰 世辉律师事务所 张大千 竞天公诚律师事务所 朱望颖 植德律师事务所 陈文昊 德恒律师事务所 郭志炜 环球律师事务所 钱俊 国浩律师事务所 于炜 国枫律师事务所 臧欣 泰和泰律师事务所 曾维宇 竞天公诚律师事务所 周杨 |

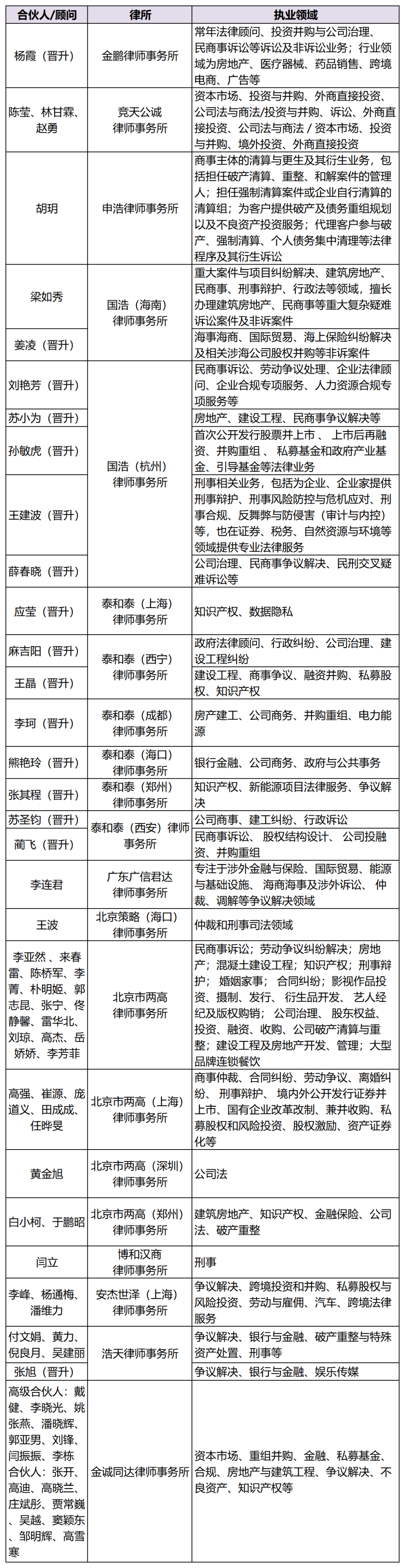
10月,共有12家律所(总分所合并统计)迎来67位合伙人加盟与晋升,人员流动较9月有所回落。其中,北京市两高律师事务所总所及各地分所共迎来21位合伙人,金诚同达律师事务所总所及各地分所共迎来15位高级合伙人及合伙人加盟,为10月合伙人加盟人数最多的两家律所。


图1 42家律所10月交易数量

图2 42家律所10月交易专业领域分布

图3 35起交易案例标的额区间分布(含区间上限)


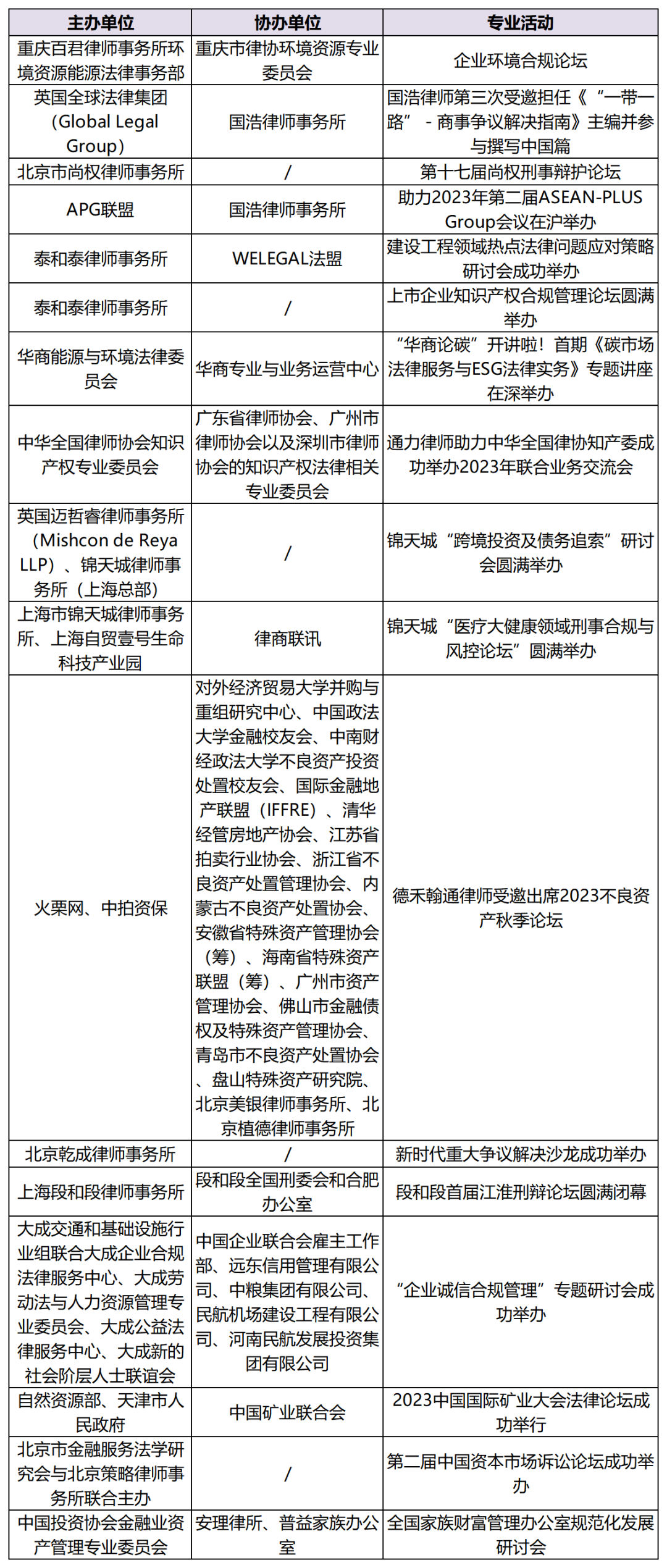
表6 13家律所举办专业活动情况
* 以上数据均来自于各律所公众号公开披露信息,如有遗漏,欢迎扫描下方二维码联系补充。
更多律界信息交流 及专业服务调研 敬请联系律新社研究中心 往期内容 ● 16所迎来92位合伙人加盟及晋升;新鲜血液助力律所活跃度提升,争议解决数量大幅增加丨图说百所专业情报(2023年9月) ● 21所迎来65位合伙人加盟;京师落子蒙古,国际化再进一步;债券发行业务数量小幅提升丨图说百所(2023年8月) END





