
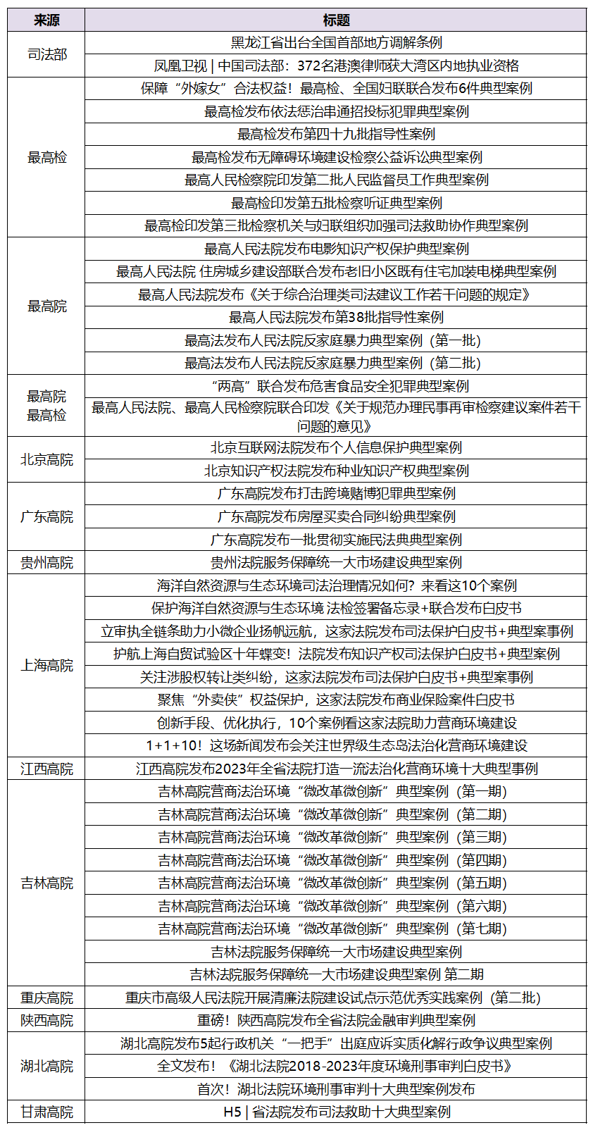
2023年11月,中国法律服务行业相关活动非常活跃,律所业务数量、专业活动数量等各项数据较10月均有所上升。最高院、最高检以及各地高院发布各类典型案例;ALB和LEGALBAND均有新榜单发布;各地律所争议解决相关案件数量较10月呈显著上升趋势;部分律所在本月迎来大量合伙人加盟。 律新社研究中心基于对国内100家品牌影响力律所的监控,收录每月律所动态及行业动态,关注律所设立/合并/迁址、专业活动、业绩情况及合伙人加盟动态等,并形成数据统计分析供参考。 要闻抢先看 ● 11月,司法部、最高法、最高检及10家法院发布典型案例; ● 11月,全国律协行政法专业委员会于成都举办法治政府建设与优化营商环境业务交流会议,全国律协反垄断与反不正当竞争专业委员会于嘉兴举办“竞争法律师实务交流会”;此外,15地律协开展各项活动; ● 11月,汤森路透ALB及LEGALBAND均有新榜发布; ● 11月,共有6家律所新设分所,1家律所完成合并; ● 11月,41家律所(含分所)披露交易数量共179起,较10月上升了39.84%,上海市锦天城律师事务所交易数量位居榜首; ● 11月,据律新社不完全统计,100家律所中17家律所(总分所合并统计)举办了专业活动共计31场,数量较10月上升82.35%。 01 司法部、最高法、最高检及10家法院发布典型案例

02 律协动态

表2 11月各地律协动态
03 榜单发布
| 榜单名称 | 上榜律师/律所 | |
ALB | 详见链接 | |
2023年度 LEGALBAND 中国律师特别推荐榜15强:汽车与制造 | 通力律师事务所 安随一 大成律师事务所 陈峰 大成律师事务所 陈立彤 国浩律师事务所 冯敏 安理律师事务所 郭庆 安理律师事务所 何姗姗 世辉律师事务所 李慧 通商律师事务所 刘涛 汇业律师事务所 史宇航 泰和泰律师事务所 张迪 环球律师事务所 庄浩佳 竞天公诚律师事务所 侯敏 竞天公诚律师事务所 叶玉盛 通商律师事务所 张新阳 锦天城律师事务所 张优悠 | |
2023年度 LEGALBAND 中国律师特别推荐榜15强:消费与零售 | 汉坤律师事务所 陈程 德恒律师事务所 董立阳 锦天城律师事务所 戈侃 通力律师事务所 黄元 锦天城律师事务所 全开明 德恒律师事务所 汤海龙 道可特律师事务所 温军旗 世辉律师事务所 张健 通商律师事务所 张小满 国枫律师事务所 周涛 环球律师事务所 李琤 汇业律师事务所 沈澄 汉坤律师事务所 宋继聪 盈理律师事务所 赵梦晗 竞天公诚律师事务所 朱望颖 |

11月,共有10家律所(总分所合并统计)迎来73位合伙人、法律顾问的加盟与晋升,人员流动较10月小幅增加,但总体保持稳定。其中,鑫诺律师事务所共迎来16位合伙人加入,北京市两高律师事务所(总分所合并统计)共迎来14位合伙人加盟。


图1 41家律所11月交易数量

图2 41家律所11月交易专业领域分布

图3 39起交易案例标的额区间分布(含区间上限)


表6 17家律所举办专业活动情况
* 以上数据均来自于各律所公众号公开披露信息,如有遗漏,欢迎扫描下方二维码联系补充。
更多律界信息交流 及专业服务调研 敬请联系律新社研究中心 往期内容 ● 合伙人加盟减少近3成;破产案件呈上升趋势;2023年云南省专业律师名单发布;上海律师当选全国妇联第十三届常委丨数说百所(10月) ● 16所迎来92位合伙人加盟及晋升;新鲜血液助力律所活跃度提升,争议解决数量大幅增加丨图说百所专业情报(2023年9月) ● 21所迎来65位合伙人加盟;京师落子蒙古,国际化再进一步;债券发行业务数量小幅提升丨图说百所(2023年8月)


