

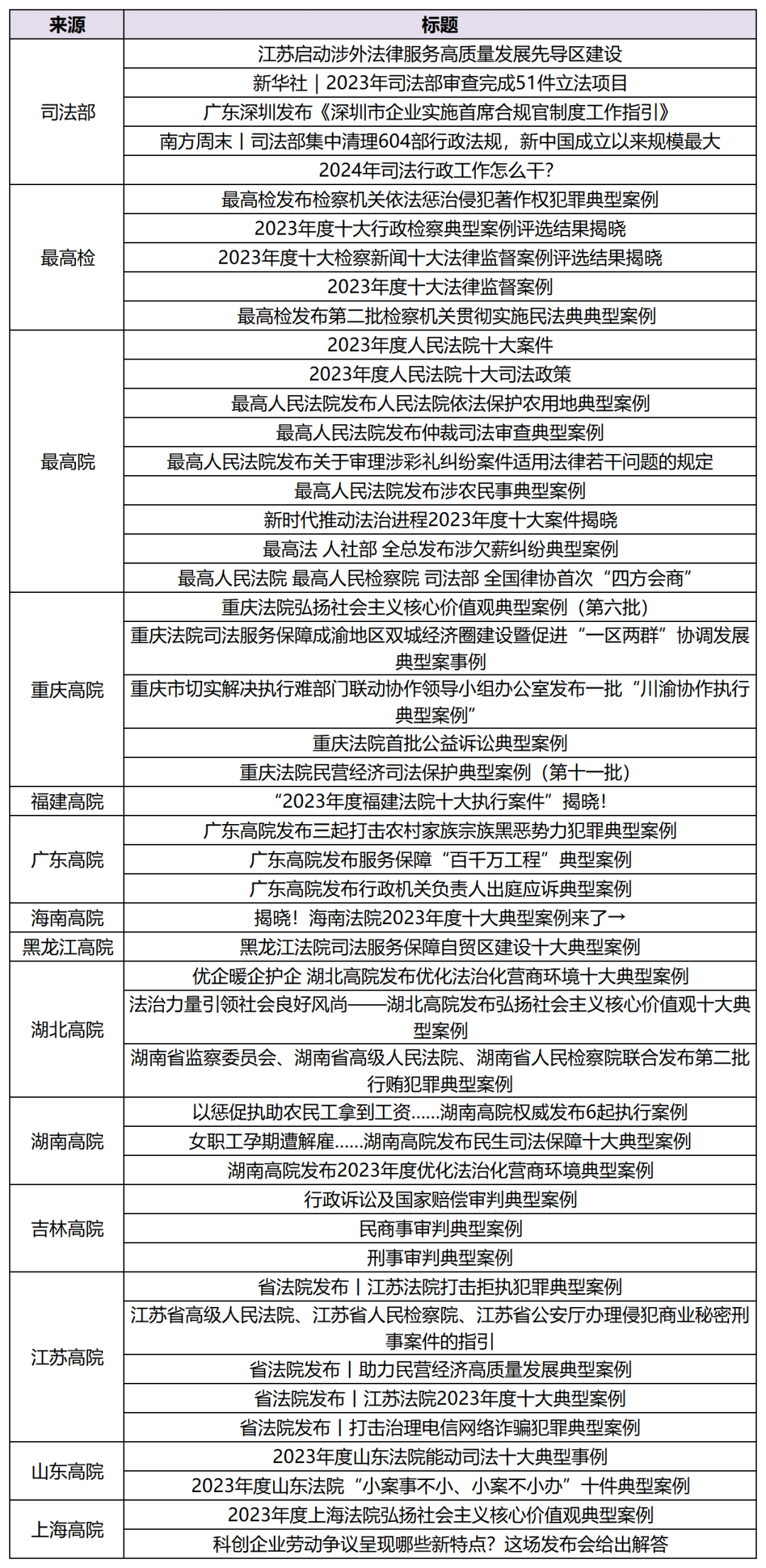
2024年1月,律所动态也进入“春节行情”,出现合伙人迁移潮。 虽然律所活动集中在年会,专业类活动减少,但在合伙人、顾问的晋升及加入方面迎来强势反弹,15家律所共计迎来182位合伙人、法律顾问的加入和晋升,较2023年12月实现翻倍,增长104.49%。律所的交易及争议解决案件数量较12月有小幅增长,但整体的案件标的额远低于12月。此外,各地法院、律协也在1月进行了各类年度总结,为2023年的工作画上圆满的句号。 律新社研究中心基于对国内100家品牌影响力律所的监控,收录每月律所动态及行业动态,关注律所设立/合并/迁址、专业活动、业绩情况及合伙人加盟动态等,并形成数据统计分析供参考。 要闻抢先看 ● 1月,司法部、最高法、最高检及11家省高院发布典型案例及白皮书; ● 1月,全国律协公司法专业委员会举办公司法实务业务交流会,16地律协纷纷开展各项活动; ● 1月,钱伯斯、《商法》、汤森路透ALB、LEGALBAND均有新榜单发布; ● 1月,共有7家律所新设分所,1家律所完成迁址; ● 1月,15家律所(总分所合并统计)共计迎来182位合伙人、法律顾问的加入和晋升,较12月增长104.49%; ● 1月,50家律所(总分所合并统计)披露交易数量共189起,德恒律师事务所交易及争议解决案件数量位居榜首,且案件标的额位列第一,但1月整体交易及争议解决案件标的额相对较小; ● 1月,据律新社不完全统计,100家律所中15家律所(总分所合并统计)举办了专业活动共计28场,数量较12月有所下降。 01 司法部、最高院、最高检及11家法院发布典型案例

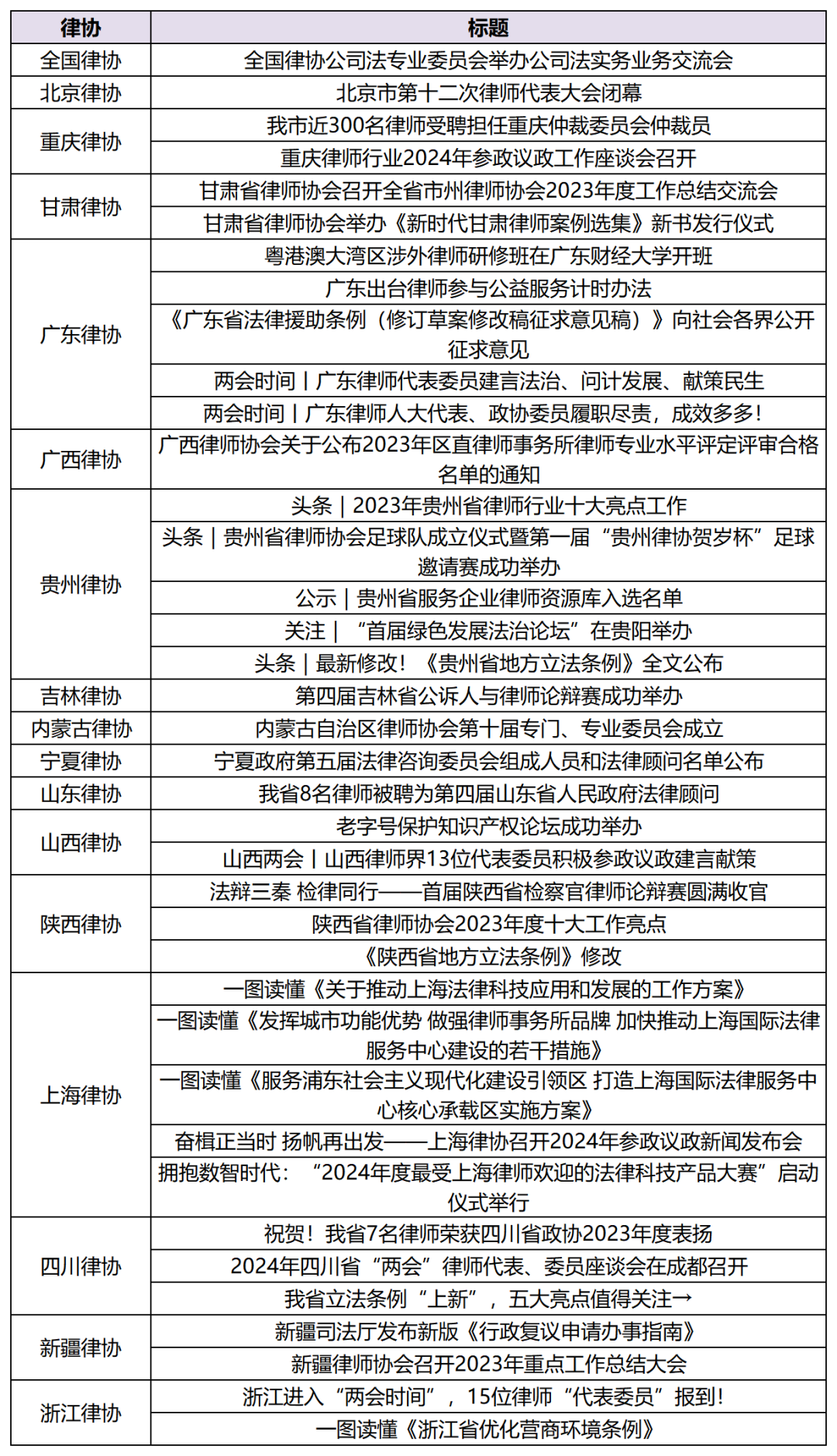
02 律协动态

03 榜单发布
| 指南、榜单名称 | 律师/律所 | |
| 钱伯斯 | 《钱伯斯大中华区指南2024丨公司并购篇(律所排名)》 | 详见链接 |
| 详见链接 | ||
| 《钱伯斯大中华区指南2024丨公司商事篇:广东、四川、浙江(争议性及非争议性)》 | 详见链接 | |
| 《钱伯斯大中华区指南2024丨公司商事篇:河南、青海》 | 详见链接 | |
| 《钱伯斯大中华区指南2024丨争议解决篇(中资律师事务所)》 | 详见链接 | |
| 《钱伯斯大中华区指南2024丨竞争法/反垄断篇》 | 详见链接 | |
| 《钱伯斯大中华区指南2024丨重组/破产篇(中资律师事务所)》 | 详见链接 | |
| 《钱伯斯大中华区指南2024丨商事争议解决篇(中国香港特区大律师)》 | 详见链接 | |
商法 CBLJ | 《The A-List 法律精英:2023年中国业务律界精锐》 | 详见链接 |
| ALB | 2023 ALB China 区域市场排名:环渤海地区律所和律师新星 | 【环渤海地区律所】 锦天城律师事务所 大成律师事务所 德恒律师事务所 国浩律师事务所 金诚同达律师事务所 天津四方君汇律师事务所 众成清泰律师事务所 君合律师事务所 金杜律师事务所 隆安律师事务所 中联律师事务所 山东德衡律师事务所 泰和泰律师事务所 天驰君泰律师事务所 炜衡律师事务所 敬海律师事务所 辽宁同方律师事务所 文康律师事务所 中伦律师事务所 中伦文德律师事务所 【环渤海地区律师新星】 安洲 金杜律师事务所 陈晓军 文康律师事务所 崔守旭 众成清泰律师事务所 何琳 金诚同达律师事务所 姜涛 中伦律师事务所 李猛 辽宁智库律师事务所 李修超 北京德和衡律师事务所 刘志伟 辽宁壹品律师事务所 马明 天津四方君汇律师事务所 孟凡玲 隆安律师事务所 任华杰 锦天城律师事务所 宋健 睿扬律师事务所 宋祯祥 泰和泰律师事务所 王思聪 辽宁同方律师事务所 汪永利 敬海律师事务所 徐建蕾 炜衡律师事务所 徐伟 大成律师事务所 杨礼仲 德恒律师事务所 杨志磊 道可特律师事务所 郑东东 国浩律师事务所 |
| 2023 ALB China 精品律所 | 北京锦略律师事务所 北京星来律师事务所 广东五美律师事务所 汇衡律师事务所 柯杰律师事务所 四川力久律师事务所 朗诚律师事务所 上海锐敏律师事务所 山东豪德律师事务所 北京商则律师事务所 天习律师事务所 虎诉律师事务所 美国温斯顿律师事务所 浙江博方律师事务所 北京浩风律师事务所 | |
2024年度 LEGALBAND 中国律师特别推荐榜15强: 商业犯罪与刑事合规 | 董更 道可特律师事务所 方勇 中闻律师事务所 高超 海润天睿律师事务所 韩亮 广东广悦律师事务所 韩旸 汉坤律师事务所 刘华英 国枫律师事务所 刘喆敏 汇业律师事务所 罗卿 天元律师事务所 马宏伟 大成律师事务所 史锐 天达共和律师事务所 王可可 炜衡律师事务所 王唯宁 星来律师事务所 王晓英 锦天城律师事务所 朱光辉 竞天公诚律师事务所 王铼 环球律师事务 | |
2024年度 LEGALBAND 中国律师特别推荐榜15强: 游戏与电竞 | 曹晴 环球律师事务所 冯超 泰和泰律师事务所 韩进文 己任律师事务所 孙磊 元合律师事务所 王展 通力律师事务所 叶俭 君泽君律师事务所 张浩淼 金杜律师事务所 张玲娜 协力律师事务所 张岩 锦天城律师事务所 宫琦 德恒律师事务所 黄虹 汉坤律师事务所 刘睿杰 汉坤律师事务所 沈飏 安杰世泽律师事务所 吴让军 隆安律师事务所 张释文 汇业律师事务所 |

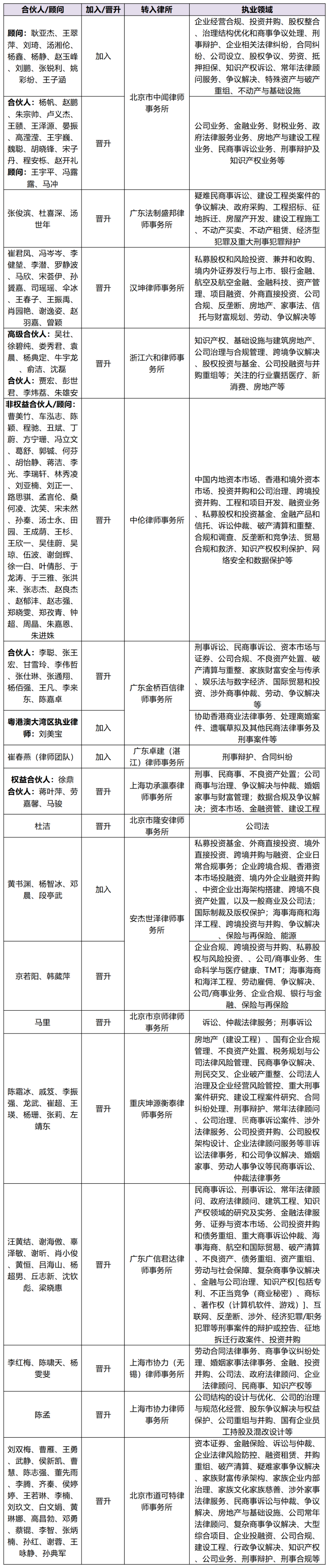
1月,共有15家律所(总分所合并统计)共计迎来182位合伙人、法律顾问的加盟和晋升,较12月增长104.49%。其中,中伦律师事务所共迎来48位非权益合伙人及顾问的加入,为1月合伙人晋升/加入人数最多的律所。


图1 50家律所1月交易数量

图2 50家律所1月交易专业领域分布

图3 49起交易案例标的额区间分布(含区间上限)


表6 15家律所举办专业活动情况
* 以上数据均来自于各律所公众号公开披露信息,如有遗漏,欢迎扫描下方二维码联系补充。
更多律界信息交流 及专业服务调研 敬请联系律新社研究中心 往期内容 ● 并购案件数量呈显著上升趋势;涉外活动大幅增加;合伙人加盟人数增幅超20%丨数说百所(2023年12月) ● 律所交易数量增长近40%,争议解决案件数量显著提升;合伙人加盟流速加快;法律科技类活动活跃丨数说百所(2023年11月) ● 合伙人加盟减少近3成;破产案件呈上升趋势;2023年云南省专业律师名单发布;上海律师当选全国妇联第十三届常委丨数说百所(2023年10月) ● 16所迎来92位合伙人加盟及晋升;新鲜血液助力律所活跃度提升,争议解决数量大幅增加丨图说百所专业情报(2023年9月) ● 21所迎来65位合伙人加盟;京师落子蒙古,国际化再进一步;债券发行业务数量小幅提升丨图说百所(2023年8月) END






