
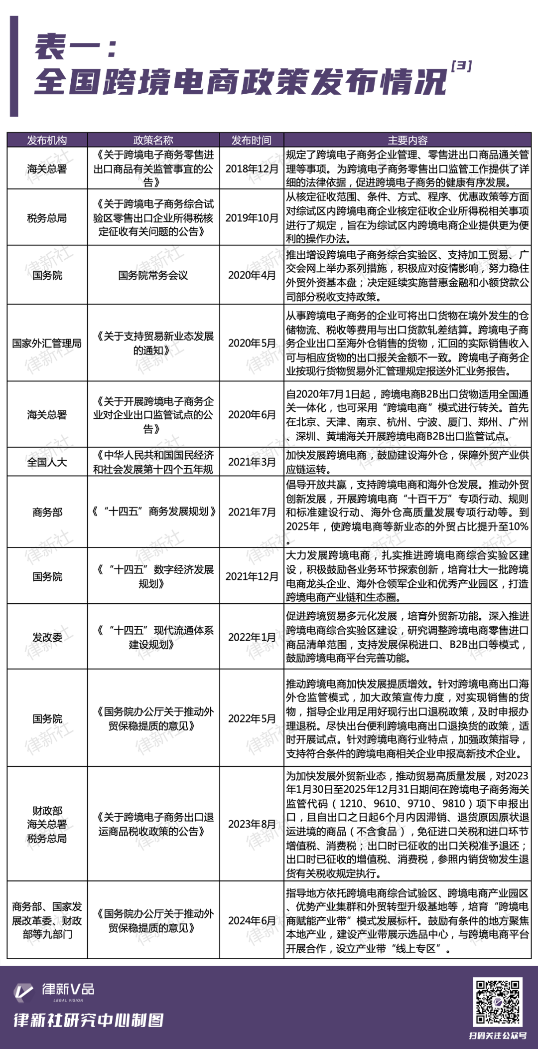
作者丨Zoe 出品丨律新社研究中心 以鼠标为舵,跨境电商正在打破边界的商海航船,让全球商机触手可及。 在全球化的浪潮中,跨境电商作为一种新兴的国际贸易形式,正逐渐重塑全球市场的经济格局。2024年上半年,尽管国际贸易市场波动不断,投资者的谨慎情绪日益升温,但跨境电商依然展现出了强劲的增长势头。亚马逊推出两款生成式AI工具、谷歌宣布推出全新 Google Shopping 页面、DHL推出无标签退货新服务、Yandex Market 推出中国商品专区……且最新数据显示,上海市前8个月的外贸进出口逆势增长0.6%,总值达到2.81万亿元人民币,尤其是对共建“一带一路”国家的进出口增速显著提升[1],这一趋势不仅反映了我国跨境电商发展的韧性,也为全球跨境电商的发展提供了新的增长点。 可见,跨境电商正不断适应国际贸易监管变化,利用技术创新的灵活性,重塑国际贸易格局,为消费者提供更便捷和个性化的购物体验,同时其在全球经济中的影响力也在日益增长。在这一的背景下,深入了解跨境电商的发展现状、面临的挑战及其未来趋势显得尤为重要。 2024年8月,律新社研究中心在《精品法律服务品牌指南(2024):国际贸易领域》调研中,通过广泛搜集最新的行业数据与实践观察,分析了国际贸易法律服务的现状、挑战及前沿动态。而跨境电商的兴起背景与当前国际贸易的复杂多变紧密相连,律新社研究中心通过对5名国际贸易领域资深律师的调研,对跨境电商行业进行深度分析,探讨如何在不断变化的市场环境中把握机遇、应对挑战,以期在不断变化的市场环境中为专业律师提供洞察行业动态的窗口,揭示跨境电商发展的潜在机遇,同时为行业参与者提供策略指导,共同推动跨境电商行业的可持续发展。 01 从政策文件看我国跨境电商市场概况 全球跨境电商的市场规模正在经历前所未有的增长。根据EWTO研究院的权威报告,随着数字经济的发展和全球贸易的自由化,跨境电商已经成为推动全球贸易增长的新引擎.尤其在新冠疫情期间,线上购物习惯的加速形成,为跨境电商提供了广阔的市场空间。例如,北美和欧洲市场因其庞大的消费基础和成熟的电商环境,成为跨境电商的重要目的地。同时,东南亚和拉美市场也因其快速增长的网络用户和不断提升的互联网渗透率,展现出巨大的市场潜力[2]…… 由此可见,不同地区对跨境电商的需求和增长趋势各有特点。北美市场因其高消费者购买力和成熟的电商基础设施,对于价格合理、品质优良的商品需求巨大;欧洲市场则因其复杂的语言环境和多样的消费习惯,要求跨境电商平台具备本地化运营的能力;东南亚市场正以其快速增长的年轻消费群体和移动网络用户,成为跨境电商的新蓝海;拉美市场尽管在电商基础设施上相对落后,但其快速增长的互联网用户基数,预示着巨大的市场潜力。 而在这一全球趋势中,得益于国家政策的大力支持和国内制造业的强大实力,中国市场的地位愈发突出。我国政府推出的一系列扶持政策,如简化海关申报流程、税收优惠和跨境支付便利化等政策为跨境电商的发展创造了有利条件。此外,中国制造业的产业集群优势赋予了中国商品在全球市场上的强大竞争力,这一优势不仅推动了中国跨境电商出口额在总出口额中的占比稳步增长,也使得中国在全球跨境电商市场中的影响力不断扩大,其地位逐渐变得重要[4]。2022年我国跨境电商进出口总值为2.11万亿元,同比增长9.8%;其中,出口1.55万亿元,同比增长11.7%,占进出口总值的73.5%。2023年,面对全球经济增长放缓,中国对外贸易依然展现出了强大的适应力和恢复力,2023年的货物贸易进出口总额达到了41.76万亿元,较上一年实现了0.2%的增长(其中,出口23.77万亿元,增长0.6%;进口17.99万亿元,下降0.3%);同时,其份额在全球贸易中持续增长,出口和进口的国际市场份额分别连续15年保持全球第一和第二[5]。

02 从研究视角看跨境电商区域现状 中国跨境电商行业正站在新的发展风口,各区域内的跨境电商发展呈现出百花齐放的态势。随着政策的扶持、技术创新和市场需求的不断扩大,多个城市在跨境电商领域崭露头角,形成了各具特色的发展模式。这些城市不仅在推动本地产业升级,也在国际贸易中扮演着越来越重要的角色。以下是对中国几个主要城市跨境电商发展现状的分析,这些城市通过创新和资源整合不断开拓新的商业机会,在释放本地跨境电商优势和潜力的同时为区域经济发展注入了新动力。 深圳:跨境电商的领跑者 深圳以其外贸出口额连续31年居全国首位的强劲实力,成为跨境电商发展的领跑者。据官方数据,深圳跨境电商出口企业数量超过15万家,占据了中国卖家在国际平台(如亚马逊)中的显著比例。深圳企业建设运营的海外仓面积超过380万平方米,这一数字较2022年新增约100万平方米,体现了深圳在物流基础设施方面的大力投入和前瞻性布局。总体而言,深圳的跨境电商优势核心在于其外贸阵地和庞大的卖家群体,这为深圳在国际贸易中的跨境电商领域立足提供了坚实的基础。而深圳连续两年在全国跨境电商综合试验区考核评估中获评第一档的亮眼表现,更是巩固了其在全国跨境电商领域的领先地位。 上海:跨境电商的门户城市 上海作为国际金融中心,具有口岸资源与平台集聚的双重优势。其中,上海港和浦东国际机场的货物吞吐量和国际航空货运能力为跨境电商提供了强大的物流支持。此外,上海还是跨境电商平台的集聚地,既有eBay、亚马逊全球开店亚太区总部等国际性平台,也有TEMU、抖音电商等本土平台,这些平台的快速发展为上海的跨境电商市场注入了活力。就数据而言,2023年,上海跨境电商进出口额超过2600亿元,同比增长超42%,跨境电商的发展同样令人瞩目。 宁波:跨境电商的“优等生” 宁波在跨境电商方面一直是全国的“优等生”,其跨境进口单量连续四年全国第一,也是全国首个跨境电商零售进口破千亿的城市。其中,宁波的特殊区域出口海外仓业务量居全国第一,占比近三分之一,体现了宁波在跨境电商物流方面的显著优势。此外,宁波有近70家企业在全球建设经营海外仓210个,总面积达328.36万平方米,占到了全国的六分之一,这些数据充分表明宁波在我国跨境电商领域的表现一直走在前列。 广州:跨境电商的新引擎 广州作为中国南部的经济中心,其跨境电商的发展势头迅猛。2023年,广州跨境电商进出口规模超45%的同比增速,是全国增速的近三倍。广州全市跨境电商实现了进出口规模9年增长136倍,进口规模连续9年全国第一。近年来,广州不仅培育了Shein、唯品会等优质跨境电商企业,而且吸引了Temu、TikTok等头部平台和重点企业来广州发展,这些都为广州的跨境电商市场提供了新的增长点。 杭州:制度创新的策源地 杭州作为中国第一个跨境电商综试区所在地,是全国最早开展跨境电子商务业务试点的城市。如今,杭州已集聚跨境电商服务商两千多家,贸易联通欧美和“一带一路”新兴市场等220个国家和地区。尤其是近年来,杭州不断致力于跨境电商制度创新,开创了退换货中心、“全球中心仓”等新模式,为本土跨境电商的发展提供了良好的创新环境。 郑州:航政结合的试点城市 郑州作为全国首批跨境电商进口服务试点和第二批跨境电商综试区城市,其跨境电商发展势头迅猛。相较于其他城市,郑州在跨境电商领域的航空优势极为明显,政府对航空的补贴力度较大,从而为本土的跨境电商提供了有力支持。同时,河南省针对跨境电商制定的20条优惠政策,也为郑州航空经济综合实验区的建设提供了坚实的政策基础。在航空优势与政策支持相结合的背景下,2023年,郑州跨境电商进出口额达到1250亿元,增长约为10%,居中部地区第一。 金华:电商生态链的先行者 金华作为浙江电商产业的排头兵,其跨境电商的发展同样值得关注。2022年,金华实现网络零售额4223亿元,规模稳居浙江省第二;而其跨境电商进出口额高达977亿元,出口达到570亿元,位列全省第一。就主体而言,金华全市电商主体累计40余万户,其中开展跨境电商业务的占40%以上;其对义乌“市场采购+跨境电商”出口模式的创新,更是为自身跨境电商市场注入了新的增长动力。 成都:跨境电商的西部新星 成都作为中国西部最大的城市,其跨境电商交易规模达1059亿元,增长15.9%。市场采购、保税维修等外贸新业态分别增长14.7%、41.6%。从主体来看,成都跨境电商备案的2809家企业带动超10000家企业实际应用跨境电商,表现出成都在西部甚至全国跨境电商领域的巨大潜力。 东莞:跨境电商转型城市 东莞作为制造业重镇,外贸是其城市发展的重要支撑。近年来,东莞成功获批国家跨境电子商务综合试验区、国家市场采购贸易试点等;其自身也不断抓住机遇先行先试,培育外贸新业态。2023年,东莞全市跨境电商进出口总额为907.2亿元,同比增长10.8%。过去六年,东莞跨境电商年均增长率更是高达33.7%。可以说,东莞的制造业基础和政策支持亦为其跨境电商的发展提供了坚实的基础。 


03 从专业视角看跨境电商法律服务市场趋势 各区域快速发展显著提高了我国在跨境电商领域的地位,而中国市场在全球跨境电商中的地位除了各地努力外,亦得益于其在供应链管理、产品制造和市场响应速度等方面的优势。中国企业通过跨境电商平台,能够快速将商品直接送到全球消费者手中,大幅缩短了传统贸易的链条。同时,中国品牌通过跨境电商平台成功出海,提升了中国在全球市场中的影响力。例如,SHEIN和Temu等中国跨境电商平台在全球范围内的知名度和市场份额不断提升,成为全球消费者熟知的品牌。 滕跃 亿诚律师事务所管理合伙人 亿诚律师事务所管理合伙人滕跃律师在接受律新社调研时,结合市场发展优势,认为数字化转型正在改变跨境电商领域的法律服务方式。通过引入人工智能、区块链和合同自动化工具,法律服务变得更加高效和精准,特别是在合同审查、风险预警和合规管理等方面,能够大幅提高工作效率,缩短响应时间。同时,线上平台的普及也改变了传统的客户互动模式,法律顾问和企业客户能够通过在线平台即时沟通,解决跨时区的沟通障碍。所以这种法律与数字化结合的服务模式不仅使得跨境电商业务的合规与审查更加便捷高效,进而有效规避法律风险,而且提高了客户的参与度和服务的透明度,为企业融入全球市场更好地“保驾护航”。 陈栋 北京瀛和律师事务所高级合伙人、国际法律事务中心主任 跨境电商运作方式的显著改变还会对行业参与者的角色定位产生深远影响,尤其是对跨境电商的法律服务提供者。北京瀛和律师事务所高级合伙人、国际法律事务中心主任陈栋律师在接受律新社调研时提出,随着跨境电商的迅猛发展,律师的角色已经从传统的争议解决者扩展到了企业战略伙伴的多重身份。律师不仅为企业提供合规性审查、政策研究、合同谈判和风险评估等多元化法律服务,还会帮助企业深入了解并遵守各国法律法规,尤其注重在消费者保护、数据保护和知识产权方面提供专业咨询。其中,律师作为跨境电商知识产权的守护者,助力企业在全球范围内维护其商标、专利和版权。同时,律师还会作为数据保护和隐私顾问,确保企业数据处理活动符合GDPR等国际标准。此外,律师还扮演着政策研究、风险管理和税务咨询的多重角色,并以专业合作伙伴的身份为跨境电商企业提供全面的解决方案。 沈彦炜 盈科律师事务所上海办公室党委副书记、管委会副主任 跨境电商的特殊优势带来了新的商业机遇,但同时也伴随着前所未有的挑战。在这一新形势下,跨境电商平台及企业不能忽视日益凸显的挑战。对此,盈科律师事务所上海办公室党委副书记、管委会副主任沈彦炜律师在接受律新社调研时提出,跨境电商的兴起带来了一系列复杂的法律挑战,法律服务提供商需要在多个法律领域提供专业的法律服务,帮助企业应对跨境交易中的各种法律风险。首先,由于交易双方和平台方往往分属不同的法律体系,法律服务提供商必须具备跨法域的专业知识和经验。因而,在产品质量标准方面,律师需要帮助企业了解和遵守目标市场的法规要求,确保产品符合进口国的安全、卫生和环保标准,从而避免潜在的法律责任和贸易壁垒。而在消费者权益保护方面,法律服务提供商需要指导企业建立有效的消费者投诉处理机制,确保消费者的知情权、选择权和退货权等合法权益得到尊重和保障。此外,在跨境第三方支付与结算合规方面,律师需要帮助企业应对不同国家和地区在反洗钱、外汇管理和数据保护等方面的法律法规,确保支付和结算活动的合法性和安全性。至于平台经营者的义务,法律服务提供商则需要协助平台制定合理的平台规则,明确平台在商品质量控制、知识产权保护、用户隐私保护等方面的责任和义务,以维护平台的良好声誉和市场秩序。 李锋 邦信阳律师事务所合伙人 邦信阳律师事务所合伙人李锋律师在接受律新社调研时亦认为,跨境电商在推动全球贸易便利化的同时,跨境电商主体面临着税务合规、数据安全和物流管理等大量法律风险,需要专业法律服务来保障其健康发展。具体来说,税务合规是跨境电商面临的主要法律风险之一,涉及商品的进出口关税和税务处理问题,不同国家和地区的税法差异,使得跨境电商在税务规划和合规方面面临挑战。数据安全和保护也是跨境电商不容忽视的法律问题,尤其是用户数据的跨境流动和控制权问题,不同国家的监管标准和实践存在差异,导致数据风险日益凸显。此外,物流管理也是跨境电商需要关注的重要方面,仓储和配送服务的效率和安全性直接影响电商平台的信誉和客户满意度。针对这些风险,则需要通过协助企业进行税务规划、数据合规性审查、物流合同的法律风险评估等专业法律服务来减少企业风险,从而促进跨境电商行业的健康发展。当然,在直面挑战的同时,作为专业律师,也应看到跨境电商在提供一站式服务、改善物流体验以及探索融资服务等方面的潜力,并帮助其通过法律手段优化服务。由此,不仅能保护消费者权益,还能为平台双方提供资金支持,最大程度地增强平台的竞争力。 叶文威 海华永泰律师事务所高级合伙人 面对跨境电商领域的诸多法律风险,企业必须采取积极的措施来确保其全球业务的顺利进行。在这样的背景下,海华永泰律师事务所高级合伙人叶文威律师在接受律新社调研时强调,随着跨境电商市场的不断扩大,企业在法律服务方面的需求也日益增多,律师提供的专业服务至少应当包括以下几个关键领域: (1)知识产权保护。随着品牌的国际化,跨境电商企业需要专业的法律服务来保护其商标、专利、著作权等,防止侵权行为。 (2)合同起草与审查。企业在与供应商、物流公司、支付平台等合作时,需要法律服务来起草和审查合同,确保合同的合法性和利益的保护。 (3)争端解决。国际贸易中难免会出现争端,跨境电商企业需要法律服务来处理和解决这些争端,包括通过诉讼、仲裁或其他替代性争端解决机制。 (4)税务规划。跨境电商涉及不同国家的税收政策,企业需要法律服务来确保税务合规,避免税务风险。 (5)海关和进出口程序。企业需要了解和遵守不同国家的海关规定和进出口程序,法律服务可以帮助企业处理相关的合规问题。 (6)数据保护和合规。企业需要遵守各国对数据保护的相关法律。 (7)国际贸易合规咨询。企业需要了解各国的贸易规则和政策,尤其是与其交易商品相关的政策,因而律师可以在贸易合规咨询、争端解决以及海关业务等方面为跨境电商提供服务。 结语 跨境电商的蓬勃发展正在重塑全球贸易的面貌。面对这一变革,法律服务的重要性日益凸显,成为企业出海的坚强后盾。随着市场的不断演变,法律服务不仅要应对知识产权、税务规划、数据保护等传统挑战,更要适应数字化与全球化带来的新问题。未来,跨境电商将继续作为全球经济增长的亮点,而专业的法律服务无疑是企业把握机遇、应对挑战的关键。在法律的护航下,跨境电商企业将更有信心地扬帆远航,开拓更广阔的国际市场。





