
作者丨若萱 出品丨律新社研究中心 从风险防控到业务赋能,法律服务的转型,正是中国企业在全球能源市场中稳健前行的坚实后盾。 随着全球能源转型步伐的加快,跨境投资在能源领域的重要性日益凸显,各国政府和企业纷纷加大在新能源领域的投资力度,以期在全球能源结构转型中占据有利地位。2024年2月,彭博新能源财经(BNEF)发布的《2024年能源转型投资趋势》(Energy Transition Investment Trends 2024)报告显示,2023年全球在推动能源转型(包括可再生能源、电动汽车、核电、电网、储能、低排放燃料、效率改进和热泵)方面的投资总额同比增长17%至1.77万亿美元,刷新年度最高纪录,能源市场的法律服务视角成为投资者关注的焦点,不仅因为其能够为投资活动提供必要的法律保障,还因为其在促进投资合规、降低风险方面发挥着关键作用。 2024年10月,律新社研究中心在《精品法律服务品牌指南(2024):海外投资与工程领域》调研中了解到,中国作为全球最大的清洁能源投资国,在全球能源转型中的角色日益显著,法律服务提供商必须适应新的市场需求,提供更加专业和定制化的服务。这要求中国企业深入理解国际能源法律框架,并对不同国家和地区的法律环境保持敏感。同时,随着技术的进步,法律服务趋向于数字化和智能化,以提高服务效率和响应速度。此外,法律服务团队需要具备跨文化沟通能力,以便更好地与国际合作伙伴协作,确保投资项目的顺利进行。 全球能源转型投资的增长趋势 国际能源署(IEA)2023年发布的报告称,由于全球能源危机引发的可负担性和安全担忧加强了支持更可持续选择的势头,清洁能源技术的投资远远超过化石燃料支出。2023年全球将有大约2.8万亿美元的能源投资,其中超过1.7万亿美元的投资预计将用于清洁技术,包括可再生能源、电动汽车、核电、电网、储能、低排放燃料、能效改进和热泵等。剩下的1万亿美元稍多的投资将用于煤炭、天然气和石油等技术领域。[1]这一增长表明即使在地缘政治冲突、高利率、高通胀等外部挑战下,能源转型相关的行业领域,如可再生能源、储能、核能、氢能、电气化、电网等,都表现出强大的投资韧性。 在可再生能源和电动汽车的推动下,2021年至2023年期间,清洁能源年度投资预计将增长24%,而同期化石燃料投资增长15%。但其中超过90%的增长来自发达经济体和中国。《2024年能源转型投资趋势》报告显示,中国在能源转型投资方面位居全球首位,2023年投资额达到6760亿美元,占全球能源转型投资总额的38%。美国的能源转型投资同比增长22%至3030亿美元,但仍不足中国投资额的一半。
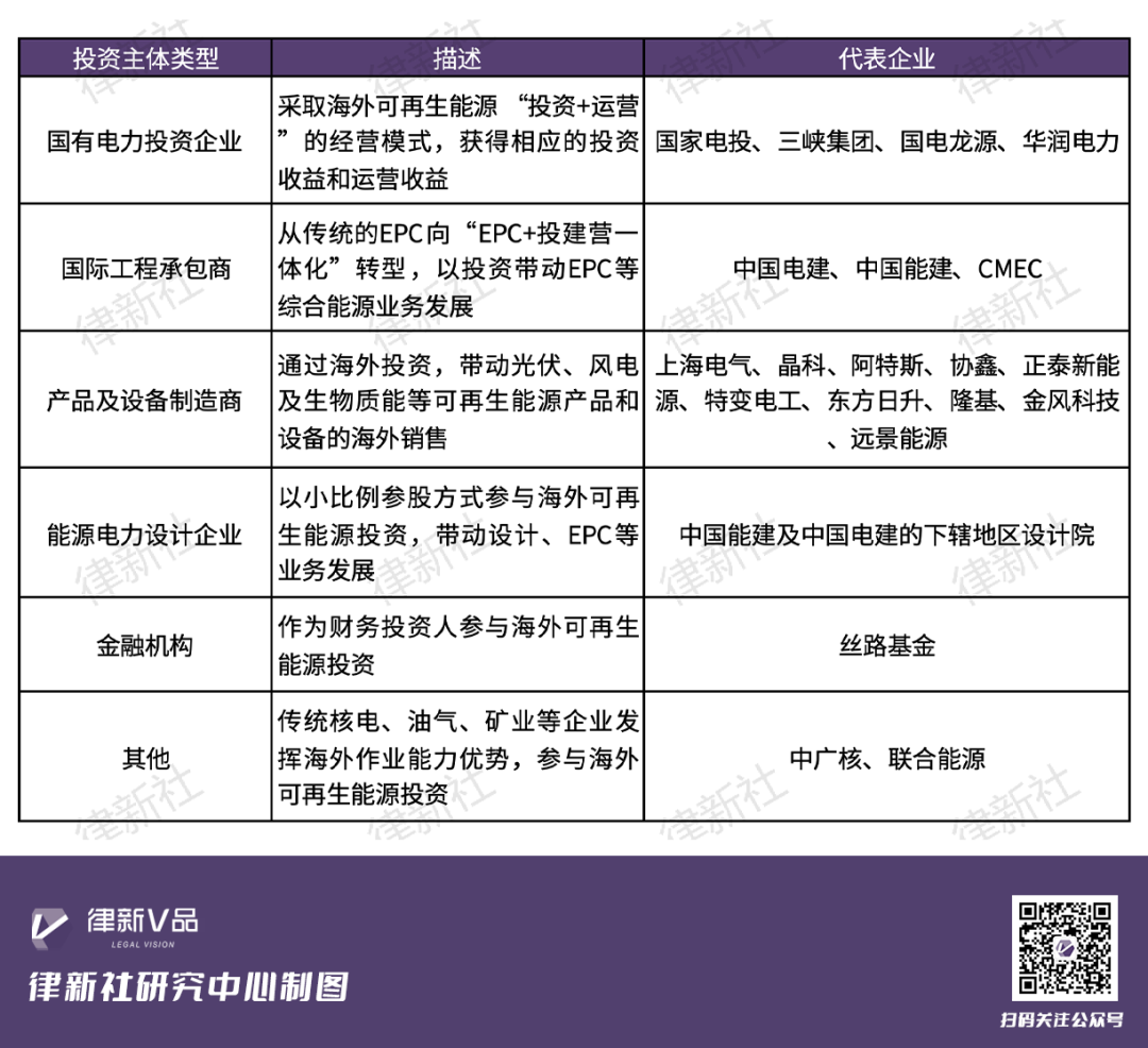
中国能源转型投资引领全球 中国在全球能源转型投资中占据领导地位,通过大力投资可再生能源、清洁技术和能源效率项目,中国不仅加速了国内能源结构的优化升级,还推动了全球能源转型的进程,成为全球最大的清洁能源投资国之一,对全球应对气候变化和可持续发展作出了重要贡献。 1. 新能源投资领域最活跃 2023年新能源行业全年投资并购已披露交易金额为2885.8亿元人民币,尽管相比2022年有小幅下降,但交易数量保持超过20%的增长。动力电池和清洁能源发电两大领域最为活跃,交易量占比超过65%[2]。 图:动力电池和清洁能源发电两大领域最为活跃 资料来源:德勤官网 以太阳能为主导的低排放电力技术预计将占发电投资的近90%,消费者也在投资更多的电气化终端用途。自2021年以来,全球热泵销量以每年两位数的速度增长。电动汽车销量在2022年已经大幅增长,预计今年将增长1/3。2023年,中国新型储能发展迅速,新增装机规模约2260万千瓦/4870万千瓦时,直接推动经济投资超1000亿元[3]。 2. 能源转型投资的主要参与者 中国企业参与可再生能源海外投资的积极性不断提高,特别是以光伏和风电为主的海外项目开发与投资已初具规模,遍布南亚和东南亚、欧洲、大洋洲及拉丁美洲等重点区域。中国企业以股权投资形式参与的光伏和风电海外投资可控装机容量均已分别超过9GW。 根据世界能源研究所的不完全统计,目前已有数十家中国企业参与海外可再生能源投资。这些企业主要涵盖以下投资主体:①国有电力投资公司;②国际工程承包商;③产品与设备供应商;④能源电力设计公司;⑤金融机构;⑥其他(包括核电、油气、矿业等企业)。 3. 能源转型的投资热点和趋势 随着全球对于可持续发展和环境保护意识的增强,能源转型已成为各国经济发展的重要议题。投资热点主要集中在可再生能源、能源效率提升、智能电网技术和储能解决方案等领域。可再生能源,尤其是风能和太阳能,因其清洁、低碳的特点,吸引了大量投资。据国际能源署(IEA)2024年的报告,全球可再生能源投资在2023年达到了历史新高,预计未来几年将继续保持增长态势。此外,随着电动汽车的普及,充电基础设施的建设和相关技术创新也成为投资的热点。 电气化运输、可再生能源和电网逐渐成为能源转型领域的三大投资重点。其中,电气化运输是能源转型中支出最大的行业,涉及新能源汽车、公交车、两轮和三轮车、商用车以及相关基础设施。2023年同比增长36%至6340亿美元。预计到2026年,电动汽车将占全球汽车销量的近1/3[4]。 能源转型的投资趋势指向了更加智能化、去中心化和数字化的能源系统。智能化电网和分布式能源资源的管理,如区块链技术在能源交易中的应用,正在吸引投资者的关注。同时,储能技术,特别是电池储能解决方案,因其在平衡供需、提高能源效率方面的关键作用,成为投资的焦点。


能源市场法律服务的风险与挑战 能源跨境投资的重要性在于其对全球能源结构转型和可持续发展的贡献,而律师在其中发挥着不可或缺的作用,通过专业的法律服务帮助企业识别和解决跨境投资中可能遇到的各种法律风险。 在能源市场法律服务中,律师团队通常会提供包括但不限于合同审查、合规性评估、争议解决以及知识产权保护等服务。他们需要对目标国家的法律环境有深入的了解,包括能源政策、税收法规、环境保护法等,以确保投资活动的合法性与合规性。此外,律师在跨境投资中还扮演着风险评估和预防的角色,帮助企业在投资前进行尽职调查,评估潜在的法律障碍和风险,从而制定出相应的风险缓解策略。随着全球能源结构的不断变化和各国能源政策的调整,能源市场法律服务也在不断地发展和创新,以适应新的市场环境和客户需求。 邬国华 北京金诚同达律师事务所高级合伙人 邬国华律师是北京金诚同达律师事务所高级合伙人,持有中国、美国纽约州及伊利诺伊州律师执业执照,同时拥有美国联邦最高法院的出庭律师资格。邬律师在跨境并购和私募基金领域具有深厚的专业背景和丰富的实践经验,并领导过多起大宗能源领域的跨境投资案件。 邬国华律师指出了能源投资领域几个主要的挑战。首先,外商准入问题成为关键,这涉及各国对外商投资的具体法律法规要求。其次,地缘政治和制裁风险也是构成合规性风险的主要因素。在大型交易中,各国通常会对外商投资设置限制,包括投资比例限制和是否需要在当地成立子公司等。这些限制不仅包括国家安全审查和反垄断审查,而且这些审查在全球范围内具有长臂管辖的效力,是一个需要特别关注的风险领域。 法律环境风险也是矿业投资中不可忽视的一部分。律师需要深入理解目标国的矿业法规体系,包括本土化政策、环保要求和劳动用工风险等具体条款。外汇管制和诉讼风险也是法律风险领域中需要关注的重点。对于计划在“一带一路”沿线国家投资矿业的客户,邬国华律师建议首先进行国别风险研究,了解该国的法律制度框架,包括大陆法系或英美法系的区别,以及矿权法的具体规定。在建立法律概念框架后,还需对目标企业进行全面的尽职调查,包括审查企业的所有证照、生产经营状况、劳动用工情况等。因此,律师团队在为客户提供服务时,前期的调查工作至关重要。 在识别出众多问题后,邬国华律师认为,律师在交易中的角色应当思考如何协助客户解决这些问题以确保交易的安全。风险通常被分为几个类别,包括可能对整个交易产生重大不利影响的“硬伤”,以及不属于硬伤的风险,客户会根据律师的尽职调查结果采取不同的应对策略。例如,通过减少风险或在买方和卖方之间分配风险,或者通过谈判价格来应对可以量化的风险。对于无法量化的风险,双方可能需要在交易文件中设定特定机制,如将交易对价的一部分存入托管账户,或者设立对赌安排。这些策略都是律师在交易过程中可以为客户提供法律方面的支持,并且从商业角度为客户提供增值服务的方式。
构建全业务、全链条的风险管理体系 在跨境投资中,建立全业务、全链条的风险管理体系至关重要,因为它能够确保企业在面对不同国家的政治、经济、法律和文化差异时,有效识别、评估和应对各种潜在风险,从而保护企业资产、确保合规经营、促进稳健决策,并维护企业的国际声誉和市场竞争力。通过整合风险管理措施到企业的日常运营中,企业能够在全球市场中实现更加灵活和可持续的发展。 邵开俊 上海锦赋律师事务所合伙人、上海市律师协会国际投资与一带一路专业委员会主任 邵开俊律师是上海锦赋律师事务所合伙人、上海市律师协会国际投资与一带一路专业委员会主任,专注于跨境投资、并购、国际贸易和争端解决等业务领域,为中外客户提供全方位的法律服务。邵开俊律师在处理复杂的跨境交易和国际商事争端方面拥有丰富的经验,曾成功协助多家企业完成跨国并购、投资项目和贸易谈判。 邵开俊律师在接受律新社调研时强调,投资协商阶段,商务谈判是整个流程的核心。为了确保谈判的成功,以下六个关键问题需要得到充分的关注和深入的思考: 1. 投资目标的明确性:明确投资目标至关重要,有助于在谈判中保持正确的方向,避免偏离预定目标。投资目标可能是为了短期经济利益或长期战略发展。 2. 投资预算的合理性:必须对投资资金进行详细的预算分析,确保资金的使用在可控范围内,不会对公司的财务状况造成过大压力。 3. 谈判筹码的充足性:在谈判中拥有足够的筹码是关键,这要求提前准备充分的资料和证据,以支持谈判立场,确保在讨价还价中占据有利地位。 4. 投资风险的可控性:投资过程中潜在的风险无处不在,需要对这些风险进行详细评估和分析,确保有能力控制和应对这些风险。 5. 风险应对措施的具体性:仅仅识别风险是不够的,还需要制定具体的风险应对措施,以便在风险发生时能够迅速采取行动,这些措施应具有可操作性,能够有效降低风险带来的负面影响。 6. 争议解决机制的可行性:投资过程中难免会出现争议和分歧,因此需要提前制定一个可行的争议解决机制,以便在争议发生时能够迅速有效地解决问题,这个机制应包括明确的解决步骤和方法,确保争议得到公正和合理的处理。 邵开俊律师认为,通过深入考虑这六个关键问题,可以在投资协商阶段的商务谈判中取得成功,确保投资项目的顺利进行。
法律服务的转型与创新实践 全业务、全链条的风险管理体系要求法律服务必须与企业运营实现深度融合。在此体系中,法律工作者需实现从单纯的风险“防控者”向业务发展的“赋能者”的角色转变,以提供精确且具有前瞻性的法律建议。同时,律所与律师在创新领域的协同实践,为跨境投资项目提供了安全且高效的支持。 邱梦赟 上海市锦天城律师事务所合伙人、全国律协十届涉外法律服务专业委员会委员、上海律协外事委委员、上海律协国际法专业委员会副主任、香港国际仲裁中心WIA执行委员会成员 邱梦赟律师是上海市锦天城律师事务所合伙人、全国律协十届涉外法律服务专业委员会委员、上海律协外事委委员、上海律协国际法专业委员会副主任、香港国际仲裁中心WIA执行委员会成员,主要执业领域为出口管制与制裁、跨境争议解决、跨境投融资,拥有美国纽约州律师执业资格。邱梦赟律师在为能源企业提供合规服务方面具有相当丰富的经验,也曾处理能源领域投资纠纷的涉外仲裁案件,多次上榜出口管制与经济制裁业务领域的国际知名榜单。 在律新社调研中,邱梦赟律师提到,在能源转型领域,跨境投资趋势正日益凸显。能源领域的海外项目往往跨越国界,涉及复杂的国际法律环境。出口管制与经济制裁也逐渐成为现在能源企业不可避免的重大风险来源。因此,法律服务的转型与创新对于支持能源企业的跨境投资至关重要,尤其是在出口管制与经济制裁业务领域。 邱梦赟律师指出,区别于以往传统的律师“手工”为客户提供合规法律服务,例如逐单为客户起草风险评估报告,起草合规文件,现在的合规与风控逐渐转向数字化、智能化,如此可以做到合规的降本增效。在这方面,邱梦赟律师也进行了创新,她将出口管制与制裁律师实务经验数字化、自动化,由法律科技公司提供技术落地,打造了“出口管制与制裁合规助手”法律科技软件;将律师实务经验结合人工智能技术,为企业提供结果由律师认可的自动风险筛查与评估,复刻了“律师大脑”,如此可以持续、自动地解决客户遇到的基本法律问题。“出口管制与制裁合规助手”法律科技软件荣获“2024年度最受上海律师欢迎的法律科技产品 实践先锋奖”。该奖项由上海市律师协会评选及颁发,旨在提升全市律师行业的法律科技水平,推出一批有代表性的数字化创新案例,引领发展法律服务业的新质生产力。 邱梦赟律师还认为,区别于以往的合规服务仅停留在为客户起草合规制度的“文本领域”,现在的出口管制与制裁合规及风控应切入企业的业务,在供应链、研发、销售等多个业务流程环节,实现自动风险排摸、预警、合规提示。律师完全可以通过运用科技实现这一点,最终达“1+1>2”的效果。在这方面,邱梦赟律师团队已经实现了律师法律服务结合运用“出口管制与制裁合规助手”法律科技软件为企业建立切入业务的合规制度,将律师制定的合规制度嵌入企业业务系统进行实操,确保合规风控的实际执行。一方面,可以减少企业法务人员平时重复、机械的劳动;另一方面,也有助于企业将风险自动止于“摇篮”中。 邱梦赟律师预判,与其说2024年之前的合规是文本化时代,那么2025年之后,合规大概率会是数字化、智能化时代。科技在不断地变革,律师也需要拥抱科技。就好比多年前没有互联网时,大家都还是纸质化办公,但现在工作与生活都离不开互联网,法律科技也大概率将是如此,律师行业需要科技赋能、降本增效。 律师在提供优质法律服务的同时,也必须持续更新其知识体系,掌握最新的法律法规和技术标准。他们需要具备迅速适应市场变化的能力,为客户提供定制化的解决方案。此外,随着大数据、人工智能等技术的进步,法律服务的数字化转型变得尤为关键。通过运用这些技术,法律服务能够更高效、更精确地识别和管理风险,同时提升服务的可获取性和便捷性。最终,法律服务的创新实践将促进整个能源市场的稳健发展,为投资者和企业创造更大的价值。
结语 在全球能源转型的大背景下,中国企业正积极“走出去”,参与到全球能源市场的投资与合作中。法律服务作为这一过程中不可或缺的一环,正经历着从风险防控向业务发展赋能的功能转变。随着技术的不断进步和市场需求的演变,法律服务行业将持续发展和创新,以适应新的市场环境和满足客户需求。展望未来,鉴于全球能源结构的持续演变以及各国能源政策的调整,法律服务将继续在全球能源市场中扮演独特角色,为中国企业的国际化进程提供保障。
[1] 《〈2024年能源转型投资趋势〉报告显示:中国稳居全球能源转型投资额榜首》,人民日报。2024年2月19日 [2]《新能源行业2023年投资并购交易分析及趋势展望》,德勤 [3]《2023年新能源完成投资额增长超34% 新型储能发展迅速——能源领域新发展为经济增动能》,人民日报海外版 [4]《2024年能源转型投资趋势》,彭博新能源财经(BNEF)




