
作者丨李德胜
品牌化发展既是一家律所由大到强的必然选择与成长之径,更是法律服务行业迈向高质量发展的时代要求与历史任务。
2023年2月,中共中央、国务院印发的《质量强国建设纲要》提出了2025年和2035年的品牌建设目标,强调了品牌对于国家和社会的重要性。中国律师业品牌建设承载着社会公平与正义的使命,亟需在品牌强国背景下提升影响力和竞争力,为中国品牌综合实力贡献力量。2024开年之际,盈科律师事务所成功入围CCTV“中国品牌创新发展工程”,标志着中国律师业品牌在品牌建设上取得了新高度,并逐渐形成卓越标准。
近年来,律所在品牌建设方面展现出了前所未有的创新活力,不仅对理论体系进行了深入梳理,还借助各种创新工具和形式来推进品牌建设,取得了显著成果。然而,随着国内外经济的转型、疫情封控的影响、行业政策的加速推进以及数智化浪潮的变革,市场对品牌提出了更高的要求。在这种背景下,2023年的法律服务市场迎来了品牌发展的新阶段,呈现出从外在形式向内在价值转变的新趋势。
在多重要素的共同作用下,律师业品牌建设进入一场新的竞赛中,这场竞赛可能导致行业格局的重新洗牌。虽然洗牌尚未完全发生,但品牌理念与形式的创新以及专业主义的回归,为中等规模的律所提供了弯道超车的机会。因此,律所必须紧抓机遇,积极应对挑战,以实现品牌建设的持续发展和突破。
历经多阶段的发展,中国律师业品牌化逐渐壮大,成为现代专业服务业的璀璨明星,创收高达2000余亿元,法律服务市场逐渐成熟,专业标准、市场格局和竞争壁垒稳固。当前,市场正步入“成熟变革期”,高速增长不再是常态。2023年官方数据显示,我国律师人数已突破67.7万,律师事务所数量达到3.9万家,法律服务行业竞争空前激烈。未完成基础规模化布局的律所仍在寻求快速扩张;而对于头部律所而言,单纯的规模增长已经不再是他们追求的目标,因为这很难带来相应的创收增长,因此他们越来越倾向于采取各种手段来寻求内生式发展。
种种动向导致律所品牌建设呈现出新的变化,包括理念认同、文化落地和利益分配等。为了应对这些变化,许多律师事务所开始反思并更新其管理模式和专业品牌建设策略。然而,在实际的品牌建设过程中,律所仍然面临诸多难题和困境,若管理不当,甚至可能损害其品牌形象。因此,律师事务所需要谨慎而系统地推进品牌建设,确保在提升内在价值的同时,也能够在竞争激烈的市场中保持和增强品牌影响力。

这要求律师事务所不仅需要紧密结合自身的发展战略,还必须对市场的发展态势保持深入的了解与分析。通过不断优化和迭代品牌打造模式,律所可以确保品牌建设始终保持与市场的同步,进而推动品牌的可持续发展。这种综合性的品牌建设策略有助于律所在激烈的市场竞争中保持领先地位,实现长期的品牌价值和业务增长。
1. 深度剖析法律服务行业环境:在当前的法律服务市场环境下,竞争日趋白热化,要求律师事务所由被动转为主动,积极捕捉市场机遇。在此背景下,缺乏品牌支撑的律所极易陷入价格战泥潭,难以自拔。因此,建立并稳固品牌地位成为确保律师事务所可持续发展的基石,也是避免经济及经营困境的关键。
2. 加强对法律服务市场的调研工作:深入探究所在地区法律服务市场的规模与收费结构是制定合理、高效发展策略的首要步骤。律师事务所应基于自身的经济状况和专业特色,精心选择符合自身发展的道路。
3. 持续进行自我审视与对比分析:为了确保品牌建设的顺利进行,律师事务所需定期开展自我分析,准确评估自身的优势和不足。通过结合实际和自身特色,充分发扬优势、补足短板,为在本地市场中的精准定位提供有力支撑。在制定品牌战略目标时,应保持务实态度,避免过于理想化或不切实际的追求。
1
国际形势
在这样一个充满变革与挑战的2023年市场浪潮中,人类对于前途与命运的思考变得空前迫切和热烈。理查德·萨斯坎德在其著作《法律人的明天会怎样?——法律职业的未来》中,精准地指出了法律服务行业正面临“事多钱少”“准入放宽”和“技术发展”三大冲击。在这一背景下,品牌建设在法律服务行业的地位日益凸显,成为律所应对市场变革和挑战的关键。

首先,它能有效应对“事多钱少”的挑战。因为在经济增长乏力的背景下,客户更倾向于选择那些知名度高、声誉良好的律所,以确保获得可信赖且高质量的法律服务。
其次,随着市场准入门槛的降低,法律服务行业的竞争日趋激烈。品牌建设有助于律所在这场竞争中脱颖而出,凭借其专业素养、卓越的服务质量和社会影响力赢得客户的忠诚和口碑。
此外,技术的发展为律所品牌建设带来了新的契机。随着大模型技术的崛起和应用,法律服务行业正迎来前所未有的变革。律所需要紧跟技术潮流,不断创新服务模式、提升服务质量和技术应用能力,以满足客户的多样化需求。通过打造智能化、个性化的服务体验,律所能够进一步提升其品牌价值和市场竞争力。
2
国内环境
为了助推律师行业的复苏与增长,我国政府已出台一系列扶持政策。明确强调了对律师事务所品牌建设的大力支持,并鼓励律所走专业化、特色化、品牌化发展之路。此外,政府还推出了税收优惠政策,为律师事务所的品牌建设提供了资金上的有力支持。
值得注意的是,通过品牌建设实现跨越式发展的律所日益增加,这些律所在业务收入增长率、客户满意度等方面均表现卓越。为了推进品牌建设,律所每年都会投入一定比例资金,主要用于人才培训、品牌推广和市场拓展。这些现象不仅验证了律所品牌建设已成为行业发展的必然趋势,而且表明了品牌建设对于实现差异化竞争和跨越式发展的重要性。
随着经济的稳步增长,人们的法律意识和需求也在持续提升。2023年我国GDP同比增长5.2%,为律师行业提供了坚实的经济基础和广阔的市场空间。为满足日益增长的法律服务需求,律师事务所必须加强品牌建设,提升服务质量和效率,以赢得客户的信任和支持,从而抓住机遇、应对挑战,实现稳健发展。
1
涉外法治驱动律所品牌建设
法治在塑造优质营商环境中扮演着关键角色,无论是外国企业进军中国市场,还是中国企业走向世界舞台,都离不开专业、品牌和国际化的法律服务支持。

随着涉外法律服务需求的持续增长,中国律所正面临稳步迈向国际化的重要机遇。在这一背景下,盈科律师事务所凭借其在2023年“一带一路”法律服务领域的卓越表现,在第五届“一带一路”法律服务典型案例发布会上荣获多项大奖,其律师代表更是荣获“特别贡献人物奖”,多个案例被遴选为“一带一路”法律服务典型案例。盈科不仅在全球范围内建立了覆盖97个国家的167个国际城市的法律服务网络,2023年还在16个国家新设了21家海外直营机构,为中国企业的全球化发展提供了坚实的法律支持。同时,盈科不断加强涉外法律服务体系和能力建设,通过举办高规格的涉外专业论坛,持续提升其涉外法治品牌的影响力。
京师律师事务所在其已有的17家境外合作办公室的基础上加速布局,筹建位于中东地区、亚洲、南美洲、大洋洲、欧洲等地的27家境外合作办公室。其推出的“一师一课”涉外业务系列培训、环球会客厅、英语沙龙等活动深受律师欢迎,进一步激发了律师参与涉外法律服务的兴趣。此外,汇业律师事务所也高度重视并支持涉外人才的教育与培养,与华东师范大学合作申报培养“涉外法治人才培养基地”。同时,汇业已与武汉大学、华东政法大学外语学院等校院签署协议,共建“涉外法治人才实践基地”,以加强涉外法律人才的培养和实践。
与此同时,德衡、海华永泰、金鹏、卓建、广悦、泰和泰、丰瑞等多家律师事务所也在积极加强自身的涉外法治品牌建设,共同推动中国律师行业的国际化进程,为中国律师行业的持续发展和国际竞争力提升贡献力量。
2
城市政策和各地法务区建设
在地方层面,各地的法务区建设正迅速推进。统计数据显示,截至2023年底,全国范围内已有数十个中央法务区成功建成或正在紧锣密鼓地建设中。这些法务区,如虹桥国际中央法务区、成都天府中央法务区、重庆两江中央法务区等,不仅提供了高标准的软硬件设施,还通过汇聚各类优质的法律服务机构和人才,推动了当地法律服务产业的持续升级和创新发展。

城市政策和法务区建设为律所品牌建设提供了新机遇,助力律所提升服务水平和品牌价值,满足市场需求,实现可持续发展。面对政策与市场变化,律所需紧跟导向、积极创新,以在竞争中脱颖而出,实现长足发展。
3
专业服务业政策密集发布
在政策层面,多地政府纷纷制定针对专业服务业的扶持政策。例如,北京市西城区发布了《北京市西城区促进专业服务业高质量发展的若干措施》,明确提出将加大扶持力度,鼓励专业服务机构集聚,促进行业做强做大。上海市亦出台了《关于推动我市服务业高质量发展的若干意见》,旨在优化专业服务业的产业结构,提升行业的国际竞争力,加快形成新的专业发展格局。
除了政策扶持,各地还通过数据和案例生动展示了专业服务业的发展成果和未来趋势。以北京市朝阳区为例,作为全国知名的专业服务业集聚区,该区吸引了众多律师事务所、会计师事务所、知识产权代理机构等专业服务机构入驻。据统计,2023年朝阳区新增了近千家专业服务机构,其中包括多家国内外知名律师事务所。这些机构的集聚为朝阳区的专业服务业注入了新的活力,推动了行业的蓬勃发展。

地方政府针对专业服务业的扶持政策为法律服务业注入了强大的发展动力。各级政府通过精心策划的举措,如优化产业结构、鼓励机构集聚以及推动行业做大做强,正在积极塑造专业服务业崭新的发展蓝图。对于律师事务所而言,品牌建设无疑是其实现高质量发展的核心策略之一。通过持续优化服务质量、加强人才梯队建设、推动业务创新等多元化策略,律师事务所能够更精准地满足市场需求,进而提升自身的品牌价值和市场竞争力。
4
律师协会积极推动
推动区域律所品牌建设、加速法律服务业高质量发展已成为各地律师协会的核心使命之一。2023年,为响应国家对服务业进一步开放与高质量发展的号召,各地律师协会纷纷行动起来,精心策划并实施了多项政策和措施,以期在法律服务业的品牌塑造与提升上取得显著成效。
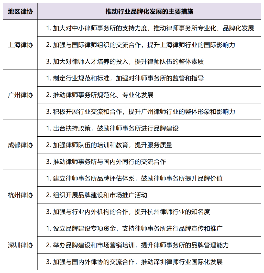
上海律协制定了全面的扶持政策体系,旨在促进法律服务业的深层次发展。其中包括对中小律师事务所的增援,推动其向专业化和品牌化方向迈进;与国际律师组织建立紧密的合作关系,提升上海律师行业在国际舞台上的影响力;以及加大对律师人才培养的投入,确保律师队伍的整体素质稳步提升。
广州律协聚焦于行业自律和规范管理,将其作为推动法律服务业品牌建设的关键。制定了一系列严格的行业规范和标准,加强了对律师事务所的监管和指导,确保其规范化、专业化发展。同时,广州律协还积极开展行业内的交流与合作,有效提升了广州律师行业的整体形象和影响力。
此外,成都律协、杭州律协、深圳律协等也在积极推进法律服务业的品牌建设和高质量发展。各地律协纷纷出台相关政策和措施,为法律服务业提供了强大的支持,促进了当地法律服务业的繁荣与进步。这些地区的努力共同构成了中国法律服务业蓬勃发展的生动画卷。

综上可见,为响应国家对服务业的进一步开放与高质量发展的号召,各地律师协会纷纷出台相关政策和措施,以推动法律服务业的品牌建设和高质量发展。律师事务所应紧抓这一历史性机遇,积极投身于品牌建设和高质量发展的浪潮中,努力提升自身的品牌价值和市场竞争力。
5
法律科技助推
科技飞速发展,尤其是人工智能技术,正推动法律科技产品如ChatGPT、智能合同、区块链等革新律师作业和法律行业模式,提高效率、降低成本,为律师行业的品牌化发展提供新动力。政府也出台扶持政策,如上海市印发《关于推动上海法律科技应用和发展的工作方案》,鼓励法律服务与科技融合,提升服务质量,推动法律科技产业发展。这为律师事务所的数字化转型和品牌建设提供了有力支持。(相关阅读:《律所可以引入技术合伙人、公司化管理?从上海最新法律科技产业发展方案联想中国首批科技感律所……|律新观察》)
除了政府的扶持政策外,多家律师事务所也在积极探索应用法律科技产品,以推动品牌层面的发展。正如律新社在《海外法律科技融资热潮加速律所智能化!中国律所如何开启数字化之路?|律新观察》一文中提到的,据统计,国内已有超过20家知名律师事务所正积极投身于数字化和数智化的转型进程。这些转型主要聚焦于提升律师事务所的管理智能化、提高律师的作业效率,以及通过科技手段赋能品牌建设应用等多个方面。
例如,福建泽良律师事务所在应用法律人工智能产品方面取得了显著成果。特别是在品牌部门的工作中巧妙地运用AI技术,能够高效完成海报设计和生成新闻稿;同时还借助AI客服机器人实现了全网账号的维护工作。这样的科技应用不仅极大提升了律所的服务质量和效率,更在无形中增强了律所的品牌形象和市场竞争力。这一成功案例充分展示了科技如何为律师事务所的品牌建设和发展提供有力支持。
在当前时代背景下,律新社运用一系列精心策划的调研方法,涵盖深度剖析律所资料、广泛问卷调研、与律所核心管理团队深入访谈、细致解读品牌传播案例,以及对媒体传播内容的全面搜索与数据分析等。这些调研方式全面而深入地揭示了中国律所品牌建设的现状及其未来发展趋势。此外,在律新社《律所卓越品牌影响力指南(2023)》申报期间,律新社研究中心共接收到216份详尽的申报资料。基于以上调研及服务实践,律新社提炼出一个多维度的律所品牌发展框架,并将对中国律所品牌建设的深入研究成果汇集成《中国律所卓越品牌发展报告(2023)》(以下简称《报告》)。

这份《报告》不仅为中国律所的品牌建设之路提供了宝贵的参考和启示,更旨在激发更多律所积极投身于品牌建设,共同推动中国律师业的繁荣与进步,为行业的未来发展注入新的活力和动力。
《报告》将在3月2日盛大举行的“致·追光者”第二届法律服务业品牌发展论坛暨律新社2023年度品牌盛典上正式发布,敬请期待。





