
作者丨丽娜 出品丨律新社研究中心
企业出海,如何打破文化壁垒,实现海外无忧用工? 在全球化和“一带一路”背景下,中国企业“走出去”的步伐日益加快,越来越多的企业开始在国际市场布局。2023年9月28日,商务部、国家统计局和国家外汇管理局联合发布的《2022年度中国对外直接投资统计公报》(以下简称《公报》)显示,截至2022年底,中国境内投资者共在全球190个国家和地区设立境外企业4.7万家,境外企业覆盖全球超过80%的国家和地区[1]。由此衍生出的跨境劳动法律服务,俨然成为律师行业待拓的一片新蓝海。然而,不管是将员工派遣至境外工作还是在境外招聘本土人才,跨文化经营之路都并非坦途,不同国家和地区之间的文化差异成为影响劳动关系和谐、增加法律风险的重要因素。 根据国际劳工组织(ILO)的相关调研,跨国企业在海外用工过程中因文化冲突引发的劳动纠纷问题日益突出,而律师作为跨文化冲突的调和大师与智谋策划者,其介入和有效服务能够显著降低这类问题的发生率。为了更好解答企业如何走好跨文化经营之路,助力中国企业扬帆海外,三位资深律师结合自身丰富的实战经历,深刻诠释了律师在跨境劳动法律服务中的关键角色。
企业“出海热”下的新图景 1 投资布局集中又不失多元 中国跨境投资的地域分布呈现出以亚洲为主导,北美洲与欧洲为重要补充,拉丁美洲、非洲及大洋洲为潜力市场的多元化格局。 表1:2022年中国境内投资者在境外设立企业数量占比 数据来源:商务部《2022年度中国对外直接投资统计公报》 《公报》表明,2022年末,中国境内投资者在境外设立的4.7万家企业中,近60%分布在亚洲,北美洲占13%,欧洲占10.2%,拉丁美洲占7.9%,非洲占7.1%,大洋洲占2.6%。其中,在共建“一带一路”国家设立境外企业1.6万家,占比超过三分之一[2]。 跨境投资的地域分布格局,既体现了对传统优势区域的深耕细作,也展现了向新兴市场拓展的积极态势。未来,多元化和全球化仍是总体趋势。
2 对外投资行业遍地开花 中资企业在对外直接投资方面展现出了领域的广度和深度。 表2:2019—2023年中国全行业对外直接投资额(亿美元) 数据来源:中国国家外汇管理局、安永分析 数据显示,2019年至2023年中国全行业对外直接投资额年均增长率达6.15%,呈现出明显的上升趋势。2023年中国全行业对外直接投资额约1475.5亿美元,同比增长0.9%。其中,浙江、广东、上海、山东、北京占据地方对外直接投资流量前五位,合计678.6亿美元,占地方对外直接投资流量的78.8%[3]。 2022年,中国对外直接投资涵盖了国民经济的18个行业大类,其中流向租赁和商务服务、制造、金融、批发零售、采矿、交通运输等领域的投资额均超过百亿美元[4]。同时,智能制造、医疗健康、跨境电商、新能源汽车、数字经济等成为热门投资领域。这些领域或是中国传统优势产业的代表,或作为新崛起的创新科技,充分彰显了中资企业在全球市场上的多元化投资战略和强大的资源配置能力。
3 派遣精英+本土融合的用工模式 中国出海企业通常会将优秀员工派遣至海外,同时为深度融入当地市场,企业也会积极吸纳本土人才。简而言之,属地化用工和跨境派遣用工(包括对外投资派遣、对外劳务合作、对外承包工程劳务外派)是我国企业跨境用工的主要方式。 据《公报》,2022年境外企业员工总数超410万人,其中雇佣中方员工161.5万人,占39.30%;雇佣外方员工249.3万人,占60.70%[5]。 表3:2022年中国出海企业用工占比 数据来源:商务部《2022年度中国对外直接投资统计公报》 两种用工模式并行,不仅确保了企业海外业务的专业性和连续性,也增强了海外团队的多元化和适应性,对开拓国际视野、建立更稳固的本地市场十分有益。然而,外方员工占比超六成也意味着出海企业势必面临更为错综复杂的跨文化用工难题,这对企业的全球化运营构成极大考验。
跨境劳动法律服务蓝海涌现 1 案源紧张,律师行业如何破局? 律师数量的激增预示着行业内的竞争态势或将愈发激烈,“内卷”趋势也将持续深化。 表4:2020—2024年全国执业律师人数(万人) 数据来源:司法部、律师协会 2020年至2024年,我国律师人数呈现出稳步、持续增长的态势。五年间,我国律师人数增长了约18.5万人,年均增长率达到6.26%。根据司法部2023年的最新数据,我国律师人数已飙升至67.7万人[6],同比增长率高达9.1%。这一数据到2025年预计将达到75万[7]。 2023年,各地律师行业经历了一次人均创收普遍下降,下降比例在10%以内[8]。当前行业态势下,律师业务正经历着难熬的寒冬。随着执业律师人数的持续攀升,案源分配日益紧张,许多律师面临案源匮乏的困境,新人律师更是生存压力显著。因此,很多律所和团队在传统业务领域的夹缝中求生存的同时,也在努力寻求新赛道。
2 跨境法律服务市场巨大潜力待挖掘 我国已经将涉外法律服务提升至国家战略层面,这一定位也正深刻影响着法律服务行业的格局。为加快推进涉外法律服务高质量发展和高水平开放,着力提升涉外法律服务能力,不断加大对涉外律师人才的培养力度,培育一批国际一流的律师事务所这一目标要求被放到对外开放的重要位置[9]。 除国家层面的政策指引与支持外,地方司法机关也在大力推动涉外法律服务高质量发展。近年来,山东省青岛市相继出台《关于促进律师行业改革发展的意见》《关于进一步发展涉外法律服务业的实施意见》等政策文件,加快建设与国际一流营商环境和高标准经贸合作相适应的涉外法律服务人才队伍。目前,青岛市涉外法律服务人才库达到341名,具备在全球70余个国家和地区办理涉外法律事务的专业能力和实务经验[10]。 随着全球经济的深度融合和企业跨国经营的日益普遍,跨境劳动法律服务成为涉外法律服务的关键一环,其市场应运而生,并展现出巨大的发展潜力与广阔前景。所以,不管是对于在劳动法领域深耕不辍的资深律师,还是正处于职业路径抉择中的年轻律师而言,相较于固守国内传统法律服务的边界,跨境劳动法律服务或许是一个充满潜力且值得探索的赛道。
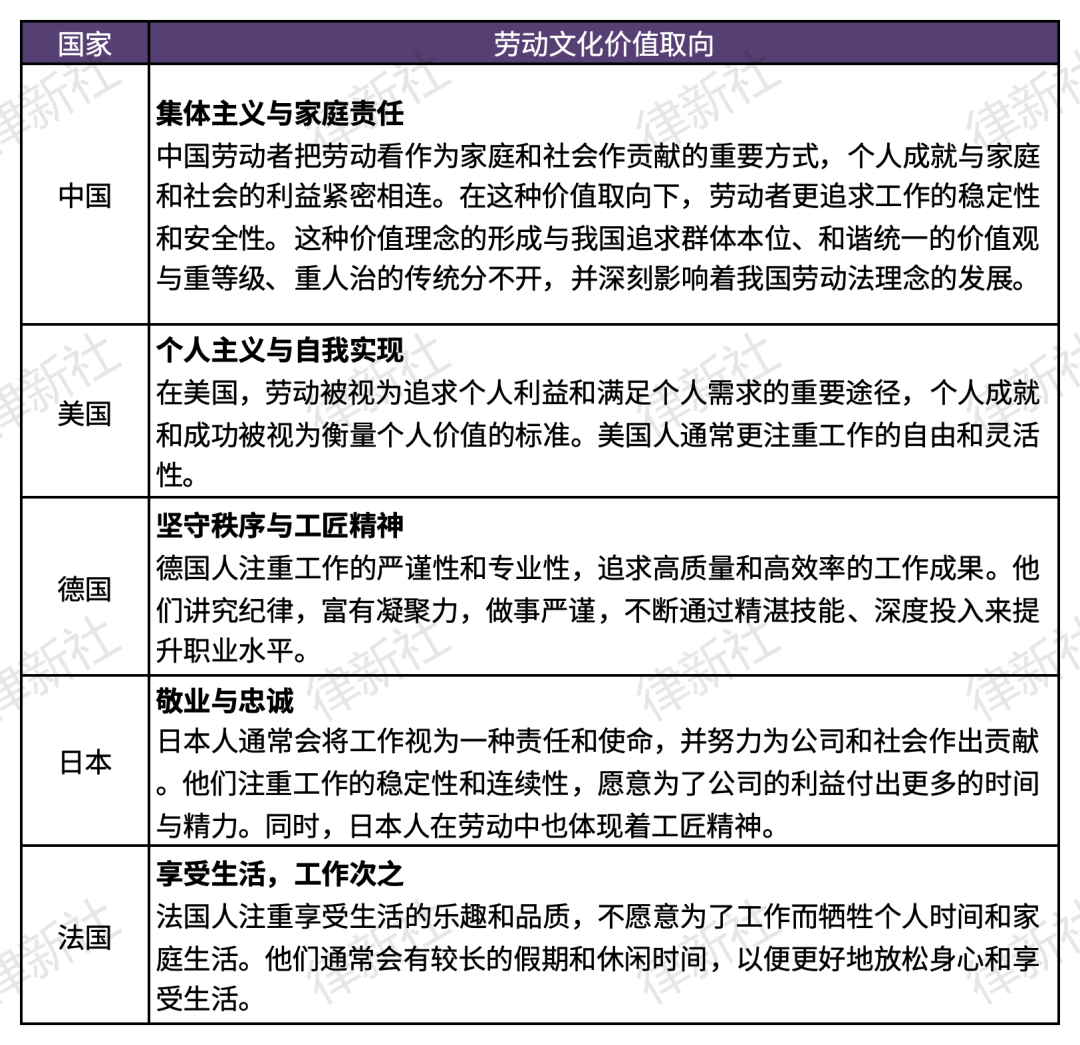
跨文化用工面临的现实困境 在企业跨境用工的实践中,文化差异带来的挑战显著。它不仅体现在语言沟通的直接障碍上,更深层次地渗透于工作理念、价值观及宗教信仰的方方面面。一方面,不同国家和地区对于工作时间的界定、加班文化的接受度、薪酬福利的期望等存在显著差异;另一方面,决策方式、冲突解决机制及宗教观念也深受文化背景的影响。这些都直接影响着员工的工作满意度与忠诚度,是跨境用工不得不直面的“痛点”。 通过对比不同国家的劳动文化价值取向,可以感受到显著差异。 表5:不同国家劳动文化价值取向的差异 资料来源:结合已发表文章与公开资料整理 在跨境用工的多元文化背景下,由各国深植的文化价值取向差异引发的用工冲突就会凸显。比如,同一工作团队中,美国员工倾向于展现个人英雄主义精神,追求快速响应与决策效率,而中国员工更强调团队协作与稳健行事。 同样,在众多文化差异表现中,宗教包容性也是确保跨境用工顺利进行的关键要素。截至2023年底,中国对“一带一路”共建国家直接投资存量超3000亿美元,境外经贸合作区超过100家,累计投资近730亿美元[11]。“一带一路”共建国家几乎汇集了全世界所有的宗教类型。伴随着“一带一路”投资合作走深走实,随之而来的是大量的文化冲突。 表6:不同国家主要宗教信仰与饮食习惯差异 资料来源:结合公开资料整理 一家中国企业在印度设立工厂后,大量招聘当地员工,却遭遇宗教信仰差异带来的用工挑战。部分印度教员工因坚持参加每日特定时间举行的宗教仪式,与企业生产安排冲突,频繁地请假影响了生产。同时,食堂未顾忌饮食禁忌,如拒食牛肉,引发了员工的不满和抗议。 在用工过程中,如果忽视这些因素,很容易引发类似的潜在冲突与误解。面对各合作国家不同的法律文化背景,如何跨越文化差异,实现跨境用工的和谐共生与高效协同,已成为众多跨境经营企业亟须破解的核心难题。

化解跨文化用工冲突,专业劳动律师有话说 面对全球化用工带来的跨文化经营挑战,三位劳动法领域的顶尖律师结合自身经验,各抒己见,为企业指点迷津,为业界贡献智慧。 陆敬波 上海江三角律师事务所主任、东方大律师、 一级律师、高级培训师 近几年,随着我国“走出去”战略的不断深入,陆敬波律师及其团队也敏锐地察觉到了当前跨境劳动法律服务业面临的趋势和变化:跨境劳动法律服务的市场需求呈现持续增长态势,而且,跨境劳动法律服务的行业、领域、方式等也在不断拓展。在地域分布上,国内跨境劳动法律服务业务在地域上的特点与企业出海特点保持一致,辐射的区域范围正从传统的欧洲、日韩、澳洲等成熟市场,逐步深耕至东南亚、中东等新兴区域。 在过往的实战经历中,陆敬波律师接触了大量因跨文化用工引发的劳动纠纷,尤其在东南亚、中东的宗教国家。由于宗教员工管理异于国内,为帮助客户顺利出海,陆敬波律师及团队多次为有需求的企业提供精准法律调研,组织跨文化合规与法律培训,规避企业境外用工冲突。 针对当前企业“出海热”的趋势,陆敬波律师及其团队也不断根据市场需求调整团队的跨境劳动法律服务业务,率先布局:“专业团队+全球网络+定制方案+标准产品”并举,精准护航中国企业出海。 专业化的团队建设。陆敬波律师及团队深耕跨境劳动法,按司法区域组建专业团队,精通多国语言,包括英、日、德、俄、西、阿等;结合法律专长与实战经验,深入研究东道国或地区的劳动法与移民法,灵活应对各类法律挑战,确保法律服务的精准传达与高效执行。 全球化的合作网络。目前,团队已经建立并不断拓展更广泛和深入的覆盖50+区域的国际合作网络,与外国律师事务所建立战略合作伙伴关系,共享资源、协同作战,以实现跨境法律服务的全面支持和覆盖。 定制化与标准化并行。江三角律师事务所根据客户的具体需求和行业特点,定制跨境劳动法方案,满足个性化需求,覆盖合同、派遣、EOR等全方位服务。同时,考虑到中资企业出海会有许多共同的需求和误区,律所也推出标准化出海法律服务产品,涵盖劳动用工合规及外派文化培训,精准适配需求,降低东道国合规风险。 在劳动雇佣领域,陆敬波律师同江三角律师事务所已经并肩走过20个年头。无论是助力外企扎根中国,还是响应“走出去”战略护航中企拓展海外,陆敬波律师及团队都始终秉承“让雇佣更放心”的服务宗旨,未来也将继续在企业跨文化用工中贡献江三角智慧。 曾凡新 北京大成(深圳)律师事务所高级合伙人, 企业劳动用工管理领域诉讼和非诉事务专家 在介绍跨境用工中文化差异的具体表现时,曾凡新律师结合自己接触到的案例,总结道:不同国家在沟通与表达方式、工作时间、休息休假制度、薪酬福利体系以及不同文化背景下的管理风格和决策方式上均存在差异,这些都可能导致员工的不适和反感。同时,曾凡新律师还提到,因歧视和骚扰引发的劳动争议和纠纷在跨境用工中也时有发生。 基于跨文化用工中纠纷表现的特殊性,曾凡新律师指出,高度的专业素养与跨文化的敏感性对于这一领域的法律实践至关重要。首先,律师需深入研究不同国家和地区的法律体系、劳动法规及文化习俗,以便能精准把握法律适用与文化差异的平衡点。同时,律师还应关注国际人权法、反歧视法等相关法律。其次,律师应学习不同国家的言语沟通习惯、社交礼仪、时间观念等,以便在处理跨境用工事务时能够妥善处理潜在的文化冲突。其中,加强与当地法律服务机构、劳工组织及政府部门的合作与交流,通过分享经验,协同处理跨境劳动纠纷,对律师来说也是一个不错的选择。 除此之外,针对当前跨境法律服务需求相对旺盛的态势,曾凡新律师及其团队依托大成律师事务所广泛的全球化资源,积极学习、使用法律科技的新成果,通过运用智能化系统,快速响应客户需求,帮助企业解决包括文化冲突引发的跨境劳动纠纷。 宋普文 上海汉盛律师事务所高级合伙人、劳动法专委会主任, 专职从事律师15余年, 对劳动法及劳动法+衍生领域有深入研究 宋普文律师提到,随着中国企业的全球化战略持续推进,深耕于中国市场多年的企业也逐步向周边国家延伸投资。结合现状,宋普文律师和相关团队也开始对东南亚、中亚、西亚等重点中资企业投资市场环境进行实地调研,提前布局。 跨境劳动法律服务复杂性的特征对律师提出了更高的专业要求。宋普文律师尤为提到,企业外派境内员工出境这类劳动争议更具综合性,十分考验律师对法律的深层次理解和实务经验。例如,中文的“人情式表达”往往容易引起对方的误解和矛盾;在案件代理过程中,也经常遇到外派员工的薪资由外汇与人民币组合形式发放,以及由境内外节假日不同等引起的争议。这些争议虽然发生在境外,但需适用中国法律予以解决。在法律未明文规定的情况下,更需要律师作为中立的第三方及时介入,运用专业知识和沟通技巧,从文化角度理解双方的需求和期望,帮助双方达成共识。宋普文律师认为,处理因文化差异引发的跨境劳动纠纷,从据理力争的“辩手”到文化交融的“引导师”,律师的这一角色转变至关重要。 为提升跨文化法律服务水平,宋普文律师和他的团队也在积极调整和优化其跨境劳动法律业务的策略和实施方式,比如加强文化敏感性培训、拓展危机管理与调解服务等,并且在积极引入数字化法律解决方案,如在线法律咨询平台或者智能合同管理系统,以满足客户在全球化运营中面临的复杂法律需求。

结语 在跨境征途中,律师不仅是法律的诠释者,更是文化的翻译官。在中国企业日益国际化的背景下,劳动法律服务亦需同步全球化,跟紧企业步伐。“入乡随俗”“和而不同”,跨境用工面临的文化差异不单纯是法律挑战,更蕴含着深厚的东方智慧。面对海外复杂的用工环境和文化差异,律师如何施展其独特价值,助力出海企业跨越文化鸿沟、拓宽出海之路,仍是未来需要重点思考和解答的问题。



