
作者丨若萱 出品丨律新社研究中心
律师在尽职调查中对估值的考量,是为投资者提供准确的投资决策依据。 企业价值的评估是尽职调查中十分重要的环节,这通常发生在公司并购、资产重组或IPO等过程中。估值不仅影响交易价格的确定,也是投资决策和风险评估的关键因素。律师在尽职调查中对估值的关注点主要集中在确保信息的真实性、准确性和完整性上,同时需要运用专业知识和技能,合理评估资产价值,为投资决策提供依据。 在证券行业中,ROE(净资产收益率)是投资者评估公司盈利能力的关键指标,杜邦分析法把ROE拆解成利润率、总资产周转率和财务杠杆三个部分来综合分析。它反映了公司使用股东资本获得利润的效率。高ROE通常意味着公司能够有效地利用股东的资本来产生更高的收益,而低ROE则可能表明公司的获利能力较弱。同时,公司可以通过借债扩大资产规模,实现财务杠杆影响ROE提升的效果。值得注意的是,财务杠杆的增加会带来财务风险,投资回报率低于成本会降低ROE。 图1:券商指数历史PB与ROE的线性关系(上)、券商指数历史PB与ROE回归结果分析(下) 数据来源:Wind、国信证券经济研究所整理 从线性关系上看,ROE与券商的市净率(PB)之间存在着紧密的正相关关系。将券商PB估值向ROE进行回归,得到回归方程,回归方程的解释力度接近90%,即拥有较高ROE的证券公司在市场上能够获得更高的PB估值。由此可见,ROE是影响券商市场估值的关键性因素。在证券行业中,ROE的变化呈现出一定的周期性,投资者在评估证券行业的ROE时,应综合考虑公司的盈利能力、风险管理、业务模式、市场环境、监管政策和分红政策等多方面因素,以作出更为全面和深入的投资决策。 2024年8月,律新社研究中心在《精品法律服务品牌指南(2024):银行与金融领域》调研中了解到,证券行业ROE的上行条件和优势受多方面因素影响,主要包括宏观政策环境、资本市场改革、业务模式转型、行业集中度、风险管理和资产质量改善。 证券行业ROE复盘 2023年,证券行业在政策利好和市场改革的双重影响下,整体盈利能力保持稳定,但面临一定的分化和挑战;经纪、资产管理和信用业务受到宏观经济波动以及美联储加息周期的负面影响,业绩出现了一定程度的下降。同年,43家上市证券公司在营收和利润方面实现了小幅增长,这主要得益于投资业务的强劲表现,自营投资业务因为债券市场的活跃和衍生品业务的发展而实现了同比增长,从而支撑了整体业绩的回升[1]。 从整体业绩上看,2023年前三季度上市券商ROE为5.13%(年化),高于2022年的4.02%,但相较于2023年上半年的6%(年化)有所下降。2023年前三季度上市券商杠杆倍数为3.42倍,基本持平于上半年的3.49倍,受二级市场影响,券商加杠杆速率有所放缓[2]。 图2:上市券商ROE情况(左)、上市券商杠杆倍数(剔除客户资金)(右) 数据来源:Wind、华龙证券研究所 进入2024年首季度,证券行业面临诸多考验。自营投资的回报因前一年高基数的对照而遭遇增长压力,加之轻资产业务的持续低迷,这些因素共同作用,使得该季度的业绩与去年同期相比出现了下滑。 图3:2024年一季度前10上市证券公司ROE 数据来源:Choice、国信证券经济研究所整理 国信证券发布的2024年一季度年报统计数据显示,43家上市券商ROE均值为0.98%,较2023年一季度减少0.7个百分点,下降原因主要包括2023年同期基数较高和一季度投资收入下降显著。整体来看,头部券商盈利能力较强,其中前五家券商的ROE分别为1.88%、1.87%、1.76%、1.72%、1.64%。随着行业竞争的加剧,头部券商由于其规模优势和专业能力,更有可能在竞争中胜出,实现更高的ROE水平。



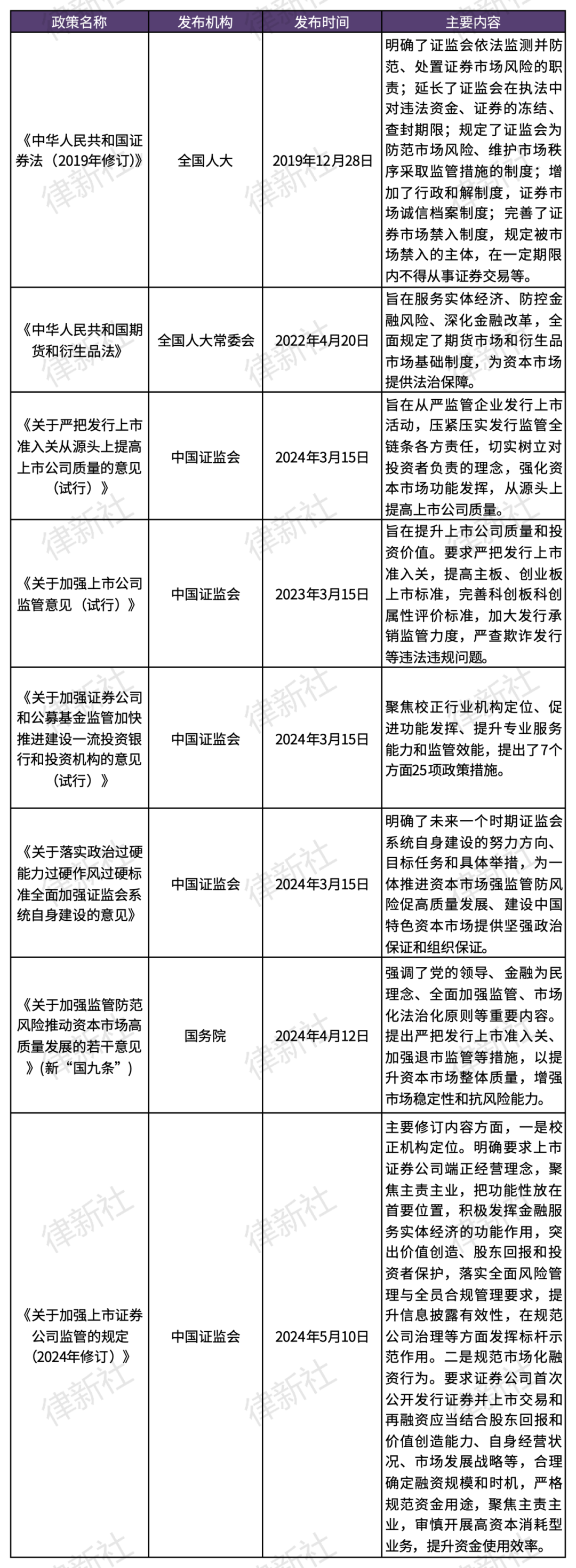
活跃资本市场的同时更应注意风险防范 2023年2月,中国证监会宣布全面实行股票发行注册制,这标志着中国资本市场改革进入新阶段,有助于提高市场效率,增加证券公司的投行业务机会。全面注册制的实施扩大了券商业务空间,推动资本市场供需平衡,为提高市场效率和活跃度增加助力,也为证券公司提供了更广阔的业务机会和增长点。 政策对证券行业ROE的影响显著。稳定的货币政策、理财产品净值化转型、房住不炒的政策导向等,这些因素共同促进居民增配权益资产,为证券行业带来增量资金,提升了ROE水平[3]。近年来,资本市场的深化改革伴随着众多积极政策、业务规则和指导原则的连续推出,为资本市场和证券行业的稳健发展注入动力。例如,新《证券法》的实施和《证券公司监督管理条例(修订草案征求意见稿)》的公布,目的在于增强证券行业对实体经济的服务效能,优化监管体系的基础建设,并提高证券公司在风险防控方面的能力。 表1:近年证券行业的关键政策 资料来源:中国证监会官网 国家推出的政策利好,会向资本市场传递出强烈的积极发展信号,有效提振了投资者信心、促进了资本的流入、增加了市场活力,通过资本市场为各类企业提供融资服务,提高经济运行效率。在政策的激励下,证券公司有机会扩展和创新其业务模式,包括但不限于财富管理与投资银行服务,进而提高了ROE水平,对盈利性的提升有所助益。
ROE下降,业务模式升级成为突破口 证券公司的经营模式转变也会对其ROE产生影响。随着行业从轻资产业务向重资产业务转变,比如两融(融资交易和融券交易)业务和自营投资的扩张,ROE呈现下降趋势。轻资产业务(经纪和投行业务)的费率下降,这些变化对ROE构成压力。 图4:2015年至2024年一季度上市证券公司营业收入结构 数据来源:Choice、国信证券经济研究所整理 从券商主营业务情况来看,自营业务成为多家上市券商业绩下滑的主要原因,而投行、信用业务普遍表现不佳,经纪、资管业务持续承压。从收入结构来看,投资业务依然是第一大收入来源。 图5:2016年至2024年一季度上市证券公司业务结构趋势图 数据来源:公司公告、Choice、国信证券经济研究所整理 根据各业务收入数据,受监管政策改革、权益市场波动、佣金率下调、金融产品代销存在压力等因素影响,券商机构的经纪业务、资管业务、两融业务普遍承压。 1 龙华证券研究所统计数据显示,2023年前12个月新发基金份额为11151亿份,同比减少23.25%。股票型基金发行份额1402亿份,同比下降5.15%,投资者风险偏好处于低位。受公募基金费率改革影响,预计2024年券商代销压力仍较大。 图6:券商佣金率(左)、新发基金市场(右) 数据来源:Wind、华龙证券研究所 在销售环节降费的趋势下,传统基金代销的盈利空间缩窄,同时在基金投顾试点转常规背景下,券商的资产配置、个性化的投顾服务等专业能力重要性凸显,有望推动券商向“以客户为中心”的买方投顾转型[4]。2023年6月9日,证监会就《公开募集证券投资基金投资顾问业务管理规定》公开征求意见,并表示已基本具备转常规条件,未来基金投顾有望面向全行业常态化发展。 2 基金销售费率的下降将增强公募基金的竞争力,有助于扩大公募基金的规模,并推动整个公募基金行业的稳定与健康发展。与此同时,传统券商的资产管理规模面临缩减趋势,而公募基金业务有望成为券商资管业务的新增长点。2022年5月,证监会颁布《公开募集证券投资基金管理人监督管理办法》,在'一参一控一牌'的政策框架下,券商资管业务将更加注重发展主动管理产品和公募基金产品,这将成为券商资产管理业务增长的关键驱动力。通过提供更加专业和多样化的资产管理服务,券商可以更好地满足投资者需求,实现业务的转型升级和市场的持续拓展。 图7:公募资产规模(左)、业务集中度(右) 数据来源:Wind、华龙证券研究所 龙华证券研究所整理数据显示,截至2023年12月29日,公募基金市场规模27.54万亿元,相较2022年增长6.95%,未来大型券商和财富管理类券商将逐步体现出业务优势。 证券公司需根据市场变化和客户需求,升级业务模式,如经纪业务向财富管理和机构化转型,投资银行业务探索“投行+投资+投研”的协同联动模式[5],自营投资业务锚定非方向性投资策略,资产管理业务加速公募化渗透,持续发力主动管理。



杠杆提升“助推”ROE 1 自营业务的投资回报率由自营经营杠杆(即自营杠杆率)和权益及衍生品投资的弹性共同决定。作为券商的主要收入来源,自营业务的净收益率对券商的ROE有着显著的影响。具体来说,券商自营部门在获得资金配置后,可以通过多种方式主动增加杠杆,例如通过卖出回购协议和发行结构化票据来放大投资效应。此外,场外衍生品业务本身具有杠杆特性,券商可以通过合理利用这些杠杆工具来提升投资的净收益率,进而可能提高整体的ROE水平。 2 高ROE通常表现出更强的盈利能力、更有效的资产管理和更合理的财务结构,这些都是企业优势的体现。然而,也需要注意,高ROE可能是由于高财务杠杆造成的,这可能会带来较高的风险。因此,在追求高ROE的同时也需要平衡风险和收益。根据《证券公司风险控制指标计算标准规定》,证券公司应优化风险控制指标体系,提升风险管理水平和行业抵御系统性风险的能力。对于衍生品业务审慎监管,将有助于头部优质券商的自营部门发展。 3 图8:上市券商风险控制指标情况(上)、券商主要风控指标及监管标准(下) 数据来源:Wind、华龙证券研究所 2023年11月,证监会就修订《证券公司风险控制指标计算标准规定》公开征求意见(以下简称《计算标准》),这是自2020年1月修订后,时隔三年多的再次修订。预计《计算标准》的修订将有利于头部优质券商增加杠杆,提振ROE水平。 图9:头部券商测算自营投资净收益率及自营杠杆率基本情况 数据来源:wind、公司年报、证监会、财信证券 财信证券通过测算2019—2023年总资产、净资产规模排名前10的头部券商自营投资净收益率及自营业务自营杠杆率情况总结得出,头部券商中自营杠杆率较高的券商,投资净收益率也较高。


证券行业核心竞争力:与风险管理相结合 随着资本市场的开放和业务的多元化,证券公司正逐步建立全面风险管理体系,覆盖市场风险、信用风险、流动性风险等各类风险点,实现风险的准确识别、审慎评估、动态监控和及时应对。监管机构的监管框架和自律组织的建章立制是推动证券公司风险管理发展的重要力量。例如,中国证券业协会发布的《证券公司流动性风险管理指引》和《证券公司信用风险管理指引》等,为行业提供了管理流动性风险和信用风险的具体指导。证券行业风险管理的三大核心方面主要包括: 1 风险管理是证券公司的核心竞争力,涉及公司文化、理念、战略和经营哲学等各个层面。证券公司需要建立一个健全的风险管理治理架构,明确董事会、监事会、经理层以及各部门在风险管理中的职责,确保风险管理工作的有效开展。明确清晰的风险管理组织架构是有效开展风险管理工作的必备前提。巴塞尔委员会(BCBS)在2006年发布的《International Convergence of Capital Measurement and Capital Standards:A Revised Framework》中,明确提出了董事会、高级管理层、风险管理部及业务部门在风险管理组织架构中的不同职责分工与管理要求[6],包括建立三个层级、三道防线的风险管理架构,以及确立首席风险官负责日常风险管理工作 。 2 中国证券业协会表示,制定证券公司操作风险管理的行业指引,对于完善证券行业全面风险管理自律规则体系、指导证券公司建立健全操作风险管理机制、提升全面风险管理水平具有重要意义。证券公司需要制定并持续完善风险管理制度,确立风险管理的目标、原则、组织架构和基本程序。针对不同风险类型,制定可操作的风险识别、评估、监测、应对和报告的方法和流程。此外,证券公司应通过评估、稽核、检查等手段保证风险管理制度的贯彻落实,并建立风险指标体系,通过情景分析、压力测试等方法计量风险、评估承受能力、指导资源配置 。 3 《证券公司全面风险管理规范》第三十四条指出,证券公司应当规范金融工具估值的方法、模型和流程,建立业务部门、分支机构、子公司与风险管理部门、财务部门的协调机制,确保风险计量基础的科学性。这包括建立与业务复杂程度和风险指标体系相适应的风险管理信息技术系统,以实现风险信息的集中管理、风险计量、汇总、预警和监控。证券公司应积累真实、准确、完整的内部和外部数据,用于风险识别、计量、评估、监测和报告。此外,规范金融工具估值的方法、模型和流程,确保风险计量基础的科学性 。

法律服务业务中的相关风险 1 在资产证券化业务中,尽职调查工作指引明确了对业务参与人、基础资产的调查要求,以及尽职调查报告的编制要求,以提高尽职调查工作质量。律师在从事证券法律业务时,应遵循《律师从事证券法律业务尽职调查操作指引》,确保尽职调查的规范性和有效性 。 2 在不良资产投资中,估值是一个复杂的过程,需要考虑项目本身价值、持包人意向、竞争对手及自身利益要求。估值模型虽多,但都旨在尽可能接近资产的真实价值,尽管这很难实现。估值过程中,确保常量的准确、了解变量并控制变量风险是关键。
结语 证券行业ROE的变动与政策环境、市场条件以及证券公司的业务结构和经营效率紧密相关。证券行业ROE的回升可能依赖于财富管理、资产管理、投资银行与私募股权业务、场外衍生品与结构化产品业务的发展。这些业务能够体现券商的专业能力和资本实力,尤其在行业集中度提升的背景下,头部券商的ROE有望得到提升。律师应当把握市场动态,在尽职调查中对估值的关注点主要集中在确保信息的真实性、准确性和完整性上,同时需要运用专业知识和技能,合理评估资产价值,为投资决策提供依据。 注:调研文章中出现的所有数据皆通过行业机构公开信息所得,引用的行业研究报告数据与观点未作修改,并已标注出处来源。 [1]《证券行业2023年报及2024一季报综述》,中信建投证券 [2]《政策改革新变化,行业走向新格局——证券行业2024年度投资策略》,龙华证券研究所 [3]《券商ROE周期解析:上行与分化》,国信证券 [4]《2023年-2024年第一季度证券研究报告》,财信证券 [5]《他山之石系列报告(四)》,平安证券 [6]《风险管理是证券公司的核心竞争力 ——证券公司全面风险管理体系研究》,中国证券报
