
作者丨zoe 出品丨律新社研究中心 财富如水,管理如渠,导之以流,方能长存。 此外,2024年中国财富管理行业市场规模持续扩大,预计个人可投资资产总额将达到300万亿元至327万亿元人民币,[1]同时,银行理财产品存续规模为28.52万亿元,较年初增加6.43%,同比增加12.55%。[2]可见,我国的财富积累已初步实现快速增长。因此,无论对于高净值个人,还是家族、企业而言,专业的财富管理不仅是维护财务安全的必要手段,也是实现财富自由和代际传承的关键,要求专业律师具备对市场动态的敏锐洞察,从而确保投资者在经济波动中保持财富的稳健增长。 2024年12月,律新社研究中心启动《精品法律服务品牌指南(2024):财富管理领域》调研,通过深入分析财富管理市场的供需动态,并从法律风险管理的角度出发,为读者提供解决之道,揭示法律服务在行业转型中的策略,以期帮助财富管理法律服务提供者在复杂多变的经济环境中具备前瞻性的规划能力,并提供更为精准且高效的法律解决方案。 一、财富保护:市场动态下的供需洞察
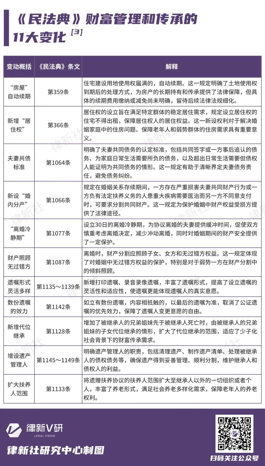
随着《中华人民共和国民法典》(以下简称《民法典》)的正式实施,我国民法体系迎来了重大变革,特别是在财产、婚姻、家庭、监护与继承等关键领域,《民法典》不仅整合了原有的民事单行法律,还对其中的一些规定进行了更新。例如,在财产方面,《民法典》通过明确物权变动的规则,对不动产和动产物权变动进行了详细规定,如不动产物权变动需依法登记,动产物权变动则自交付时生效。而在婚姻家庭领域,《民法典》通过引入“离婚冷静期制度”减少冲动离婚,同时扩大夫妻双方共同财产的范围,增加“其他劳务报酬”和“投资的收益”,使制度更贴合现代经济活动的特点;在继承方面,《民法典》对遗产范围进行扩大,增加了打印、录像遗嘱新形式,并废除了公证遗嘱效力优先规则,以尊重被继承人的真实意愿……

在长寿时代背景下,人们对财富管理的“防守”意识逐渐增强,财富安全已成为中高净值人群的首要目标,超越了财富增值的重要性。而《民法典》除了增强了财富传承规划和婚姻财产保护方面的法律适应性,也回应了人们对财富长期安全需求增长的现实需求,因此《民法典》的实施使我国财富管理法律服务市场迎来了新的挑战与机遇。泰康法商服务中心发布的《2024中高净值人群财富管理法律服务白皮书》显示,尽管中高净值人群对财富管理中的法律风险认知尚处于起步阶段,但其对养老、政策、传承、婚姻和家企混同等法律风险的关注日益增加。此外,随着个人金融资产规模的不断扩大,预计到2032年将达到571万亿元人民币,财富管理市场规模可观且前景广阔。由此表明,随着财富管理市场不确定性的增加,风险管理成为财富管理的重要环节,中高净值人群的财富管理法律服务潜力正在加速释放。

图一:2015年—2032E中国个人金融资产规模[4]
而反观供给一侧,目前财富管理法律服务的供给结构包含综合法律服务和专门领域法律服务。综合法律服务主要由非金融机构如律所、家族办公室等提供,其通过从客户的非金融需求出发,与其他金融、非金融财富管理机构共同为中高净值人群提供整体解决方案;金融机构则基于客户的财富管理需求,整合相关法律资源为客户提供增值服务。专门领域法律服务则由公证处、会计/税务咨询机构、移民中介公司等构成,该类主体专门为中高净值人群提供专门领域的法律服务。
其中,金融机构与律所等非金融机构的合作模式日益成熟。例如,嘉瑞成所与浦发银行温州分行签署战略合作协议,双方在金融服务、法律服务、企业服务、党建事务等各方面展开深入合作,[5]不仅能够充分发挥金融机构的客户资源和市场声誉优势,还能借助律所的专业法律服务能力,共同为客户提供更全面的财富管理解决方案。因此,随着财富管理市场的不断发展,这种跨领域的合作模式将成为满足中高净值人群多元化需求的重要途径。

不难看出,目前财富管理法律服务市场生态特点体现在其多元化服务上,供给侧不仅提供全面的法律咨询,还涵盖资产管理等综合服务,从而满足个人和公司客户的多样化需求。此外,非金融机构与金融机构之间的跨领域合作,实现了资源共享和服务互补,为客户提供了一站式的财富管理解决方案。同时,市场还强调个性化定制,允许服务内容根据客户的特定情况和目标进行调整,确保财富管理策略的精准性。多元化服务、跨领域合作和个性化定制共同构成了财富管理法律服务市场的核心优势,使其能够灵活应对不断变化的市场需求。

二、财富策略:法律风险与解决之道
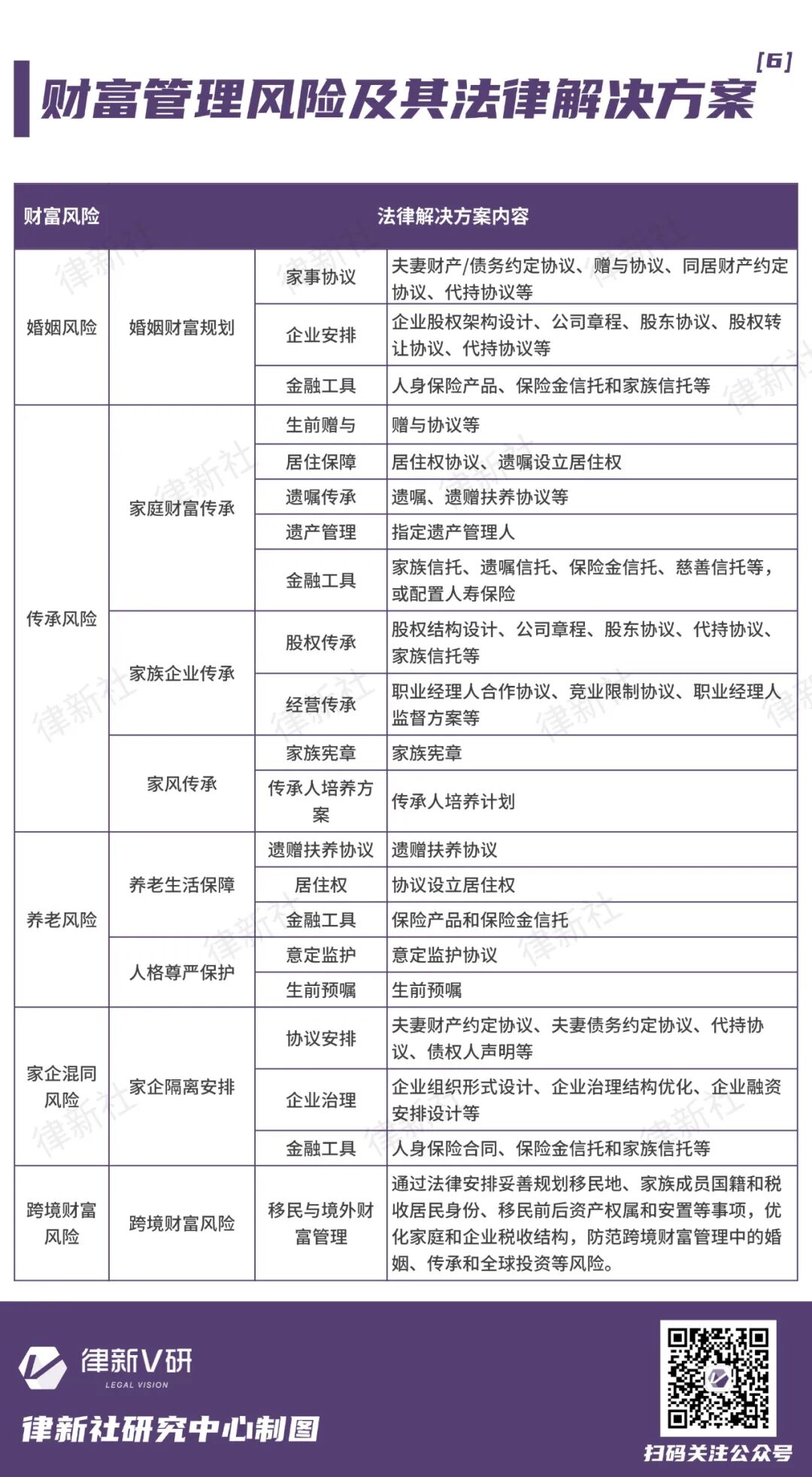
目前,婚姻、传承、养老、家企混同和跨境财富五大风险构成了财富管理法律风险图谱。其中,婚姻关系不稳定尤为突出,导致婚变风险近年来成为人们关注的焦点,由此产生的财产外流焦虑加剧则需通过家事协议、企业安排、保险、信托等方式进行防范。为了应对婚变风险,专业律师需要帮助中高净值人群采取多种措施,如夫妻财产/债务约定协议、赠与协议等家事协议能够在婚姻关系变化时提供财产保护。此外,保险和信托等金融机制也为个人和家族财富提供了额外的安全垫。
而随着财富管理法律风险的复杂化,中高净值人群愈加需要一站式的专业法律服务,这些服务专注于精确评估并解决财富管理与传承过程中的法律挑战。尤其是针对婚姻、传承等关键风险点,综合运用法律与金融工具至关重要,婚前和婚内财产协议等法律文件可以为婚姻中的财产安全提供坚实的屏障。而在传承方面,遗嘱、信托和保险等工具则确保了财富能够按照个人意愿有效传递给下一代。因此,若要解决财富管理与传承过程中的法律挑战,专业律师需通过跨领域协作和与金融顾问的紧密合作,共同打造一个既安全又高效的财富传承体系。如此,中高净值人群也能够更从容地面对财富管理的复杂性,确保其财富的长期稳定及增长。

三、财富新篇:法律服务 在行业转型中的渐进主义
在财富管理行业的持续演进中,法律服务的重要性日益增加,在确保财富安全、有效传承以及实现家企资产隔离等方面发挥着不可或缺的作用。然而,在深入探讨财富管理中的法律风险及其应对策略之后,分析视野应当拓展至整个行业的转型趋势,从而以更宏观的视角审视法律服务如何适应这一重大变革。

目前,财富管理行业正经历转型期,机构从以产品销售为中心的模式转向以客户为中心的服务模式,从而强调对客户全生命周期的服务和从产品销售到长期客户关系维护的转变。同时,科技与数字化的融合正在通过数字化工具及平台提升服务效率,并通过利用大数据和人工智能技术提供个性化的管理服务。此外,在监管日益严格的背景下,合规与风险管理的强化成为财富管理机构的重中之重,要求机构加强内部控制、提高透明度以及确保业务操作符合监管要求。为满足客户的多样化需求,财富管理机构正在开发绿色金融产品、数字化理财产品等在内的多元化产品,并在服务模式上不断创新,如通过智能投顾提供更为精准的服务。此外,随着市场的发展,财富管理行业的竞争格局也在发生变化,传统金融机构与新兴第三方财富管理机构、金融科技公司在市场上展开竞争,共同推动行业的整体创新发展……可以说,在财富管理行业的转型阶段,我们正步入一个挑战与机遇并存的新时期。这一转变带来了诸多不确定性,并与原本存在的五大风险相互叠加,形成了更为复杂的风险格局。面对这一挑战,采取渐进主义的策略显得尤为重要。
渐进主义策略的实施,首先要求专业律师深化对客户需求的理解,通过提供定制化的服务产品来应对市场不确定性。除了针对高净值人群的个性化需求提供婚姻财产协议、家族信托、遗产规划等定制化的财富管理法律解决方案,还可以利用大数据分析、人工智能等科技手段提升法律服务的精准度,为财富管理机构构建分级告警、分类处置、协同核查、迭代运营等全流程闭环集中的风控运营模式,进而为各类客户提供更灵活且创新的法律服务。
其次,专业律师需要持续加强其风险管理能力。随着监管政策的不断变化,确保客户的财富管理活动遵守税务合规、反洗钱法规等法律法规,从而保障财富管理的合法性。此外,财富管理机构在人才培养和团队建设上也需要进行战略性投入,竞争策略必须由“渠道制胜”转为“人才制胜”,团队架构与业务发展阶段相适配,逐渐构建懂法律、懂财富、懂产品、懂客户、懂合规、懂配置、懂服务的规模化团队,从而为客户提供系统化的专业法律服务。
再次,随着财富管理市场的国际化,跨境财富管理成为新的业务增长点。财富管理行业也在逐渐培育健康的生态,以服务实体经济和新质生产力的发展。在这一背景下,专业律师必须适应跨境财富管理的需求,为高净值人群提供跨国法律架构设计、税务规划和资产保护等专业服务。同时,熟练运用国内外法律,安排妥善规划移民地、家族成员国籍和税收居民身份,以及移民前后资产权属和安置等事项,从而防范跨境财富管理中的婚姻、传承和全球投资等风险。

最后,法律服务的渐进主义还体现在财富管理教育和意识提升方面。在财富安全成为高净值人群首要目标的大背景下,法律服务的角色不仅限于在风险发生时提供解决方案,更在于通过日常的财富管理教育来预防潜在问题。专业律师在担任机构和企业的常年法律顾问时,可以通过定制化培训,邀请一流行业专家进行授课,全面解析实务操作中的复杂场景,并共享高端圈层资源,以此提升机构对财富管理法律风险的深刻认知,构建稳健的财富管理环境。而对于个人或家族客户,专业律师则可以在日常服务中开设深入浅出的财富管理法律课程,结合自身多年执业经验和知名企业家族传承案例,揭示家族财富管理的基础知识和底层逻辑,帮助学员正确理解财富传承的重要性、强化财富管理的方法,并发掘有效的财富保全与传承技能,从而最大程度减少财富风险,保持家业长青。
结 语
[1] 数据来源于中研普华产业研究院发布的《2024-2029年中国财富管理行业竞争格局与投资价值研究咨询报告》。
[2] 数据来源于中国人民大学国际货币研究所与数字金融合作论坛联合发布的《中国财富管理行业趋势报告(2024上)》。
[3] 内容整理于王娜:《〈民法典〉全文公布!盘点与你有关的财富管理和传承11大变化》,载https://www.sohu.com/a/400006643_120056269。
[4] 图片来源于泰康家族办公室联合武汉大学大健康法制研究中心、零点有数以及专业律师共同撰写发布的《中高净值人群财富管理法律服务白皮书》。
[5] 大嘉新闻:《我所与浦发银行温州分行签署战略合作协议》,载https://www.jrc.com.cn/news/43abb361-9664-4ecc-a3c5-5b293aded96a。
[6] 表格来源于泰康家族办公室联合武汉大学大健康法制研究中心、零点有数以及专业律师共同撰写发布的《中高净值人群财富管理法律服务白皮书》。

